Introduction
In the intricate landscape of healthcare, managing sharps – such as needles and blades – presents a significant challenge that requires strict adherence to regulations and best practices. Effective sharps pickup is crucial not only for safeguarding healthcare workers but also for protecting patients and the wider community from the potential hazards linked to improper disposal.
Healthcare facilities must ensure they meet these critical standards while cultivating a culture of safety and compliance. By exploring best practices for sharps pickup, we can identify essential strategies that enhance safety protocols and minimize risks in medical settings.
Understand Regulatory Requirements for Sharps Disposal
Healthcare facilities must understand the guidelines established by OSHA, the CDC, and local health departments concerning needle disposal. Central to these guidelines is the Bloodborne Pathogens Standard, which requires that needles be disposed of in puncture-resistant, closable, and leak-proof containers. Regular evaluations of these regulations are crucial to ensure ongoing compliance.
The CDC offers comprehensive guidelines on the proper management and disposal of sharps pickup, which can be accessed through their official website. Additionally, maintaining thorough documentation of compliance efforts – such as training records and disposal logs – is vital for demonstrating adherence to these regulatory standards. This documentation not only supports compliance but also enhances the overall safety culture within healthcare facilities.

Implement Safe and Efficient Sharps Pickup Procedures
To ensure safe and efficient needle collection procedures, healthcare facilities must designate specific staff members responsible for this critical task. These individuals should receive comprehensive training in safe handling techniques, including the proper use of personal protective equipment (PPE).
Superior Medical Waste Disposal provides online OSHA compliance training to ensure that staff are current with legal requirements and best practices in needle management. Creating a clear timetable for needle collections is crucial to avoid overflow and ensure prompt removal.
Moreover, positioning disposal containers in readily reachable spots, such as examination rooms and close to treatment zones, significantly lowers the likelihood of needlestick injuries. Regular audits of the sharps pickup process are vital for identifying areas needing improvement and ensuring adherence to safety protocols.
Furthermore, facilities ought to classify needle waste to guarantee appropriate handling and adherence to regulations. Regular inspections and maintenance of sharps waste containers are crucial for safety. It is also important for staff to stay informed about national and local waste management regulations to avoid legal issues.
Lastly, encouraging the reporting of any injuries or incidents fosters a proactive safety culture, enhancing overall safety and compliance.

Train Staff on Best Practices for Sharps Management
Training programs must be meticulously designed to educate healthcare personnel about the inherent dangers associated with cutting tools and the critical importance of proper disposal techniques. These programs should emphasize the correct use of disposal containers, stressing the necessity of not overfilling them and outlining clear procedures for reporting incidents or near misses.
Regular refresher courses are vital to keep staff updated on the latest regulations and best practices, thereby reinforcing their knowledge and skills. Utilizing resources from OSHA and the CDC can significantly enhance the development of training materials, ensuring they are both relevant and effective.
Moreover, incorporating practical training sessions can greatly improve knowledge retention, ensuring that personnel are fully equipped to handle cutting instruments safely and effectively.

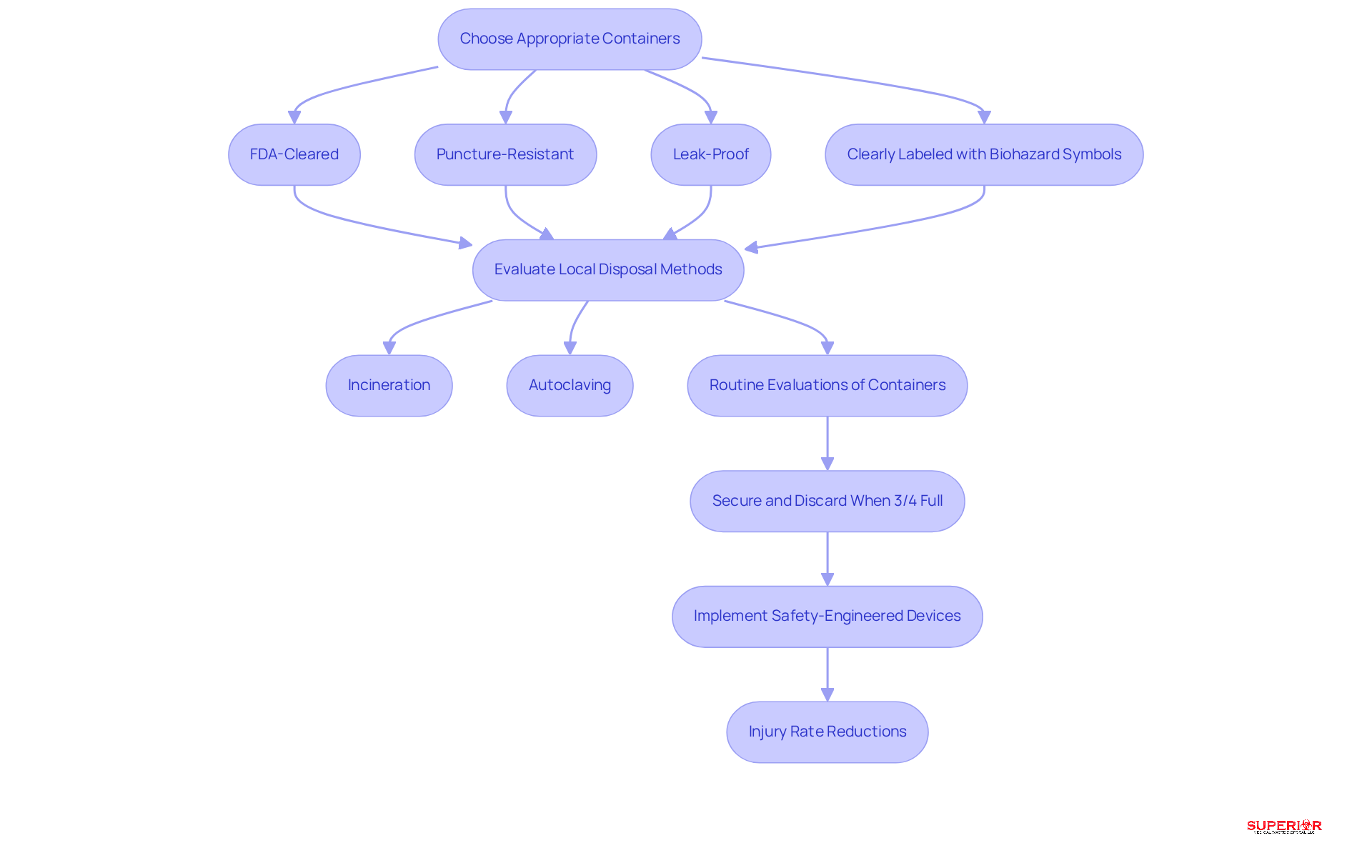
Choose Appropriate Containers and Disposal Methods
Choosing the appropriate containers for sharps pickup is essential for healthcare facilities to ensure safety and compliance. These containers must be FDA-cleared, puncture-resistant, and leak-proof, and they should be clearly labeled with biohazard symbols. Placing them in convenient locations encourages proper usage, thereby reducing the risk of accidental injuries.
Healthcare facilities should evaluate local disposal methods, such as incineration or autoclaving, to minimize environmental impact while adhering to regulations. Routine evaluations of sharps pickup containers are crucial; they should be secured and discarded when they are approximately three-quarters full to prevent overfilling, which can lead to exposure hazards.
Significantly, the implementation of safety-engineered cutting devices has led to a 34% decline in overall injury rates for hollow-bore needles in healthcare settings, with a remarkable 51% reduction in injuries among nurses. This underscores the importance of adhering to best practices in sharps pickup and disposal management.

Conclusion
In conclusion, effective sharps pickup in healthcare facilities is essential for safeguarding both staff and patients. By following established regulatory guidelines and implementing best practices, healthcare organizations can significantly mitigate the risk of needlestick injuries and enhance the overall safety culture.
This article underscores several critical elements of successful sharps management. These include:
- Understanding regulatory requirements
- Implementing safe procedures
- Training staff
- Selecting appropriate containers
Each component is vital in fostering a compliant and safe environment, where the risks associated with sharps are minimized through diligent practices and ongoing education.
Ultimately, a commitment to effective sharps pickup and disposal not only protects healthcare workers but also safeguards patients and the broader community. It is crucial for healthcare facilities to prioritize these best practices and continuously assess their processes, ensuring compliance with the latest regulations and standards. By doing so, they contribute to a safer healthcare environment, reinforcing the significance of proper sharps management in addressing potential hazards.
Frequently Asked Questions
What regulatory bodies establish guidelines for sharps disposal in healthcare facilities?
The guidelines for sharps disposal are established by OSHA (Occupational Safety and Health Administration), the CDC (Centers for Disease Control and Prevention), and local health departments.
What is the Bloodborne Pathogens Standard?
The Bloodborne Pathogens Standard requires that needles be disposed of in puncture-resistant, closable, and leak-proof containers to ensure safety and compliance.
Why is it important to regularly evaluate regulatory requirements for sharps disposal?
Regular evaluations of regulatory requirements are crucial to ensure ongoing compliance with the established guidelines and to maintain safety standards within healthcare facilities.
Where can I find the CDC’s guidelines on sharps disposal?
The CDC’s comprehensive guidelines on the proper management and disposal of sharps can be accessed through their official website.
What role does documentation play in sharps disposal compliance?
Maintaining thorough documentation, such as training records and disposal logs, is vital for demonstrating adherence to regulatory standards and enhances the overall safety culture within healthcare facilities.