Introduction
The healthcare industry faces distinct challenges in managing sensitive information, making the selection of shredding services a crucial task. By understanding their specific shredding needs and evaluating compliance with regulations such as HIPAA, healthcare facilities can protect patient privacy and avoid costly penalties.
However, with numerous providers claiming to offer secure solutions, how can organizations ensure they choose a reliable partner that meets their unique requirements?
This article explores best practices for selecting shredding services tailored for healthcare, guiding facilities through essential criteria to effectively safeguard their sensitive information.
Assess Healthcare-Specific Shredding Needs
To effectively choose options, healthcare facilities must conduct a thorough evaluation of their specific disposal requirements. This process begins with identifying the types of files that necessitate , such as:
- Patient records
- Billing information
- Other sensitive data
Facilities should assess the average quantity of papers produced weekly, as this will inform the frequency of disposal activities needed. For example, a busy clinic may generate enough paperwork to require weekly disposal, while a smaller practice might only need assistance on a monthly basis.
Understanding the categories of – like paper documents, electronic devices, or hard drives – is crucial in selecting a specialist that focuses on those areas. Regularly scheduled offerings account for 35% of the market share, highlighting a strong preference for reliable cutting solutions among healthcare providers. By conducting a comprehensive , healthcare organizations can ensure they partner with a that aligns with their specific requirements and adheres to stringent regulations.
For instance, clinics that have implemented routine training sessions on have reported improved in managing sensitive materials. This proactive approach not only mitigates risks associated with data breaches but also fosters a culture of safety within the organization. Ultimately, a well-executed document disposal is essential for healthcare facilities to protect and uphold regulatory standards.

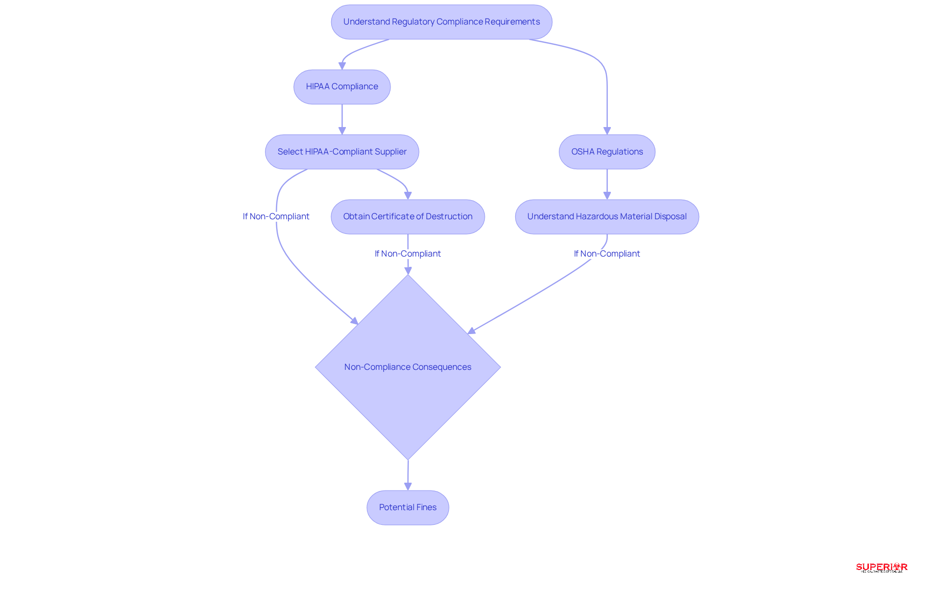
Understand Regulatory Compliance Requirements
Healthcare providers must have a comprehensive understanding of the surrounding paper destruction. The Health Insurance Portability and Accountability Act (HIPAA) mandates that all patient information remains confidential and secure, which necessitates . Superior Medical Waste Disposal specializes in , offering services such as on-site destruction and .
When selecting a destruction option, it is essential for healthcare facilities to ensure that the supplier is and can provide a as proof of compliance. Non-compliance can result in ; for example, one clinic incurred a fine of $300,640 for the improper disposal of patient identification labels. Additionally, understanding is critical for facilities managing such waste. As of January 2025, the maximum fine for a serious OSHA violation is approximately $16,550 per incident.
By adhering to these regulatory requirements for document destruction, healthcare organizations can safeguard patient privacy and mitigate the risk of . Facilities that prioritize compliance not only protect their patients but also enhance their operational integrity.

Evaluate Provider Reputation and Reliability
When selecting a , healthcare facilities must prioritize the supplier’s reputation and reliability. This requires a comprehensive evaluation of , testimonials, and case studies that highlight the organization’s commitment to security and compliance. Notably, is essential, as it indicates adherence to stringent security standards and regular compliance audits.
Facilities should also seek references from other healthcare organizations that have used the service, ensuring they choose a supplier with a . A dependable will maintain a transparent material destruction process and readily share information about their , employee training, and the machinery employed.
Furthermore, it is crucial to ask about the issued after each shredding project, which serves as legal proof of compliance with information disposal standards. This is particularly important for materials containing individually identifiable health information, such as patient medical records, social security numbers, and other sensitive data.
By opting for a reputable vendor, healthcare facilities can safeguard sensitive information and ensure , including , FACTA, and GLB. As the secure paper disposal industry is projected to grow significantly, selecting a trustworthy disposal company is more critical than ever.

Examine Service Offerings and Flexibility
Healthcare facilities must conduct a thorough assessment of the service options and adaptability of potential waste disposal companies, particularly those like , which specializes in . Key considerations include whether the service offers and their capability to handle various materials, such as paper documents, hard drives, and electronic media.
On-premises disposal allows for prompt destruction within the facility, enhancing security and convenience. In contrast, off-site processing can be more economical for larger quantities. Facilities should also evaluate the supplier’s capacity to manage variations in , especially during peak times when demand may increase.
Moreover, it is essential to inquire about the frequency of assistance and whether the supplier can tailor a to fit the facility’s specific operational requirements. By selecting a disposal option that provides a range of flexible choices, like those offered by , healthcare providers can uphold that adhere to regulatory standards and safeguard sensitive patient information.
The use of gray and white locking consoles for , along with the shredding process conducted on-site in trucks, further enhances the security and efficiency of these services.

Conclusion
Choosing the right document shredding service is essential for healthcare facilities that aim to protect sensitive patient information and comply with strict regulations. By understanding their specific shredding needs, evaluating regulatory compliance, and assessing provider reputation, healthcare organizations can make informed decisions that enhance operational integrity and safeguard patient privacy.
Key insights highlight the necessity of thoroughly assessing disposal requirements, the importance of selecting HIPAA-compliant services, and the value of choosing reputable providers with proven track records. Facilities that prioritize these factors not only mitigate risks associated with data breaches but also foster a culture of compliance and security.
Ultimately, partnering with a reliable shredding service is a significant step toward ensuring the confidentiality of patient information and adhering to legal obligations. Healthcare providers are encouraged to actively seek vendors that offer flexible, tailored solutions to meet their unique needs while maintaining the highest standards of security and compliance. By taking these steps, organizations will not only protect sensitive data but also reinforce the trust placed in them by their patients.
Frequently Asked Questions
What should healthcare facilities assess when choosing document destruction options?
Healthcare facilities should conduct a thorough evaluation of their specific disposal requirements, including identifying the types of files that require secure destruction, such as patient records, billing information, and other sensitive data.
How can the volume of paperwork affect disposal frequency in healthcare facilities?
The average quantity of papers produced weekly can inform the frequency of disposal activities needed. For instance, a busy clinic may require weekly disposal, while a smaller practice might only need assistance on a monthly basis.
What types of materials should healthcare facilities consider for shredding?
Healthcare facilities should consider shredding various categories of materials, including paper documents, electronic devices, and hard drives.
What percentage of the market share do regularly scheduled document destruction services account for?
Regularly scheduled offerings account for 35% of the market share among healthcare providers, indicating a strong preference for reliable cutting solutions.
How can a comprehensive needs assessment benefit healthcare organizations?
A comprehensive needs assessment ensures that healthcare organizations partner with a document destruction service that aligns with their specific requirements and adheres to stringent regulations, thereby protecting patient privacy and upholding regulatory standards.
What impact does routine training on paper disposal procedures have in healthcare settings?
Clinics that implement routine training sessions on paper disposal procedures have reported improved compliance and security in managing sensitive materials, which helps mitigate risks associated with data breaches and fosters a culture of safety within the organization.
List of Sources
- Assess Healthcare-Specific Shredding Needs
- Healthcare Management Resolutions To Make Healthcare Safer (https://securewaste.net/healthcare-waste-management-resolutions-to-make-healthcare-safer-in-2026)
- intelmarketresearch.com (https://intelmarketresearch.com/secure-document-shredding-service-market-25929)
- shredit.com (https://shredit.com/en-us/resource-center/info-sheets/why-a-secure-shredding-service-is-critical-to-healthcare-complia)
- Industries We Serve: Healthcare (https://legalshred.com/healthcare-industry-paper-shredding-critical)
- medprodisposal.com (https://medprodisposal.com/secure-document-shredding-guide-for-clinics)
- Understand Regulatory Compliance Requirements
- Safety Data Sheets: OSHA Compliance in Healthcare Waste (https://securewaste.net/safety-data-sheets-osha-compliance-in-healthcare)
- Hospital Waste Disposal in 2026: Complete Compliance Guide for Healthcare Facilities (https://medprodisposal.com/hospital-waste-disposal-2026-compliance-guide)
- 5 Key OSHA Standards Every Medical Facility Should Know (https://sdmedwaste.com/post/5-key-osha-standards-medical-facility)
- outsidegc.com (https://outsidegc.com/blog/hipaa-changes-coming-in-2026)
- Key Healthcare Regulatory Updates From 2024 and What to Expect in 2025 (https://stericycle.com/en-us/resource-center/blog/key-healthcare-regulatory-updates-from-2024-and-what-to-expect-in-2025)
- Evaluate Provider Reputation and Reliability
- richardsandrichards.com (https://richardsandrichards.com/reasons-to-choose-a-naid-aaa-certified-shredding-provider)
- Amedisys Home Health care center recovers private shredded materials – Becker’s Hospital Review | Healthcare News & Analysis (https://beckershospitalreview.com/healthcare-information-technology/amedisys-home-health-care-center-recovers-private-shredded-materials)
- intelmarketresearch.com (https://intelmarketresearch.com/secure-document-shredding-service-market-25929)
- No Substitute for Certified Security: Why Educating Prospects on i-SIGMA’s NAID AAA Certification Is a Must (https://isigmaonline.org/no-substitute-for-certified-security-why-educating-prospects-on-i-sigmas-naid-aaa-certification-is-a-must)
- California Business Associate Improperly Disposed of Patient Data (https://hipaajournal.com/central-valley-regional-center-business-associate-breach)
- Examine Service Offerings and Flexibility
- MedCycle | Best Medical Waste Disposal in Houston, TX (https://medcyclellc.com/secure-medical-record-shredding)
- securewaste.net (https://securewaste.net/hipaa-compliance-secure-medical-document-shredding)
- Difference Between On-site Shredding and Off-site Shredding | BWS (https://bwaste.com/resources/the-knowledge-center/articles-insights-and-updates/difference-between-onsite-offsite-shredding)
- Document Shredding in the Healthcare Industry | Shred With Us (https://shredwithus.com/document-shredding-healthcare-industry)