Introduction
Understanding the complexities of biohazard waste is crucial for healthcare administrators responsible for ensuring safety and compliance within their facilities. This guide explores the essential characteristics and classifications of biohazard waste, equipping administrators with the necessary tools to navigate regulatory requirements effectively. As regulations evolve and the risk of significant penalties increases, facilities must consider how to not only remain compliant but also prioritize the safety of their staff and patients.
Define Biohazard Waste: Key Characteristics and Categories
Biohazard material encompasses any substance contaminated with or that poses a threat to human health. Key characteristics include , which are materials capable of transmitting diseases, such as blood, bodily fluids, and contaminated sharps.
can be categorized into several types:
- Sharps: Items like needles and blades that can puncture skin.
- : Human tissues, organs, and body parts.
- Microbiological Materials: Cultures and stocks of .
- : Expired or unused medications that may be hazardous.
In Ohio, the to define , including . Facilities must adhere to these guidelines, which mandate that all be sent to a . The preferred treatment method for (RMW) in Ohio is autoclaving. Superior Medical Disposal collaborates with a commercial autoclaving facility to ensure proper treatment. Understanding these characteristics and following is crucial for effective management and removal, ensuring compliance with health standards and the safety of healthcare environments.

Identify Types of Biohazard Waste: Sharps, Pharmaceuticals, and More
Effective management of begins by accurately identifying its various types, as this is crucial to define and ensures that are implemented to mitigate risks and comply with regulations.
Sharps include needles, scalpels, and broken glass, all of which pose significant injury risks. .
Pharmaceuticals encompass expired, unused, or contaminated medications. Current regulations prohibit the disposal of pharmaceutical refuse in regular trash or drains, necessitating designated containers and licensed disposal services.
Pathological Material refers to tissues, organs, and body parts resulting from surgeries or autopsies. This type must be to prevent health hazards.
Microbiological Material includes cultures and specimens that may contain pathogens. These materials require careful handling and elimination to prevent contamination and exposure.
Liquid Biohazardous Waste consists of blood, body fluids, and other potentially infectious liquids, which must be contained in leak-proof containers and discarded in accordance with local laws.
must stay updated on the latest guidelines regarding , as non-compliance can lead to serious penalties. , while state-specific penalties can range from $1,000 to $25,000 daily for improper handling. Regular training and audits are essential to ensure that staff are equipped to manage these materials safely and effectively.

Understand Regulatory Compliance: Legal Requirements for Disposal
Adherence to regulations is crucial for the safe management of . Key legal requirements include:
- : The Occupational Safety and Health Administration enforces specific protocols for handling and disposing of . These protocols are designed to ensure and minimize exposure to infectious materials. Regular training on these standards is essential, as serious violations can result in fines of up to $16,550 per incident.
- : The Environmental Protection Agency provides comprehensive guidelines for the treatment and disposal of , which includes how to define . Recent updates, such as the , reflect ongoing efforts to enhance disposal practices and align state policies with federal standards.
- State Regulations: Each state may impose additional requirements that can vary significantly, necessitating that administrators stay informed about . For instance, Alabama’s recent revisions to emphasize classification and storage, while Tennessee has clarified its definition of ” to improve compliance.
Healthcare facility administrators must familiarize themselves with these regulations to ensure compliance and mitigate potential legal risks associated with .

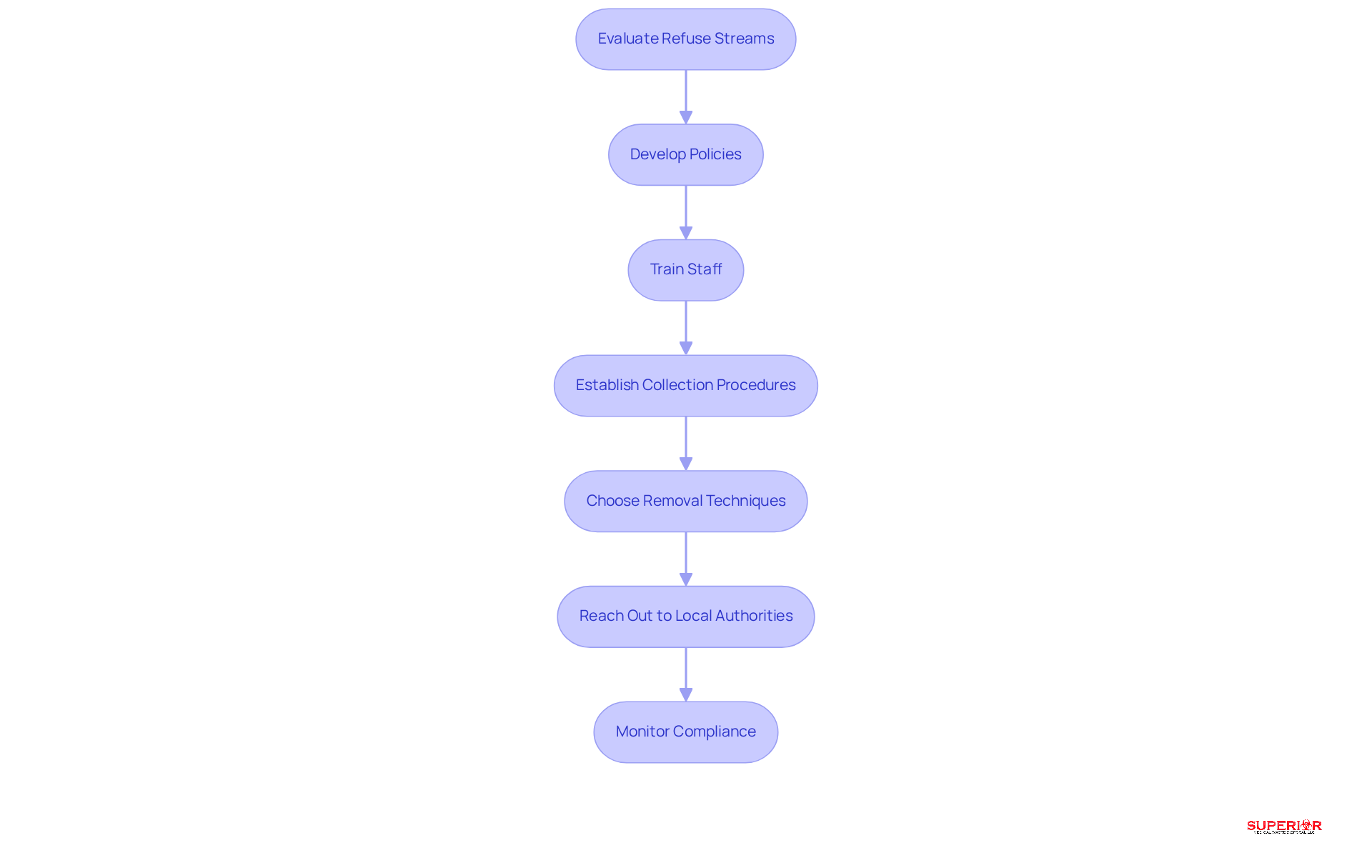
Implement a Biohazard Waste Management Plan: Step-by-Step Process
To implement an effective plan, follow these essential steps:
- Evaluate Refuse Streams: Begin with a thorough assessment to identify the types and quantities of generated in your facility. Understanding material composition is crucial for developing .
- Develop Policies: Formulate clear and comprehensive policies for the handling, storage, and . Ensure these policies comply with federal, state, and local regulatory requirements to mitigate compliance risks.
- Train Staff: Provide comprehensive training for all employees on , including the correct use of personal protective equipment (PPE). Regular training updates significantly enhance staff efficiency in handling , reducing the risk of exposure and contamination.
- Establish : Designate specific areas for refuse collection, ensuring they are clearly marked and easily accessible. This facilitates proper segregation and minimizes the risk of cross-contamination.
- Choose Removal Techniques: Select appropriate removal techniques based on the category of refuse produced. Consider options such as incineration or autoclaving, as they effectively neutralize while adhering to environmental standards. At Superior Medical Refuse Disposal, we utilize autoclaving to steam treat materials, rendering them safe for disposal in a sanitary landfill after shredding to reduce volume by 70%.
- Reach Out to Local Authorities: Before producing, storing, or disposing of , consult your local environmental agency for guidance on rules and handling procedures specific to your state.
- : Regularly review and update the to ensure ongoing adherence to regulations and best practices. Continuous monitoring helps identify areas for improvement and reinforces a culture of safety within the facility. Collaborating with a licensed medical refuse hauler like Superior ensures that your material is monitored from cradle to grave, providing peace of mind.
By following these steps, administrators can define plans that prioritize safety, regulatory compliance, and .

Conclusion
Understanding biohazard waste is essential for ensuring safety and compliance in healthcare settings. This guide highlights the critical characteristics and categories of biohazard waste, underscoring the necessity of effectively identifying and managing these materials to reduce risks to human health and the environment.
Biohazard waste is classified into several types, including:
- Sharps
- Pathological materials
- Microbiological materials
- Pharmaceuticals
Each category demands specific handling and disposal methods. Compliance with regulatory frameworks established by OSHA and the EPA is crucial, as failure to adhere can result in significant penalties. A comprehensive biohazard waste management plan is vital, encompassing the evaluation of refuse streams, policy development, staff training, and the selection of appropriate disposal techniques to ensure safety and regulatory compliance.
As biohazard waste management practices evolve, it is imperative to remain informed and proactive. Administrators should prioritize the creation and execution of thorough waste management strategies that not only meet legal obligations but also cultivate a culture of safety within their facilities. By doing so, they can effectively safeguard public health and contribute to a more sustainable environment.
Frequently Asked Questions
What is biohazard waste?
Biohazard waste refers to any substance contaminated with infectious agents or that poses a threat to human health, including materials like blood, bodily fluids, and contaminated sharps.
What are the key characteristics of biohazard waste?
The key characteristics of biohazard waste include the presence of infectious agents capable of transmitting diseases.
What types of biohazard waste are there?
Biohazard waste can be categorized into several types: – Sharps: Items like needles and blades that can puncture skin. – Pathological Material: Human tissues, organs, and body parts. – Microbiological Materials: Cultures and stocks of infectious agents. – Pharmaceutical Waste: Expired or unused medications that may be hazardous.
How is biohazard waste regulated in Ohio?
In Ohio, the Ohio EPA regulates the management of medical refuse, which includes biohazard waste. Facilities must follow these guidelines to ensure proper handling and disposal.
What is the preferred treatment method for regulated medical waste in Ohio?
The preferred treatment method for regulated medical waste (RMW) in Ohio is autoclaving.
How does Superior Medical Disposal ensure proper treatment of biohazard waste?
Superior Medical Disposal collaborates with a commercial autoclaving facility to ensure the proper treatment of biohazard waste.
Why is it important to understand biohazard waste characteristics and regulations?
Understanding these characteristics and following Ohio EPA guidelines is crucial for effective management and removal of biohazard waste, ensuring compliance with health standards and the safety of healthcare environments.
List of Sources
- Define Biohazard Waste: Key Characteristics and Categories
- Pioneering Sustainable Solutions: The Future of Biohazardous Waste Management in Life Science (https://biocom.org/lifelines-article/insights/pioneering-sustainable-solutions-the-future-of-biohazardous-waste-management-in-life-science)
- pmc.ncbi.nlm.nih.gov (https://pmc.ncbi.nlm.nih.gov/articles/PMC9858835)
- Biohazard Waste Disposal Services: 2026 Federal and State Compliance Requirements (https://medprodisposal.com/biohazard-waste-disposal-2026-compliance-requirements)
- Biohazardous Waste: Segregation, Collection & Disposal Guide | Office of Clinical and Research Safety (https://vumc.org/safety/waste/biological-waste-guide)
- Remedi announces 2026 landfill diversion target for medical waste (https://wastetodaymagazine.com/news/remedi-announces-2026-landfill-diversion-target-for-medical-waste)
- Identify Types of Biohazard Waste: Sharps, Pharmaceuticals, and More
- Biohazard Waste Disposal Services: 2026 Federal and State Compliance Requirements (https://medprodisposal.com/biohazard-waste-disposal-2026-compliance-requirements)
- Medical Waste Disposal for Dental Offices: OSHA, EPA, and State Compliance in 2026 (https://medprodisposal.com/medical-waste-disposal-dental-offices-compliance-2026)
- 2026 Medical Waste Compliance Guide: 2025 Reg Changes & Beyond (https://sdmedwaste.com/post/healthcare-waste-regulations-compliance-guide)
- EPA Final Rule on Pharmaceutical Waste | Compliance Guide (https://securewaste.net/epa-final-rule-on-hazardous-waste-pharmaceuticals)
- Sharps Disposal Laws Every Clinic in 2026 Must Comply With (https://medprodisposal.com/sharps-disposal-laws-clinics-2026)
- Understand Regulatory Compliance: Legal Requirements for Disposal
- OSHA Compliance for Medical Waste Handling: What Healthcare Facilities Need to Know in 2026 (https://medprodisposal.com/osha-compliance-medical-waste-handling-2026-guide)
- Medical Waste | US EPA (https://epa.gov/rcra/medical-waste)
- EPA proposes weaker pollution limits for chemical used to sterilize medical devices (https://pbs.org/newshour/politics/epa-proposes-weaker-pollution-limits-for-chemical-used-to-sterilize-medical-devices)
- OSHA and Biohazard Waste Disposal: A Compliance Guide (https://healthcarecompliancepros.com/blog/osha-and-biohazard-waste-disposal-a-compliance-guide)
- Healthcare Waste Regulations: What Changed in 2025—and What to Watch in 2026 (https://stericycle.com/en-us/resource-center/blog/medical-healthcare-waste-regulation-changes-in-2025-stericycle)
- Implement a Biohazard Waste Management Plan: Step-by-Step Process
- pmc.ncbi.nlm.nih.gov (https://pmc.ncbi.nlm.nih.gov/articles/PMC9858835)
- Biohazard Waste Disposal Services: 2026 Federal and State Compliance Requirements (https://medprodisposal.com/biohazard-waste-disposal-2026-compliance-requirements)
- Medical Waste Industry Statistics: Market Data Report 2026 (https://gitnux.org/medical-waste-industry-statistics)
- Managing 5.9 Million Tons Annually for a Sustainable Future – The Growing Challenge of Medical Waste Disposal (https://medprodisposal.com/managing-5-9-million-tons-annually-for-a-sustainable-future-the-growing-challenge-of-medical-waste-disposal)
- OSHA Compliance for Medical Waste Handling: What Healthcare Facilities Need to Know in 2026 (https://medprodisposal.com/osha-compliance-medical-waste-handling-2026-guide)