Introduction
In the dynamic landscape of New York City’s healthcare facilities, managing sharps – such as needles and scalpels – presents a considerable challenge due to their inherent risks. With over a million reported needlestick injuries each year, it is imperative for healthcare administrators to prioritize safe disposal practices to protect both staff and patients. This article explores essential steps for effective sharps disposal, emphasizing critical regulations and best practices that can mitigate hazards and ensure compliance.
How can healthcare facilities effectively navigate the complexities of sharps disposal while safeguarding their personnel and adhering to stringent local laws?
Define Sharps and Their Risks
Sharps are defined as any medical instruments or devices with pointed tips or edges capable of puncturing or cutting skin. Common examples include needles, syringes, scalpels, and lancets. The dangers associated with needles are significant; needlestick injuries can lead to the transmission of bloodborne pathogens, such as HIV, hepatitis B, and hepatitis C. In fact, over 1 million needlestick and needle injuries (NSSIs) are reported annually in the U.S., with nurses accounting for nearly 45% of these incidents.
To ensure the safe and responsible management of these items, adequate training on the risks linked to pointed objects is essential for healthcare personnel. Training programs that emphasize safe waste management practices and the use of safety-engineered devices have been effective in reducing the incidence of NSSIs. For instance, a recent audit revealed that adherence to needle management protocols improved significantly, with only 17% of containers overfilled, a decrease from 56% in earlier evaluations. This underscores the critical need for ongoing training and awareness programs to protect healthcare personnel from the hazards associated with needles.

Understand NYC Regulations for Sharps Disposal
In New York City, the process of sharps disposal NYC is governed by stringent local laws and guidelines established by the New York State Department of Health. Healthcare facilities must utilize sharps disposal NYC to dispose of used needles in approved containers to mitigate risks associated with improper handling. Additionally, it is essential for these establishments to offer accessible sharps disposal NYC options for patients, such as designated drop-off locations at hospitals and nursing homes. Understanding these regulations is vital, as failure to comply can result in severe penalties, including fines that may exceed $50,000 per day.
Successful implementation of these guidelines has been observed in various healthcare facilities across the city, showcasing effective needle management practices that prioritize safety and adherence to regulations. Partnering with Superior Medical Refuse Management ensures that your facility benefits from professional medical waste management services, including compliant needle disposal conducted by trained technicians. Their process utilizes UN3291 compliant receptacles and incorporates cradle-to-grave tracking, guaranteeing that your waste is managed safely and in full compliance with all regulations.

Obtain Proper Disposal Containers
For the safe disposal of sharps disposal NYC, it is essential to utilize FDA-cleared sharps disposal units. These containers must be puncture-resistant, leak-proof, and equipped with a secure lid to prevent accidental exposure. When selecting a receptacle for sharps disposal NYC, ensure it is clearly labeled with a biohazard symbol and complies with local regulations. Such containers are readily available through medical supply stores, pharmacies, and online retailers.
To encourage prompt disposal, place these receptacles within arm’s reach of areas where sharps are frequently used. Regular monitoring of fill levels is crucial; receptacles should be replaced when they are approximately three-quarters full to minimize the risk of overfilling and potential injuries. Additionally, it is important to store these vessels in a manner that maintains their integrity, preventing leaks or breaches.
According to industry experts, adherence to these guidelines significantly enhances safety and compliance in healthcare facilities. For instance, facilities that have adopted puncture-resistant disposal units have reported a notable decrease in needlestick injuries, underscoring the effectiveness of these safety measures. Furthermore, all infectious waste, including needles, should be processed at a commercial facility using techniques such as autoclaving to ensure adequate disinfection prior to disposal.

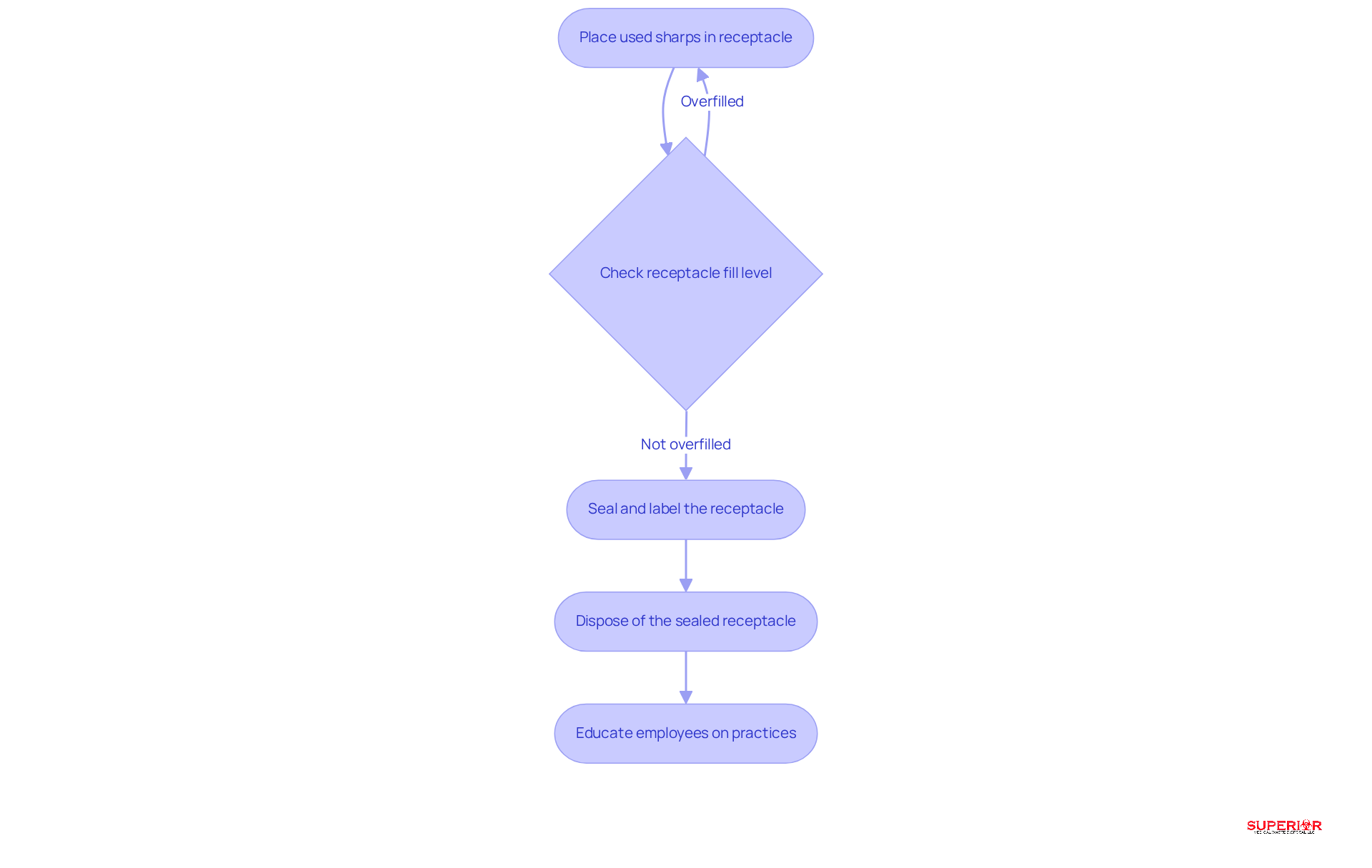
Follow Steps for Safe Disposal of Sharps
- Immediately place used sharps in the designated sharps receptacle after use to minimize the risk of needle-stick injuries (NSIs).
- Ensure that the receptacle is not overfilled; it should only be filled to the marked fill line to prevent overfilling incidents, which were reported at 56% in a previous audit. Adhering to these guidelines is essential to avoid such occurrences.
- Once the receptacle reaches capacity, securely seal the lid and label it as ‘Full Sharps Vessel’ to indicate it is ready for removal. Proper labeling is crucial for compliance and safety, in accordance with local regulations regarding biohazard management.
- Dispose of the sealed receptacle following local guidelines, which may require utilizing sharps disposal NYC services or delivering it to a drop-off site. Consult with local environmental authorities to ensure compliance with specific waste management procedures.
- Regularly educate employees on appropriate waste management practices, emphasizing the importance of sealing and labeling receptacles accurately. Training programs should include e-learning modules and practical sessions to reinforce safe practices and ensure that waste containers are readily accessible in treatment areas. Additionally, ensure that all personnel managing bloodborne pathogens complete the necessary training and documentation as part of the facility’s medical disposal management plan. It is also important to note that biohazard waste must be treated, typically through autoclaving, prior to removal.

Troubleshoot Common Disposal Issues
Frequent issues in needle management include overfilled receptacles, inadequate sealing, and insufficient accessibility. To effectively tackle these challenges, consider the following strategies:
- Regularly inspect disposal units to ensure they are replaced when they reach 75% capacity. Exceeding this threshold significantly increases the risk of needle-stick injuries.
- Provide comprehensive training for employees on the proper sealing of containers before disposal. Emphasize that containers must be closed immediately upon reaching the fill line to prevent spills during transport.
- Position waste bins at eye level and within easy reach in treatment areas. This encourages proper handling and minimizes the likelihood of temporary set-downs that could lead to contamination.
- If a container is not collected by waste management, promptly contact local authorities to clarify disposal procedures and ensure adherence to OSHA and EPA regulations. Conducting regular audits and assessments can further improve compliance and safety in sharps management.
In Traverse City, where healthcare facilities like Munson and Byers Heather generate significant medical waste, including biohazard and pharmaceutical materials, it is crucial for administrators to implement these best practices. Superior Medical Waste Disposal specializes in offering comprehensive medical waste management solutions tailored to the needs of local healthcare providers, ensuring compliance with state and federal regulations. Additionally, familiarizing oneself with Ohio EPA regulations can assist facilities in nearby regions in maintaining proper disposal practices and treatment methods, thereby enhancing safety and compliance across the board.

Conclusion
In conclusion, the management of sharps disposal in New York City is not merely a regulatory obligation; it is a cornerstone of safety for both patients and healthcare workers. By prioritizing effective sharps management practices, healthcare facilities can create a safer environment, significantly reducing the risk of injuries and upholding public health standards.
To achieve this, healthcare administrators must implement essential strategies such as:
- Proper training for staff
- Utilizing FDA-approved disposal containers
- Strictly adhering to local regulations
Maintaining accessible disposal units and conducting regular inspections are also critical components of an effective sharps disposal program. Furthermore, ongoing education for staff ensures that everyone remains informed about the latest safety protocols and compliance requirements.
Ultimately, taking proactive steps in sharps management is essential for all healthcare administrators dedicated to fostering a safe and compliant healthcare setting. By embracing these practices, facilities not only meet regulatory standards but also enhance the overall safety and well-being of their staff and patients.
Frequently Asked Questions
What are sharps and what risks do they pose?
Sharps are medical instruments or devices with pointed tips or edges that can puncture or cut skin, such as needles, syringes, scalpels, and lancets. They pose significant risks, including the transmission of bloodborne pathogens like HIV, hepatitis B, and hepatitis C through needlestick injuries.
How prevalent are needlestick and needle injuries (NSSIs) in the U.S.?
Over 1 million needlestick and needle injuries are reported annually in the U.S., with nurses accounting for nearly 45% of these incidents.
What measures can healthcare personnel take to manage sharps safely?
Healthcare personnel should receive adequate training on the risks associated with pointed objects, emphasizing safe waste management practices and the use of safety-engineered devices to reduce the incidence of NSSIs.
What improvements have been seen in needle management practices?
A recent audit showed significant improvements in adherence to needle management protocols, with only 17% of containers overfilled, a decrease from 56% in earlier evaluations.
What are the regulations for sharps disposal in New York City?
In New York City, sharps disposal is governed by local laws established by the New York State Department of Health. Healthcare facilities must use approved containers for disposing of used needles and provide accessible disposal options for patients.
What are the consequences of failing to comply with sharps disposal regulations in NYC?
Failure to comply with sharps disposal regulations can result in severe penalties, including fines that may exceed $50,000 per day.
How can healthcare facilities ensure compliance with sharps disposal regulations?
Partnering with a professional medical waste management service, such as Superior Medical Refuse Management, can help ensure compliance. They utilize UN3291 compliant receptacles and provide cradle-to-grave tracking for safe waste management.