Introduction
Effective waste management practices are essential for ensuring the safety of healthcare environments, particularly regarding sharps disposal. Mounted sharps containers are vital in protecting medical staff, patients, and visitors from the dangers posed by unmounted units, which can result in hazardous spills and injuries. As healthcare facilities strive for compliance and operational efficiency, a critical question emerges: how can the implementation of mounted sharps containers enhance safety and streamline workflows while meeting regulatory standards?
Ensure Safety: The Risks of Unmounted Sharps Containers
Unmounted disposal units pose significant dangers in medical settings due to the risk of unintentional spills and injuries. When these containers are not securely attached, they can easily be overturned, exposing medical staff, patients, and visitors to hazardous materials, including needles and other sharp objects. According to the Centers for Disease Control and Prevention (CDC), healthcare settings experience between 600,000 and 800,000 needlestick injuries annually, which significantly increases the risk of transmitting bloodborne pathogens such as HIV and hepatitis B. This underscores the urgent need for .
Moreover, unmounted receptacles can lead to improper waste disposal practices, where needles may be discarded inappropriately, further heightening the risk of contamination and injury. Incorrect handling of needles can also contribute to environmental pollution, highlighting the importance of secure mounting solutions as a preventive measure. Superior Medical Waste Management offers specialized needle collection and removal services, utilizing advanced receptacles designed for safe handling and disposal.
In a safe and compliant healthcare environment, it is essential to ensure that waste receptacles are securely mounted, particularly when considering if sharps containers need to be mounted. Relying on professional services, such as those provided by Superior Medical Waste Disposal, can significantly mitigate these risks.

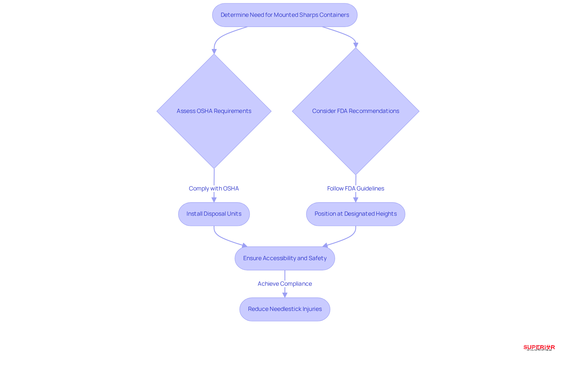
Meet Compliance: Regulatory Requirements for Mounted Sharps Containers
Healthcare facilities must adhere to OSHA regulations by providing safe disposal methods for needles, which includes the proper installation of disposal units. According to OSHA’s Bloodborne Pathogens Standard, it is essential to determine if sharps containers need to be mounted, ensuring that disposal units for pointed objects are readily available and positioned as close as possible to the areas where these items are used. This requirement aims to reduce the risk of by ensuring that used instruments are disposed of promptly.
Additionally, the FDA recommends that disposal units be placed at designated heights to accommodate both standing and seated individuals, which raises the question of whether sharps containers need to be mounted. This further emphasizes the importance of accessibility and safety in healthcare settings. At Superior Medical Waste Disposal, we offer specialized waste collection and disposal services that utilize state-of-the-art receptacles for secure handling and disposal, ensuring compliance with these regulations.
Non-compliance with these standards can result in significant fines and increased liability for medical facilities. Therefore, it is crucial to adhere to these guidelines to maintain a safe environment for both healthcare workers and patients.

Enhance Efficiency: Operational Benefits of Mounted Sharps Containers
The question of whether do sharps containers need to be mounted is important, as mounted disposal units provide significant operational advantages that enhance the effectiveness of medical facilities. By offering a designated and easily accessible location for needle disposal, these units minimize the time medical personnel spend searching for disposal options, allowing them to concentrate more on patient care. Research indicates that transitioning to wall-mounted receptacles raises the important question of do sharps containers need to be mounted to achieve an 83.1% reduction in disposal-related injuries, underscoring their safety benefits. Additionally, the organization facilitated by elevated units helps maintain a clean environment, which is crucial in busy healthcare settings where space is often at a premium. This improved organization not only but also decreases the likelihood of incidents involving misplaced instruments.
Furthermore, the question of whether do sharps containers need to be mounted is important, as strategically placed mounted receptacles can result in cost savings by reducing the frequency of changes and ensuring proper waste management, thereby mitigating the risk of costly injuries and compliance violations. Healthcare administrators have observed that these solutions significantly enhance operational efficiency, ultimately contributing to better patient outcomes and a safer working environment. Instruction on proper needle management practices is essential to maximize the benefits of mounted receptacles, as it ensures compliance and safety within healthcare settings. [Superior Medical Waste Management](https://superiorwastedisposal.com) prioritizes the safe collection and removal of needles, adhering to all state and federal regulations. Moreover, the [environmental advantages of proper sharps disposal](https://pmc.ncbi.nlm.nih.gov/articles/PMC10117891), including decreased landfill waste, further emphasize the importance of addressing whether do sharps containers need to be mounted.

Conclusion
The importance of securely mounting sharps containers in healthcare settings cannot be overstated. Properly installed disposal units enhance safety by significantly reducing the risk of needlestick injuries and ensuring compliance with regulatory standards. By addressing these critical aspects, healthcare facilities create a safer environment for staff, patients, and visitors alike.
This article has highlighted the dangers associated with unmounted sharps containers, including the potential for spills and improper disposal practices that can lead to contamination and injury. Furthermore, the operational benefits of mounted containers, such as improved efficiency and reduced workplace injuries, have been explored. Compliance with OSHA and FDA regulations underscores the necessity of secure installation, protecting healthcare facilities from potential fines and liability.
In summary, mounting sharps containers is not merely a best practice; it is a vital component of safe healthcare operations. By prioritizing the installation of these units, medical facilities can enhance safety, streamline workflows, and comply with essential regulations. The collective efforts to maintain a clean and safe environment will ultimately contribute to better patient outcomes and a more efficient healthcare system.
Frequently Asked Questions
What are the risks associated with unmounted sharps containers in medical settings?
Unmounted sharps containers pose significant dangers due to the risk of unintentional spills and injuries. They can easily be overturned, exposing medical staff, patients, and visitors to hazardous materials, including needles and other sharp objects.
How many needlestick injuries occur annually in healthcare settings?
According to the Centers for Disease Control and Prevention (CDC), healthcare settings experience between 600,000 and 800,000 needlestick injuries annually.
What are the potential consequences of needlestick injuries?
Needlestick injuries significantly increase the risk of transmitting bloodborne pathogens such as HIV and hepatitis B.
What problems can arise from improper disposal of needles?
Improper disposal of needles can lead to contamination, injuries, and environmental pollution, highlighting the importance of secure mounting solutions for sharps containers.
What services does Superior Medical Waste Management offer?
Superior Medical Waste Management offers specialized needle collection and removal services, utilizing advanced receptacles designed for safe handling and disposal.
Why is it important to securely mount waste receptacles in healthcare environments?
Securely mounting waste receptacles is essential to prevent spills, injuries, and improper waste disposal practices, thereby creating a safer and compliant healthcare environment.