Introduction
Understanding the complexities of biohazardous waste disposal is essential for healthcare facilities, where the stakes are high and the risks are significant. As medical establishments encounter increasing scrutiny regarding their waste management practices, the demand for effective strategies has never been more urgent.
What best practices can ensure compliance with evolving regulations while also protecting public health and the environment? This article explores the essential guidelines and innovative approaches that healthcare providers must adopt to successfully navigate the intricate landscape of biohazard waste disposal.
Define Biohazardous Waste: Understanding Types and Risks
Biohazardous materials refer to any refuse that poses a risk to human health or the environment due to its infectious nature. The primary categories include:
- Sharps: Items such as needles, blades, and broken glass that can puncture skin and pose injury risks.
- Biohazardous materials: Waste contaminated with blood, body fluids, or other potentially infectious materials (OPIM), which can harbor harmful pathogens.
- Pharmaceuticals: Expired or unused medications that can be hazardous if not disposed of correctly, potentially leading to environmental contamination.
- Hazardous materials: Materials that pose risks due to their chemical properties, including certain pharmaceuticals and substances used in medical environments.
Understanding these classifications is essential for medical facilities to develop effective management plans for biohazard trash disposal and ensure compliance with regulatory requirements. It is projected that by 2025, only about 15% of medical facilities will efficiently manage biohazard trash disposal, highlighting the urgent need for improved practices. Real-world examples illustrate that improper disposal can result in severe health risks, including the spread of infectious diseases and environmental hazards. Medical experts emphasize that awareness and proper management of biohazard trash disposal are crucial for safeguarding public health and adhering to legal regulations.
Moreover, it is vital for medical facilities to document bloodborne pathogens education for all staff handling such materials, as mandated by their medical refuse disposal strategy. Superior Medical Disposal specializes in comprehensive medical management services, including essential bloodborne pathogens training. Improper disposal can lead to significant health risks, including the spread of infectious diseases and environmental hazards. Adhering to legal standards in biohazard trash disposal helps avoid potential legal issues, making it imperative for medical facilities to stay informed about changes in regulations and best practices. Additionally, with the rise of COVID-19, specialized disposal services for potentially contaminated materials are essential to ensure safety and compliance.

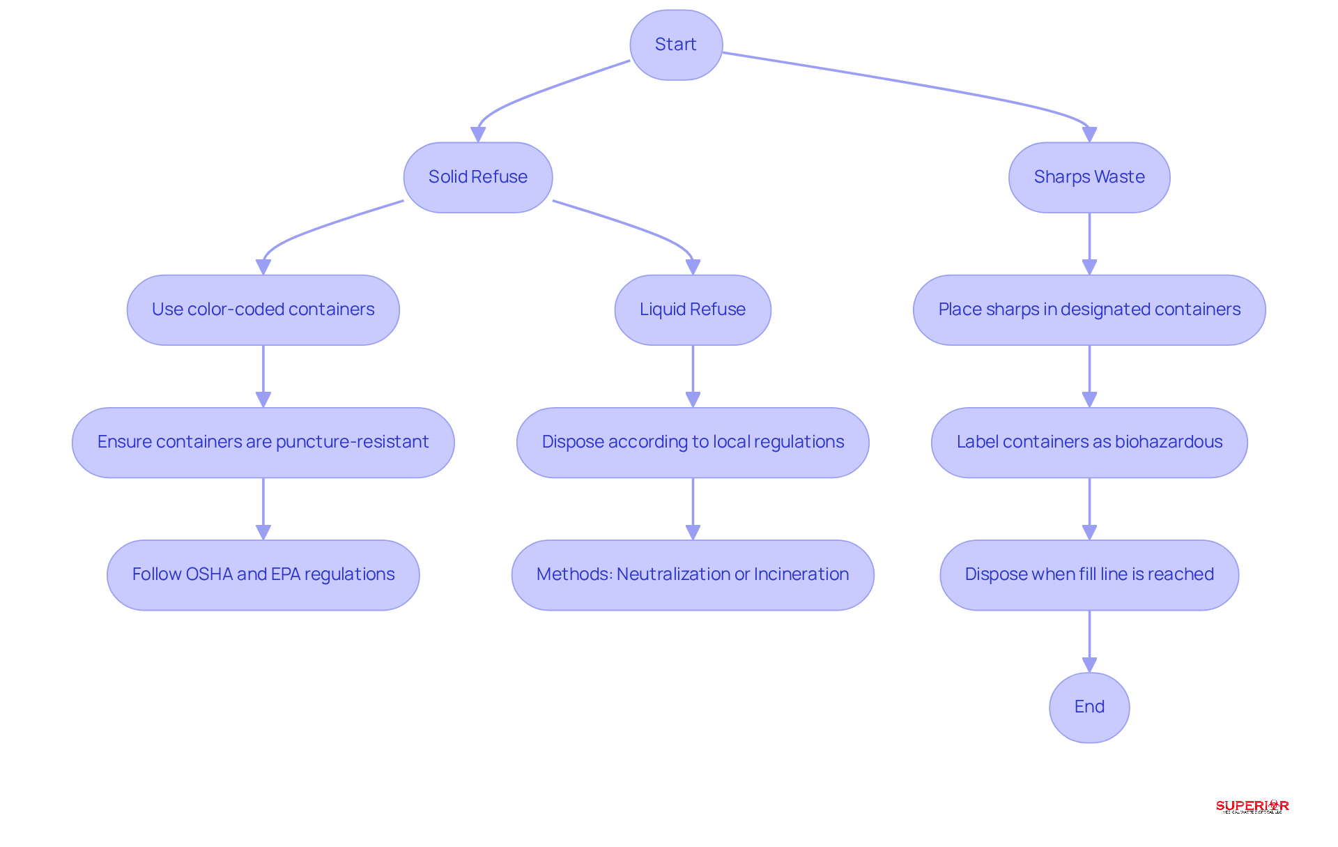
Implement Best Practices for Disposal: Solid, Liquid, and Sharps Waste
To ensure the safe disposal of biohazardous waste, healthcare facilities should adopt several best practices:
-
Solid Refuse: Utilize color-coded containers specifically designed for biohazardous materials. These containers must be puncture-resistant and leak-proof, significantly reducing the risk of exposure to pathogens. Facilities that follow color-coded segregation not only improve adherence to OSHA and EPA regulations but also reduce management expenses and environmental impacts.
-
Liquid Refuse: Dispose of liquid biohazardous waste in accordance with local regulations, which may include methods such as neutralization or incineration, depending on the type of waste. Proper biohazard trash disposal practices are crucial, as improper handling can lead to contamination of soil and groundwater.
-
Sharps Waste: Immediately place sharps in designated containers after use. These containers should be clearly labeled as biohazardous and disposed of when they reach the fill line. Positioning these containers close to the point of use encourages compliance and reduces the risk of needlestick injuries, which account for 15% of related injuries occurring during or after disposal.
Implementing these practices enhances safety and ensures compliance with health regulations, thereby protecting healthcare workers, patients, and the environment through effective biohazard trash disposal.

Ensure Regulatory Compliance: Navigating Guidelines and Standards
Healthcare facilities must adhere to a variety of regulations regarding biohazardous waste disposal, which include:
- OSHA Standards: These regulations require facilities to implement strict safety measures for handling biohazardous waste. This encompasses proper labeling of disposal containers and thorough employee training to ensure safe practices.
- EPA Guidelines: The Environmental Protection Agency provides detailed instructions on managing medical refuse, outlining acceptable disposal techniques and treatment technologies. Notably, the healthcare sector generates approximately 5.9 million tons of medical refuse annually, underscoring the urgent need for effective handling strategies.
- State Regulations: Each state may impose specific requirements for medical refuse management, necessitating that facilities familiarize themselves with local laws to ensure compliance. For example, Michigan has recently updated its regulations to permit sharps containers to be stored for up to 18 months if they are less than 75% full, a significant change from the previous 90-day limit.
To maintain compliance and adapt to evolving regulations, regular audits and educational sessions are crucial. Ongoing education not only enhances awareness of proper biohazard trash disposal practices but also equips staff with the necessary knowledge to effectively navigate the complexities of medical refuse oversight. Regulatory experts emphasize that continuous education is vital, especially during periods of staff turnover, to uphold high standards of safety and compliance.

Train Staff Effectively: Building a Culture of Safety and Compliance
To foster a culture of safety and compliance, healthcare facilities must implement robust educational programs focused on biohazard trash disposal management. These programs should include:
-
Initial Instruction: New employees must receive thorough training on recognizing, managing, and disposing of biohazardous materials. This training is crucial for understanding the critical nature of their responsibilities, including local regulations such as those in Michigan, which mandate that biohazard trash disposal be carried out by a licensed medical refuse hauler within 90 days.
-
Ongoing Education: Regular refresher courses are vital for keeping staff updated on evolving regulatory requirements and best practices. Such continuous education significantly enhances compliance rates. For instance, statistics indicate that healthcare establishments providing ongoing education see a 25% increase in proper separation of waste following educational initiatives. Additionally, there has been a notable reduction in infection cases after implementing improved disposal management practices, highlighting the essential role of education in enhancing safety.
-
Hands-On Instruction: Practical sessions allow staff to engage in real-world scenarios, practicing proper disposal methods in a controlled environment. This experiential learning approach has been shown to boost the safe handling rate of hazardous materials to 90%.
Furthermore, adaptable educational programs can be tailored to address specific biohazard trash disposal challenges faced by hospitals, ensuring that training is relevant and impactful. By prioritizing comprehensive staff training, medical facilities can significantly improve safety, reduce the risk of incidents, and ensure adherence to regulatory standards. This commitment ultimately contributes to a safer environment for both employees and patients. The medical waste management market is projected to grow from $19.73 billion in 2024 to $23.88 billion in 2028, underscoring the increasing importance of effective waste management practices in the healthcare sector.

Conclusion
Understanding and implementing effective practices for biohazard trash disposal is essential for healthcare facilities, as it safeguards public health and the environment. The management of biohazardous waste transcends mere regulatory compliance; it is a fundamental aspect of ensuring safety within medical settings. Facilities must identify the different types of biohazardous materials and adopt robust disposal strategies to mitigate risks linked to improper handling.
Key practices include:
- Utilizing color-coded containers for solid waste
- Employing appropriate methods for liquid refuse disposal
- Ensuring the immediate disposal of sharps in designated containers
Adhering to OSHA, EPA, and state regulations is critical, as is the continuous education and training of staff to equip them for effective biohazardous waste management. Regular audits and ongoing education reinforce adherence to these standards and cultivate a culture of safety.
In summary, the importance of proper biohazard trash disposal cannot be overstated. As the healthcare sector evolves, so must the strategies for responsible waste management. By prioritizing education, compliance, and best practices, healthcare facilities can significantly mitigate health risks, protect the environment, and create a safer experience for both staff and patients. Embracing these principles is not merely a regulatory obligation; it is a moral imperative that ultimately enhances the well-being of the community.
Frequently Asked Questions
What is biohazardous waste?
Biohazardous waste refers to any refuse that poses a risk to human health or the environment due to its infectious nature.
What are the main types of biohazardous waste?
The main types of biohazardous waste include sharps (such as needles and broken glass), biohazardous materials (waste contaminated with blood or body fluids), pharmaceuticals (expired or unused medications), and hazardous materials (substances that pose risks due to their chemical properties).
Why is it important for medical facilities to understand biohazardous waste classifications?
Understanding these classifications is essential for medical facilities to develop effective management plans for biohazard trash disposal and ensure compliance with regulatory requirements.
What is the projected status of medical facilities in managing biohazard trash disposal by 2025?
It is projected that by 2025, only about 15% of medical facilities will efficiently manage biohazard trash disposal, indicating a need for improved practices.
What are the risks of improper disposal of biohazardous waste?
Improper disposal can lead to severe health risks, including the spread of infectious diseases and environmental hazards.
What is required for staff handling biohazardous materials in medical facilities?
Medical facilities must document bloodborne pathogens education for all staff handling biohazardous materials as part of their medical refuse disposal strategy.
What services does Superior Medical Disposal provide?
Superior Medical Disposal specializes in comprehensive medical management services, including essential bloodborne pathogens training.
Why is specialized disposal for potentially contaminated materials important, especially with the rise of COVID-19?
Specialized disposal services are essential to ensure safety and compliance when handling potentially contaminated materials, particularly in the context of COVID-19.
How can medical facilities avoid potential legal issues related to biohazardous waste?
Adhering to legal standards in biohazard trash disposal helps medical facilities avoid potential legal issues, making it imperative to stay informed about changes in regulations and best practices.