Introduction
Understanding the complexities of sharps waste disposal is crucial for ensuring safety in healthcare environments. With the healthcare industry under increasing scrutiny regarding waste management practices, the question of whether medication vials should be placed in sharps containers has become more urgent. This article examines the essential guidelines and best practices for disposing of medication vials, highlighting the necessity of compliance with regulations to reduce health and environmental risks.
What are the potential repercussions of improperly managing these vials, and how can healthcare facilities guarantee adherence to the correct disposal protocols?
Define Sharps Waste: Understanding What Belongs in the Container
Sharps disposal encompasses items that can puncture or slice the skin, including:
- needles
- syringes
- scalpel blades
- other pointed tools
The FDA mandates that these items be discarded in FDA-approved containers designated for hazardous waste, thereby reducing the risk of injuries and contamination. It is crucial to recognize that not all pointed items are identical; for example, shattered glass and certain medical tools also qualify as hazardous refuse.
Accurate identification of hazardous materials is the foundational step in establishing safe removal practices and ensuring compliance with OSHA regulations. As we approach 2026, adherence to these guidelines becomes increasingly critical, given the heightened scrutiny healthcare facilities face regarding their waste management protocols. Facilities that effectively implement sharps management protocols have reported a significant decrease in needlestick injuries, leading to improved safety for both staff and patients.

Evaluate Medication Vials: Guidelines for Proper Disposal
Medication vials, whether empty or partially filled, require careful disposal practices to ensure compliance and safety. According to FDA guidelines, empty vials that previously contained non-hazardous medications can generally be discarded in regular refuse, provided they are free from contamination. Conversely, vials containing hazardous substances or controlled medications must be treated as sharps, which raises the question: do medication vials go in the sharps container for proper disposal?
To ensure adherence to these guidelines, healthcare institutions should establish clear protocols to determine if medication vials go in the sharps container prior to disposal. This includes training employees to distinguish between hazardous and non-hazardous waste, ensuring that all personnel are equipped to make informed decisions regarding waste management techniques. By implementing these practices, establishments can mitigate risks associated with improper waste management and uphold safety standards.
![]()
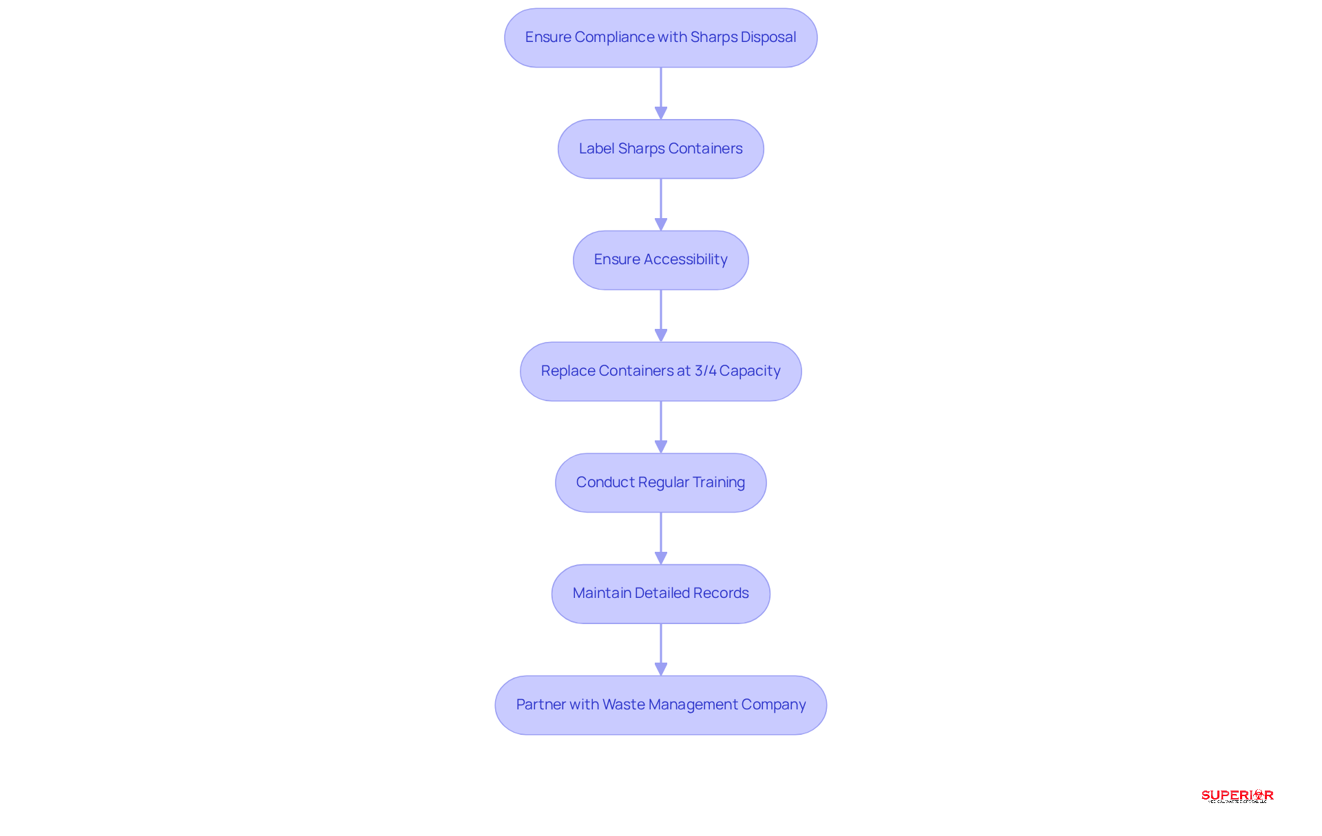
Ensure Compliance: Navigating Regulations for Sharps Disposal
Healthcare facilities must comply with stringent regulations regarding needle management, as mandated by OSHA and state-specific guidelines. It is essential that sharps containers are prominently labeled with biohazard symbols and readily accessible to staff. These containers should be replaced when filled to three-quarters capacity to prevent overfilling, which presents significant safety risks.
Regular training sessions for personnel on compliance standards and effective waste management techniques are crucial. Such training helps reduce the risk of needlestick injuries and ensures adherence to established best practices. Additionally, maintaining detailed records of waste management practices is vital for demonstrating compliance during inspections.
Partnering with a licensed medical waste management company can enhance compliance with regulatory standards, providing reassurance and ensuring that facilities are equipped to handle needle waste efficiently. Statistics indicate that a significant number of healthcare settings have accessible sharps containers, underscoring the importance of proper placement and management in mitigating risks associated with improper waste management.

Assess Risks: Consequences of Improper Medication Vial Disposal
Improper disposal of medication vials raises significant health and environmental risks, especially for healthcare facilities in Traverse City, leading to the question of where do medication vials go in the sharps container. Discarding vials that contain hazardous substances in regular trash can lead to leaks, resulting in soil and water contamination that endangers public health. Studies have shown that mismanagement of hazardous waste can lead to substantial environmental contamination, with potential long-term effects on ecosystems and human health.
Moreover, improperly discarded sharps can cause needlestick injuries, which may transmit infectious diseases, complicating public health challenges further. To address these risks, healthcare facilities in Traverse City, including prominent institutions like Munson and Byers Heather, must clarify whether do medication vials go in the sharps container as part of their stringent waste management protocols. Regular audits and comprehensive staff training on proper disposal practices are crucial to ensure compliance with evolving regulations and to safeguard both personnel and the environment.
As the healthcare sector faces increasing scrutiny regarding waste management, adopting these measures is not merely a regulatory obligation; it is a vital aspect of responsible healthcare delivery.

Conclusion
Proper disposal of medication vials is crucial for ensuring safety and compliance in healthcare settings. Distinguishing between hazardous and non-hazardous vials is essential, as improper disposal can pose significant health risks and lead to environmental contamination. By establishing clear protocols and training staff on these guidelines, healthcare facilities can ensure responsible waste management and minimize the dangers associated with sharps disposal.
Key points highlighted throughout the article include:
- The definition of sharps waste
- The importance of adhering to FDA and OSHA regulations
- The risks linked to improper disposal practices
It is vital for healthcare facilities to implement effective waste management strategies, such as utilizing FDA-approved sharps containers. These measures not only protect healthcare workers and patients but also help safeguard the environment from the adverse effects of hazardous waste.
Ultimately, the responsibility for proper medication vial disposal extends beyond mere regulatory compliance; it reflects a commitment to public health and environmental stewardship. Healthcare facilities must prioritize training and adherence to established disposal practices, reinforcing the message that safe waste management is a fundamental aspect of quality care. Taking proactive steps in this area is not just a best practice; it is a vital imperative for the well-being of communities and the protection of our ecosystems.
Frequently Asked Questions
What is considered sharps waste?
Sharps waste includes items that can puncture or slice the skin, such as needles, syringes, scalpel blades, and other pointed tools.
What does the FDA require for sharps disposal?
The FDA mandates that sharps waste be discarded in FDA-approved containers designated for hazardous waste to reduce the risk of injuries and contamination.
Are all pointed items considered sharps waste?
No, not all pointed items are identical. Items like shattered glass and certain medical tools also qualify as hazardous refuse.
Why is accurate identification of hazardous materials important?
Accurate identification is crucial for establishing safe removal practices and ensuring compliance with OSHA regulations.
Why is adherence to sharps disposal guidelines becoming more critical?
As we approach 2026, healthcare facilities are facing heightened scrutiny regarding their waste management protocols, making adherence to these guidelines increasingly important.
What benefits have facilities reported from effective sharps management protocols?
Facilities that implement effective sharps management protocols have reported a significant decrease in needlestick injuries, leading to improved safety for both staff and patients.