Introduction
Understanding the complexities of biohazardous waste management is crucial for healthcare facilities aiming to safeguard patient safety and uphold environmental integrity. With the increasing risks of healthcare-associated infections and ecological contamination, effective disposal strategies are essential. Healthcare providers must follow critical steps to ensure the safe removal of biohazardous waste from patient rooms. Moreover, adherence to regulations not only enhances safety for staff but also protects patients.
Understand Biohazardous Waste: Definition and Importance
Biohazardous materials refer to any refuse that poses a risk to human health or the environment due to its infectious characteristics. This category includes materials contaminated with blood, bodily fluids, and other potentially infectious materials (OPIM). Understanding the definition and implications of biohazardous waste is essential for healthcare facilities that aim to implement effective waste management strategies.
Understanding how biohazardous waste is removed from the patient’s room is crucial not only for preventing the spread of infections but also for ensuring compliance with health regulations. This adherence safeguards both patients and healthcare workers. Recent studies indicate that improper waste management can lead to healthcare-associated infections (HAIs), which significantly impact patient safety and healthcare costs. Furthermore, biohazardous substances that enter the environment can contaminate soil and water, leading to broader ecological challenges.
Therefore, healthcare providers must prioritize effective disposal strategies, specifically addressing how biohazardous waste is removed from the patient’s room. Utilizing designated red bags for contaminated items and ensuring that staff are trained in proper refuse handling procedures are vital steps. By adhering to these practices, facilities can mitigate risks and uphold their commitment to safety and compliance.

Identify Types of Biohazardous Waste in Patient Rooms
In patient rooms, healthcare professionals must understand how biohazardous waste is removed from the patient’s room to effectively manage various forms of biohazardous materials, preventing health hazards and ensuring compliance with safety regulations. These materials include:
- Sharps Waste: This category includes needles, syringes, and other sharp objects that pose a risk of puncture injuries. Reports indicate that approximately 33% of healthcare facilities experience sharps injuries annually, underscoring the critical need for effective management practices.
- Pathological Refuse: This type consists of tissues, organs, and body parts removed during surgical procedures. Stringent methods for disposal are essential to mitigate potential health hazards.
- Infectious Waste: Items contaminated with blood or bodily fluids, such as gauze, gloves, and surgical instruments, fall under this category. Proper management is crucial to prevent the spread of infections, especially regarding how biohazardous waste is removed from the patient’s room, as mishandled infectious materials can lead to serious public health risks.
- Pharmaceutical Waste: Expired or unused medications require special handling to avoid environmental contamination and ensure compliance with regulatory standards.
Identifying these types of refuse is essential for healthcare professionals, as it enables them to follow established removal procedures, including understanding how biohazardous waste is removed from the patient’s room, thereby protecting both patient and staff health. Experts emphasize that the separation and appropriate disposal of hazardous materials are vital for maintaining a safe healthcare environment.

Follow Safe Procedures for Biohazardous Waste Removal
To safely remove biohazardous waste from patient rooms, follow these procedures:
-
Preparation: Gather essential supplies, including biohazard bags, sharps containers, and personal protective equipment (PPE). This ensures safety during handling.
-
Segregation: Rigorously separate hazardous materials from standard refuse. Use color-coded bags, typically red, specifically designated for biohazardous materials. This facilitates proper identification and handling.
-
Sealing Containers: Ensure that all disposal containers are securely sealed and prominently labeled with the biohazard symbol before removal. This prevents leaks and ensures compliance with OSHA regulations.
-
Transport: Use designated carts or containers for moving refuse to the removal area. Minimize contact with other surfaces to reduce contamination risks.
-
Removal: Adhere to facility protocols for removal, ensuring compliance with local regulations governing hazardous materials management. This includes appropriate documentation and reporting of refuse disposal activities to uphold compliance and enhance safety.

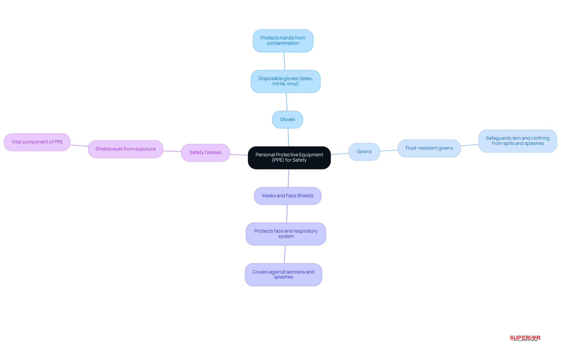
Utilize Personal Protective Equipment for Safety
When handling hazardous materials, using appropriate personal protective equipment (PPE) is crucial to mitigate exposure risks. The recommended PPE includes:
- Gloves: Disposable gloves made from latex, nitrile, or vinyl are essential for protecting hands from contamination.
- Gowns: Fluid-resistant gowns safeguard skin and clothing from spills and splashes.
- Masks and Face Shields: These protect the face and respiratory system from aerosols and potential splashes, ensuring comprehensive coverage.
- Safety Glasses: Designed to shield the eyes from exposure, safety glasses are a vital component of PPE.
Proper fitting and disposal of PPE after use are imperative to uphold safety standards. Regular training on the correct use of PPE enhances its effectiveness, significantly reducing the risk of exposure to hazardous materials. As healthcare disposal management evolves, staying informed about the latest PPE recommendations for 2025 is essential for compliance with safety protocols, thereby protecting both staff and patients from potential hazards.

Ensure Compliance with Biohazardous Waste Regulations
Adhering to hazardous material regulations is crucial for healthcare facilities to ensure the safety of personnel and the environment. The key regulations include:
- OSHA Standards: The Occupational Safety and Health Administration mandates specific guidelines for handling and disposing of biohazardous waste. These guidelines emphasize the necessity of protective measures to safeguard workers from exposure risks.
- EPA Regulations: The Environmental Protection Agency outlines comprehensive requirements for the treatment and management of medical materials. These regulations aim to prevent environmental contamination and protect public health.
- State Regulations: Each state may impose additional regulations governing hazardous material disposal. It is essential for facilities to stay updated on these regulations and ensure that all staff members are well-trained in compliance procedures.
Regular audits and training sessions are vital for maintaining compliance and enhancing safety protocols. Facilities should foster a culture of continuous education, emphasizing the importance of understanding how biohazardous waste is removed from the patient’s room to mitigate associated risks.

Conclusion
Understanding the safe removal of biohazardous waste from patient rooms is essential for maintaining health and safety in healthcare settings. Effective management of this waste type not only protects patients and healthcare workers but also ensures compliance with stringent regulations aimed at safeguarding public health and the environment.
Key points highlighted throughout the article include:
- The definition and types of biohazardous waste
- The importance of proper disposal procedures
- The necessity of personal protective equipment (PPE)
The article emphasizes rigorous segregation, secure sealing, and adherence to compliance standards, presenting a comprehensive guide for healthcare professionals. These practices are vital in preventing healthcare-associated infections and mitigating environmental contamination.
In conclusion, managing biohazardous waste is not merely a regulatory obligation; it is a fundamental responsibility that impacts the well-being of individuals and the broader community. By prioritizing education, training, and adherence to established guidelines, healthcare facilities can cultivate a culture of safety and compliance. This commitment ultimately contributes to a healthier environment for all, underscoring the critical role of effective waste management in healthcare.
Frequently Asked Questions
What is biohazardous waste?
Biohazardous waste refers to any refuse that poses a risk to human health or the environment due to its infectious characteristics, including materials contaminated with blood, bodily fluids, and other potentially infectious materials (OPIM).
Why is understanding biohazardous waste important for healthcare facilities?
Understanding biohazardous waste is essential for implementing effective waste management strategies, preventing the spread of infections, ensuring compliance with health regulations, and safeguarding both patients and healthcare workers.
What are the consequences of improper biohazardous waste management?
Improper waste management can lead to healthcare-associated infections (HAIs), which significantly impact patient safety and healthcare costs. Additionally, biohazardous substances that enter the environment can contaminate soil and water, leading to broader ecological challenges.
How should biohazardous waste be disposed of in healthcare settings?
Biohazardous waste should be disposed of using designated red bags for contaminated items, and staff must be trained in proper refuse handling procedures to mitigate risks and ensure safety and compliance.
What types of biohazardous waste are found in patient rooms?
The types of biohazardous waste in patient rooms include:
- Sharps Waste: Needles, syringes, and other sharp objects that pose a risk of puncture injuries.
- Pathological Refuse: Tissues, organs, and body parts removed during surgical procedures.
- Infectious Waste: Items contaminated with blood or bodily fluids, such as gauze, gloves, and surgical instruments.
- Pharmaceutical Waste: Expired or unused medications requiring special handling to avoid environmental contamination.
Why is it important for healthcare professionals to identify types of biohazardous waste?
Identifying types of biohazardous waste enables healthcare professionals to follow established removal procedures, ensuring the protection of both patient and staff health while maintaining a safe healthcare environment.