Introduction
Improper disposal of sharps, such as needles and syringes, presents a serious threat to public health. It can lead to injuries and the potential spread of infectious diseases. This guide provides a comprehensive overview of safe disposal methods, empowering individuals to protect themselves and their communities. With numerous options available, it is crucial to understand how to follow the best practices for safe sharps disposal.
Understand the Importance of Safe Sharps Disposal
It is essential to dispose of sharps near me, including needles and syringes, to prevent needlestick injuries and the transmission of infectious diseases. At Superior Medical Waste Disposal, we prioritize the secure collection, transportation, and disposal of regulated medical waste, fully complying with all state and federal regulations. Improper waste management presents significant health risks not only to sanitation workers but also to children and pets.
The CDC reports that over 385,000 needlestick and sharps-related injuries occur annually among hospital-based healthcare personnel, underscoring the urgency of addressing this issue. Such injuries can expose individuals to bloodborne pathogens like HIV and hepatitis, which can lead to severe health consequences. Understanding the importance of safe needle management is vital for protecting both individuals and public health.
It is critical to remember that needles should never be disposed of sharps near me, as these actions can create serious public health hazards. Effective needlestick injury prevention initiatives, such as those promoted by the Stop Sticks Campaign, emphasize the use of safety-engineered cutting instruments and provide resources for evaluating safer waste management practices. By implementing these strategies, healthcare facilities can significantly decrease the incidence of needlestick injuries and improve overall safety.

Identify Local Disposal Options for Sharps
To effectively manage needle disposal, begin by consulting your healthcare provider, pharmacy, or local health department. Many communities have established designated drop-off sites where individuals can dispose of sharps near me, typically found at hospitals or clinics. Websites like SafeNeedleDisposal.org allow you to enter your zip code to find where to dispose of sharps near me. Additionally, some municipalities offer mail-back programs for needle containers, facilitating the secure postal return of used needles. It is essential to ensure that your chosen waste management method complies with local regulations, such as Michigan’s 90-day storage rule for biohazard materials.
Community initiatives, such as the installation of needle collection drop boxes, have proven effective in enhancing public safety by offering convenient ways to dispose of sharps near me. For example, the Macon County Health Department’s drop box program enables residents to dispose of sharps near me safely, available around the clock. Engaging with local resources not only promotes compliance but also fosters community awareness regarding the importance of safe needle management.
Using FDA-cleared sharps containers is vital for ensuring safety and regulatory compliance during waste disposal. At Superior Medical Disposal, we prioritize adherence to state regulations, including the proper removal of biohazard materials within the stipulated 90-day timeframe. Our comprehensive medical waste management services include autoclaving and shredding biohazard waste to reduce volume and ensure safe handling, aligning with established practices for regulatory compliance.

Prepare Sharps for Safe Disposal
It is crucial to prepare properly before you dispose of sharps near me. Always use a designated disposal unit that is puncture-resistant, leak-proof, and FDA-cleared to dispose of sharps near me. If a commercial vessel is unavailable, a heavy-duty plastic bottle with a secure lid serves as an acceptable alternative. When placing pointed objects into the receptacle, ensure the pointed end goes in first and avoid overfilling – fill it only to the specified fill line. Common mistakes include treating sharps as regular waste or using inappropriate containers, which can lead to serious safety hazards if one does not know how to properly dispose of sharps near me.
Once the container is full, seal it tightly with duct tape and clearly label it as ‘Sharps – Do Not Recycle.’ This preparation minimizes the risk of injury during removal and ensures compliance with safety regulations. Additionally, medical instruments must be stored for a maximum of 30 days before authorized transport. According to the CDC, approximately 385,000 needlestick injuries occur annually among U.S. healthcare personnel, with around 62% being preventable through proper needle management practices.
Furthermore, OSHA mandates annual Bloodborne Pathogens training for all clinic personnel exposed to needles, which is vital for maintaining a safe environment for both employees and patients. At Superior Medical Waste Disposal, we ensure that all biohazard materials, including needles, are autoclaved and shredded to reduce volume by 70% before removal, adhering to all regulatory compliance and best practices for safe biohazard management.

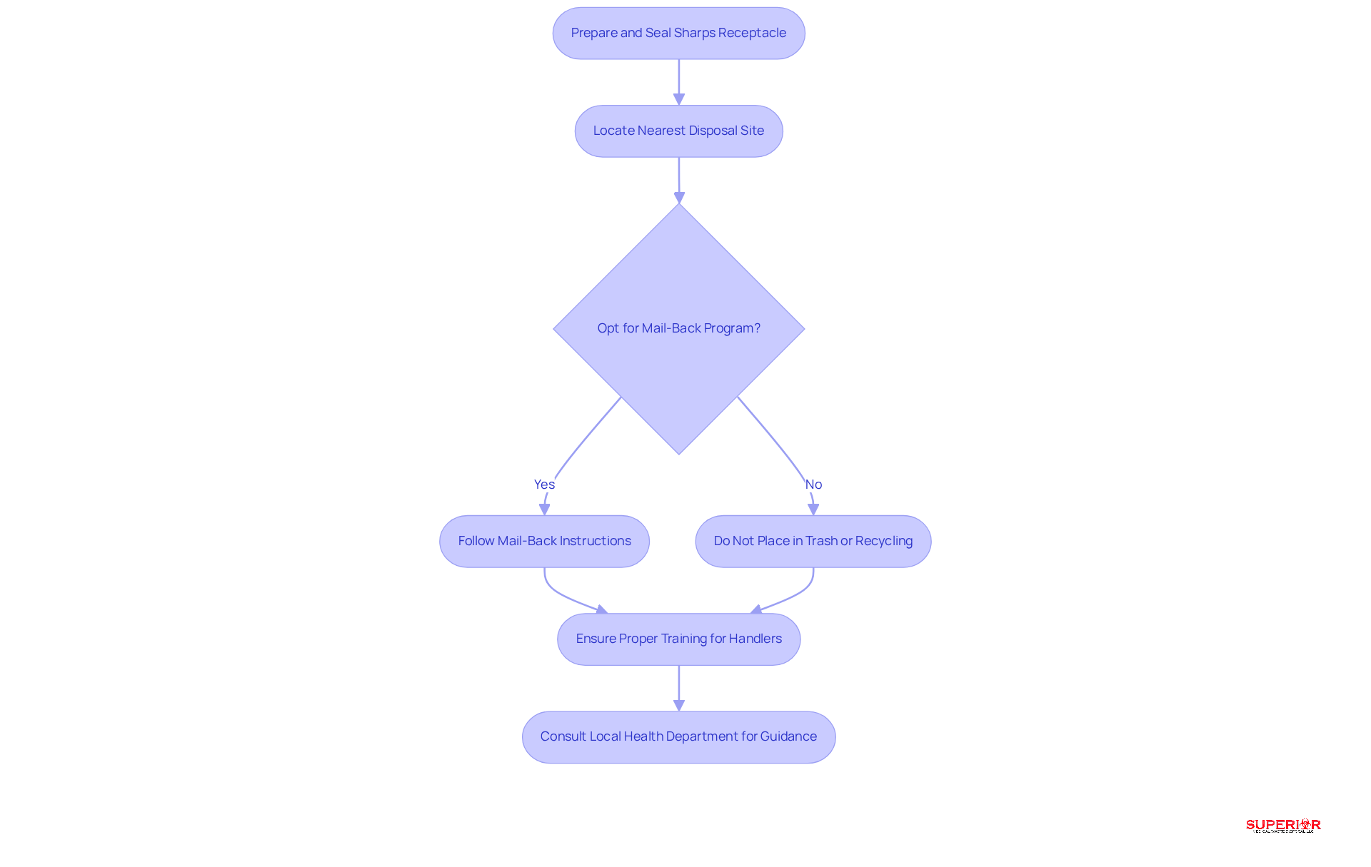
Execute the Disposal Process for Sharps
Once your sharps receptacle is prepared and securely sealed, it is crucial to follow the waste management process correctly. Begin by locating your nearest designated disposal site to dispose of sharps near me, which may include local health departments or specialized medical waste facilities, such as those associated with Superior Medical Disposal. If opting for a mail-back program, strictly follow the provided instructions to ensure the safe shipping of your package. It is imperative to avoid placing sharps containers in standard trash or recycling bins, as this poses significant safety risks to handlers and the community.
Superior Medical Waste Disposal underscores the necessity of proper training, including bloodborne pathogens training, which is mandatory for all employees involved in handling such waste. Furthermore, with the compliance deadline for healthcare facilities shifting to 2026 due to regulatory updates effective March 21, 2025, staying informed is essential. For any questions regarding how to dispose of sharps near me, it is best to consult your local health department for comprehensive guidance. By adhering to these steps, you contribute significantly to fostering a safer environment for all.

Conclusion
Disposing of sharps safely is not merely a convenience; it is a vital public health responsibility. Proper disposal methods safeguard individuals, sanitation workers, and the community from potential injuries and the transmission of infectious diseases. By understanding and adhering to the correct disposal processes, we ensure that sharps do not pose a risk to anyone, underscoring the significance of safe sharps disposal in fostering a healthy environment.
This guide outlines key strategies to facilitate safe sharps disposal. From identifying local disposal options and preparing sharps correctly to executing the disposal process with care, each step is crucial in mitigating health risks associated with improper disposal. Engaging with community resources, such as designated drop-off sites and mail-back programs, empowers individuals to take responsible actions in managing their sharps.
Ultimately, the responsibility for safe sharps disposal rests with everyone. By prioritizing safe practices and utilizing available resources, individuals can contribute to a safer community and help prevent needlestick injuries. Taking the initiative to educate oneself and others on the importance of proper sharps disposal can lead to significant advancements in public health and safety.
Frequently Asked Questions
Why is safe sharps disposal important?
Safe sharps disposal is crucial to prevent needlestick injuries and the transmission of infectious diseases, protecting both individuals and public health.
What types of sharps need to be disposed of safely?
Sharps that need to be disposed of safely include needles and syringes.
What are the risks associated with improper sharps disposal?
Improper sharps disposal can pose significant health risks to sanitation workers, children, and pets, including exposure to bloodborne pathogens like HIV and hepatitis.
How many needlestick injuries occur annually among healthcare personnel?
Over 385,000 needlestick and sharps-related injuries occur annually among hospital-based healthcare personnel, according to the CDC.
What initiatives exist to promote safe needle management?
Initiatives like the Stop Sticks Campaign promote effective needlestick injury prevention through the use of safety-engineered cutting instruments and resources for safer waste management practices.
What should healthcare facilities do to improve safety regarding sharps disposal?
Healthcare facilities should implement strategies that focus on safety-engineered instruments and evaluate safer waste management practices to significantly decrease the incidence of needlestick injuries.