Introduction
On-site paper shredding has become an essential practice for healthcare organizations. It not only safeguards sensitive patient information but also ensures compliance with stringent regulatory standards. By enabling the immediate destruction of documents containing protected health information (PHI), this method significantly reduces the risk of data breaches and builds trust within the healthcare community.
As the landscape of healthcare data management continues to evolve, organizations face the challenge of effectively implementing and maintaining robust shredding protocols. These protocols must meet both security and compliance demands, ensuring that patient information remains protected in an increasingly complex regulatory environment.
Understand On-Site Paper Shredding in Healthcare
On-site paper shredding is essential for the prompt elimination of sensitive materials at their source, typically using mobile destruction vehicles. This method is particularly advantageous for healthcare institutions, allowing for the swift disposal of documents containing protected health information (PHI). By opting for on-site paper shredding, healthcare providers significantly reduce the risk of exposing sensitive data during transport to off-site facilities. This practice not only enhances security but also builds trust among patients and staff, assuring them that their data is managed with the highest level of care.
Furthermore, on-site paper shredding is vital for maintaining compliance with HIPAA regulations, which mandate that PHI be disposed of in a way that renders it unreadable and indecipherable. Information that must be shredded includes:
- Patient medical records
- Hard drives
- X-ray films
- Any materials containing individually identifiable health information, such as Social Security numbers, account numbers, and biometric identifiers
The financial repercussions of non-compliance can be severe, with penalties ranging from $100 to $50,000 per violation, underscoring the necessity for secure record destruction. Case studies have shown that organizations utilizing on-site paper shredding services have effectively mitigated risks associated with data breaches, reinforcing the importance of this practice in safeguarding patient privacy.
Healthcare professionals assert that secure document disposal serves as a robust defense against data breaches, providing a secure chain of custody that verifies proper destruction and minimizes unauthorized access. As the healthcare landscape evolves, the demand for reliable on-site paper shredding services continues to grow, with the mobile destruction services market projected to increase from USD 3.42 billion in 2023 to USD 5.62 billion by 2033. This trend highlights the critical role of on-site waste disposal in any healthcare establishment’s compliance strategy.

Ensure Compliance with Regulatory Standards
Healthcare establishments must adhere to stringent regulations concerning the disposal of sensitive information, particularly under the Health Insurance Portability and Accountability Act (HIPAA). This legislation mandates that all Protected Health Information (PHI) be destroyed in a manner that prevents unauthorized access, with cutting being the most effective method to ensure documents cannot be reconstructed. To ensure compliance, establishments should develop a comprehensive document destruction policy that includes routine audits and meticulous records of destruction activities.
Statistics indicate that a growing number of healthcare facilities are utilizing on-site paper shredding services to safeguard patient information. Improper disposal incidents have notably declined, a trend attributed to increased awareness and adherence to best practices. Engaging a reputable document destruction service that offers on-site paper shredding and provides a Certificate of Destruction (COD) not only reinforces compliance but also serves as a vital asset during audits.
Moreover, ongoing employee training on the significance of compliance and the specific protocols for waste disposal is essential. Regulatory experts assert that a well-informed team is one of the most effective defenses against compliance risks and data breaches. By fostering a culture of adherence and implementing robust disposal policies, healthcare organizations can significantly mitigate the risks associated with the improper handling of sensitive data.

Enhance Security Through On-Site Shredding Practices
On-site paper shredding significantly enhances the security of confidential materials by eliminating the risks associated with transporting them to external locations. Conducting on-site paper shredding in the presence of personnel allows healthcare organizations to ensure that sensitive information is disposed of promptly and safely. Furthermore, implementing locked disposal bins throughout the facility encourages proper document disposal and minimizes the risk of unauthorized access.
Partnering with a document destruction service that adheres to NAID AAA certified practices ensures compliance with the highest security standards. These providers undergo routine audits and maintain strict protocols, reinforcing their commitment to safeguarding sensitive information. Additionally, consistently reviewing and updating document destruction policies strengthens security measures, protecting against potential data breaches and ensuring compliance with HIPAA regulations.

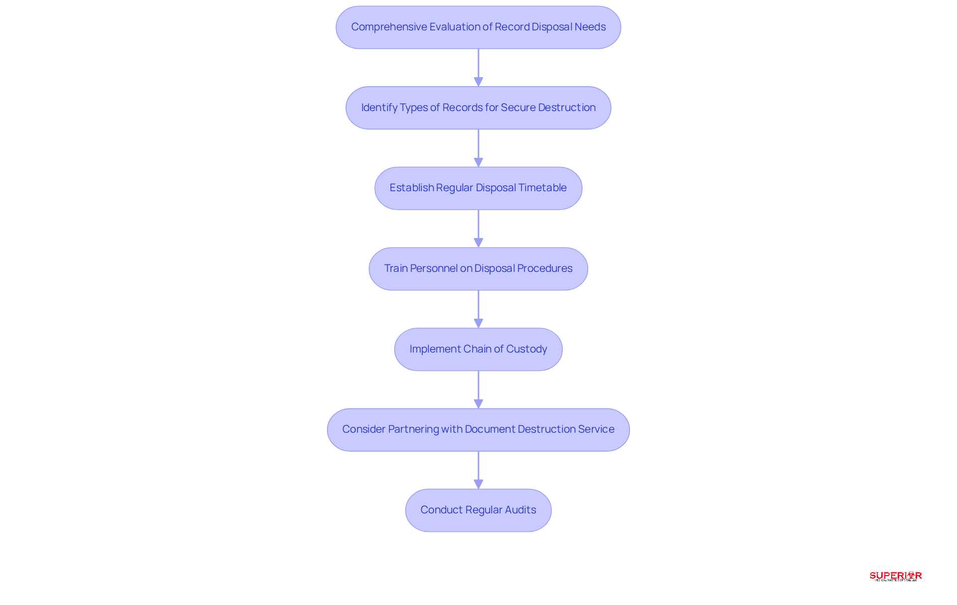
Implement Effective On-Site Shredding Protocols
To establish efficient on-site paper shredding protocols, healthcare facilities must begin with a comprehensive evaluation of their record disposal needs. This process involves identifying the types of records that necessitate secure destruction, which is essential for compliance with regulations such as HIPAA and GDPR. By establishing a regular disposal timetable, facilities can ensure the ongoing destruction of sensitive materials, thereby minimizing the risk of accumulation that could lead to potential data breaches.
Training personnel to recognize documents requiring disposal and to use cutting equipment correctly is imperative. Implementing a transparent chain of custody for records prior to destruction enhances both accountability and security. Additionally, facilities should contemplate partnering with a professional document destruction service that provides on-site paper shredding, expert guidance on best practices, and assistance in maintaining compliance with all pertinent regulations.
Conducting regular audits of shredding practices is crucial for pinpointing areas that require improvement and reinforcing the significance of secure document disposal. By adopting these strategies, healthcare facilities can bolster their compliance efforts and effectively safeguard sensitive patient information.

Conclusion
On-site paper shredding is essential for healthcare organizations, providing immediate and secure disposal of sensitive documents right at the source. This practice not only bolsters data security but also cultivates trust among patients and staff, reinforcing the commitment to safeguarding protected health information (PHI) in accordance with stringent regulations such as HIPAA.
Key insights throughout the article underscore the significance of on-site shredding in:
- Reducing risks linked to data breaches
- Ensuring compliance with legal standards
- Establishing effective disposal protocols
Organizations that embrace these practices experience:
- Diminished liability
- Enhanced security measures
- A culture of compliance that is vital in today’s healthcare environment
Furthermore, the anticipated growth of the mobile destruction services market highlights the increasing acknowledgment of the necessity for secure document disposal.
As the healthcare sector evolves, it is crucial for organizations to prioritize on-site paper shredding as a core element of their compliance and security strategies. By investing in dependable shredding services and promoting a culture of awareness and adherence among employees, healthcare facilities can protect sensitive information while also improving their overall operational integrity. Adopting these best practices will ultimately foster a more secure environment for both patients and providers, emphasizing the critical role of effective document destruction in healthcare.
Frequently Asked Questions
What is on-site paper shredding in healthcare?
On-site paper shredding is the process of eliminating sensitive materials at their source using mobile destruction vehicles, which is particularly beneficial for healthcare institutions to swiftly dispose of documents containing protected health information (PHI).
Why is on-site paper shredding important for healthcare providers?
It significantly reduces the risk of exposing sensitive data during transport to off-site facilities, enhances security, and builds trust among patients and staff regarding the management of their data.
How does on-site paper shredding help with HIPAA compliance?
On-site paper shredding ensures that PHI is disposed of in a manner that renders it unreadable and indecipherable, which is a requirement under HIPAA regulations.
What types of information must be shredded in healthcare?
Information that must be shredded includes patient medical records, hard drives, X-ray films, and any materials containing individually identifiable health information, such as Social Security numbers, account numbers, and biometric identifiers.
What are the financial consequences of non-compliance with HIPAA regulations?
The penalties for non-compliance can range from $100 to $50,000 per violation, highlighting the necessity for secure record destruction.
How does on-site paper shredding mitigate risks associated with data breaches?
Organizations using on-site paper shredding services can effectively reduce the risks of data breaches by ensuring proper destruction and maintaining a secure chain of custody that minimizes unauthorized access.
What is the projected market trend for mobile destruction services in healthcare?
The mobile destruction services market is projected to increase from USD 3.42 billion in 2023 to USD 5.62 billion by 2033, indicating a growing demand for reliable on-site paper shredding services in healthcare.
What role does secure document disposal play in healthcare?
Secure document disposal serves as a robust defense against data breaches, ensuring proper destruction and verifying that sensitive information is securely managed.