Introduction
Sharps containers are essential in medical waste management, offering a safe and effective method for disposing of potentially hazardous items such as needles and scalpels. Their proper utilization not only safeguards healthcare workers from needlestick injuries but also ensures adherence to safety regulations. The challenge, however, lies in optimizing their placement and accessibility to enhance both safety and efficiency. This article explores the installation and safety tips for wall-mounted sharps containers, demonstrating how these strategic solutions can significantly improve compliance and foster a safer healthcare environment.
Define Sharps Containers and Their Role in Medical Waste Management
designed for the safe disposal of sharp medical instruments, such as needles, scalpels, and other potentially hazardous items. Their primary role in is to significantly and the transmission of infections. not only protects healthcare personnel but also helps facilities , ensuring efficient management of .
offers comprehensive needle waste removal services, along with secure document shredding and pharmaceutical waste disposal in Traverse City, MI. This ensures that your facility adheres to safety protocols while responsibly handling medical waste. Constructed from durable materials, these waste receptacles are designed to withstand punctures and are clearly marked with biohazard symbols, indicating their contents.
The importance of these containers is underscored by data showing that , with risks of approximately 0.3% for HIV and between 6% to 30% for hepatitis B. By utilizing disposal units, healthcare facilities can foster a safer environment, thereby enhancing overall public health and safety.

Explore the Benefits of Wall Mounting Sharps Containers for Safety and Compliance
Wall mounting offers several key advantages that significantly improve safety and compliance in healthcare settings:
- Accessibility: Positioning containers at optimal heights allows healthcare workers to reach them easily, which is vital for reducing the risk of needlestick injuries. Research indicates that improved accessibility correlates with a notable decrease in disposal-related injuries; one study reported an 83.1% reduction following the implementation of wall-mounted solutions.
- Space Efficiency: conserve valuable counter space, fostering a more organized and safer work environment. This efficiency is especially crucial in busy healthcare settings where every inch of space is at a premium.
- Compliance: facilitate adherence to . Facilities that utilize a are less prone to issues like overfilling or improper usage, which are common compliance challenges. Superior Medical Waste Management specializes in helping healthcare facilities meet these compliance standards through expert .
- Reduced Risk of Tipping: Wall-mounted receptacles are inherently more stable than those placed on surfaces, significantly reducing the risk of spills and exposure to hazardous materials. This stability is essential for maintaining a safe environment for both staff and patients.
- Improved Visibility: Strategically positioning bins in prominent areas encourages appropriate waste management behaviors among staff. Enhanced visibility fosters a culture of safety, as workers are more likely to dispose of sharp objects correctly when receptacles are easily seen and accessible.
Integrating a for disposal units not only strengthens adherence to safety regulations but also actively contributes to a safer healthcare environment, ultimately protecting both healthcare personnel and patients from the dangers associated with improper needle disposal. is dedicated to providing comprehensive tailored to the needs of Traverse City healthcare facilities.

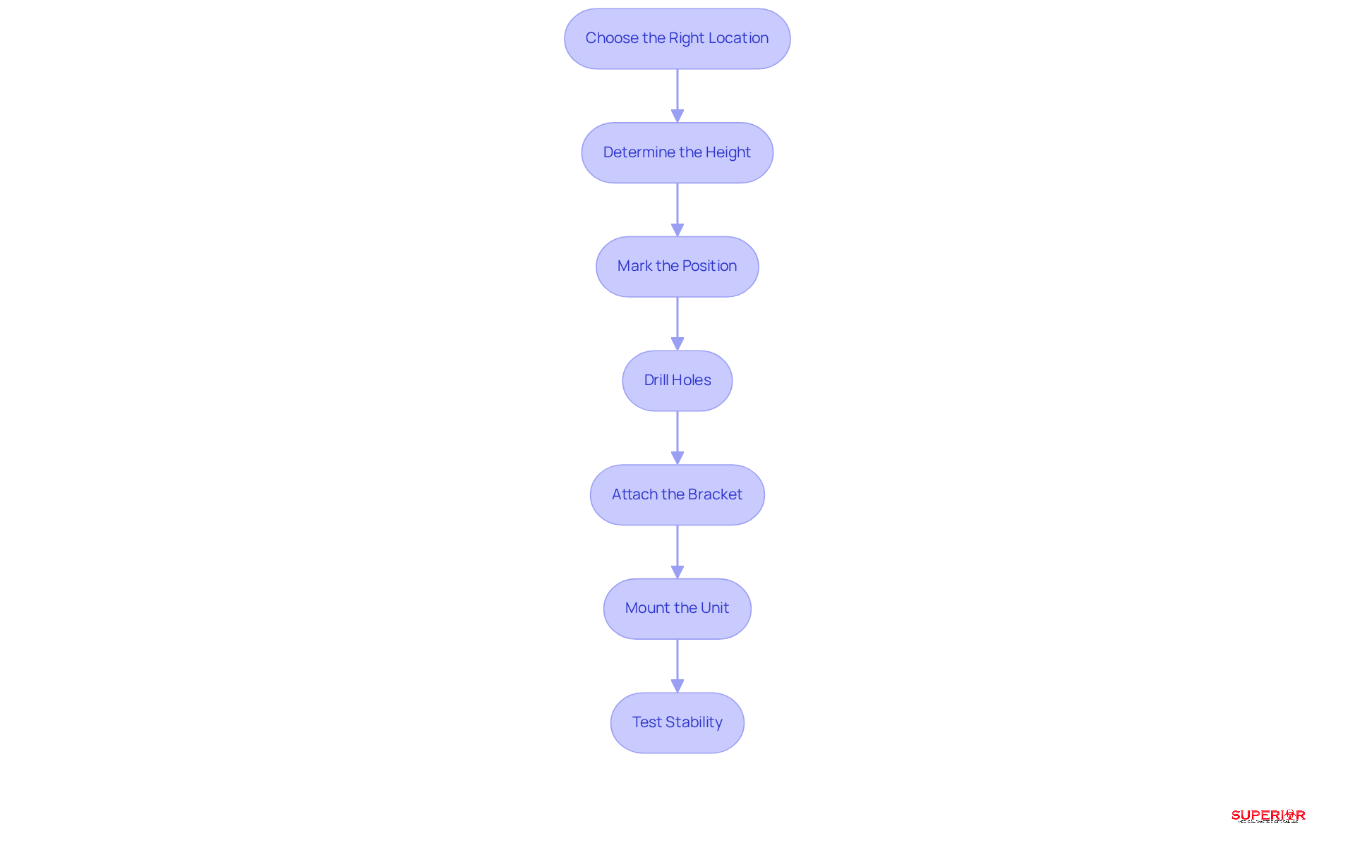
Follow Step-by-Step Instructions for Installing Wall-Mounted Sharps Containers
To effectively install a , follow these steps:
- Choose the Right Location: Select a spot that is easily accessible and visible to users, avoiding obstructed areas such as doors or sinks.
- Determine the Height: According to NIOSH guidelines, for standing workstations and 38 to 42 inches for seated workstations. This height facilitates and minimizes the risk of needlestick injuries.
- Mark the Position: Use a pencil to indicate the top position of the container on the wall, ensuring it aligns with the chosen height.
- Drill Holes: Create holes in the wall at the marked positions using a drill. If mounting on drywall, ensure to use appropriate anchors for stability.
- Attach the Bracket: Secure the mounting bracket to the wall with screws, ensuring it is level and firmly attached to support the load’s weight.
- Mount the Unit: Place the sharps unit onto the bracket, ensuring it locks into position according to the manufacturer’s instructions.
- Test Stability: Gently pull on the container to confirm it is securely mounted and will not come loose during use.
Implementing these and promotes compliance with regulatory standards, significantly reducing the risk of in healthcare settings. Successful installations of the sharp container wall mount demonstrate that lead to improved waste management efficiency and a safer environment for both staff and patients. As noted by healthcare facility managers, ‘ are critically important’ to ensure the safety of healthcare workers and patients. Furthermore, improper sharps management can have harmful environmental effects, making adherence to these guidelines essential. Before producing, storing, or removing , to ensure compliance with regulations, such as those outlined by the Ohio EPA, which recommend sending infectious substances to a commercial treatment facility for safe management. At , we utilize autoclaving to effectively disinfect , ensuring they are treated properly before disposal.

Understand Safety Considerations and Best Practices for Wall-Mounted Sharps Containers
When using wall-mounted sharps containers, it is essential to follow these safety practices:
- : Conduct routine checks for signs of damage or overfilling. To prevent spills and ensure compliance with safety regulations, sharp container wall mounts should be replaced when they are three-quarters full. Ideally, these inspections of the sharp container wall mount should occur weekly or bi-weekly, as this proactive approach significantly reduces the risk of . Partnering with Superior Medical Disposal ensures your facility receives , including , thereby enhancing compliance and safety.
- requires that all containers be clearly marked with biohazard symbols and usage instructions. This practice promotes secure waste management by utilizing a sharp container wall mount and ensures that all personnel are aware of the potential dangers associated with needle waste. offers guidance on proper labeling to improve safety in your facility.
- Training Staff: Implement comprehensive on the correct use of the sharp container wall mount and the risks linked to improper handling. Regular training, including annual e-learning modules, is crucial for maintaining awareness and compliance, which contributes to a reduction in when using a sharp container wall mount. provides to ensure your staff is well-prepared.
- Accessibility: Ensure that the sharp container wall mount units are mounted at appropriate heights to accommodate all users, including those who may be seated or have limited reach. This accessibility is vital for encouraging proper disposal practices with the sharp container wall mount and minimizing the risk of accidents.
- Emergency Procedures: Establish or accidents involving the sharp container wall mount. Communicating these procedures ensures a swift and safe response, protecting both staff and patients from potential harm. By utilizing the services of Superior Medical Waste Disposal, including document destruction, your facility can adhere to essential safety standards.

Conclusion
Implementing wall-mounted sharps containers is essential for enhancing safety and compliance in healthcare environments. These specialized receptacles provide a secure method for disposing of hazardous materials and significantly reduce the risk of needlestick injuries, thereby protecting both healthcare personnel and patients. Proper installation and usage underscore the importance of these containers in maintaining a safe and efficient medical waste management system.
The article outlines several key benefits of wall-mounted sharps containers:
- Improved accessibility
- Space efficiency
- Compliance with safety regulations
- Reduced risk of tipping
- Better visibility
Each of these factors plays a vital role in fostering a culture of safety in healthcare settings, ultimately leading to a more organized and effective approach to waste management. By following the outlined step-by-step installation instructions and adhering to best practices, healthcare facilities can ensure that these containers function optimally while minimizing potential hazards.
In conclusion, the importance of proper sharps container management cannot be overstated. By prioritizing the installation and maintenance of wall-mounted sharps containers, healthcare facilities can create a safer environment for everyone involved. Regular training, inspections, and adherence to safety guidelines are essential to uphold the highest standards of care. These proactive measures not only protect individuals from harm but also contribute to the overall well-being of the community, highlighting the critical role of sharps containers in public health.
Frequently Asked Questions
What are sharps containers?
Sharps containers are specialized, puncture-resistant receptacles designed for the safe disposal of sharp medical instruments, such as needles and scalpels.
What is the primary role of sharps containers in medical waste management?
The primary role of sharps containers is to significantly reduce the risk of needlestick injuries and the transmission of infections, thereby protecting healthcare personnel and ensuring compliance with safety protocols.
How do sharps containers help healthcare facilities?
They help healthcare facilities comply with OSHA guidelines and other safety protocols, ensuring efficient management of hazardous materials.
What materials are sharps containers made from?
Sharps containers are constructed from durable materials designed to withstand punctures and are clearly marked with biohazard symbols.
What are the risks associated with needlestick injuries?
Needlestick injuries can lead to severe infections, with risks of approximately 0.3% for HIV and between 6% to 30% for hepatitis B.
What services does Superior Medical Waste Disposal offer?
Superior Medical Waste Disposal offers comprehensive needle waste removal services, secure document shredding, and pharmaceutical waste disposal in Traverse City, MI.
How do sharps containers contribute to public health?
By utilizing disposal units, healthcare facilities can foster a safer environment, enhancing overall public health and safety.
List of Sources
- Define Sharps Containers and Their Role in Medical Waste Management
- danielshealth.com (https://danielshealth.com/knowledge-center/sharps-injury-reductions-journal-infection-control)
- mycomedical.com (https://mycomedical.com/post/the-vital-role-of-sharps-containers-in-public-health)
- Sharps Containers Market Size, Share & Industry Report, 2032 (https://fortunebusinessinsights.com/industry-reports/sharps-containers-market-101499)
- Sharps Container Market Size, Share | Industry Report, 2030 (https://grandviewresearch.com/industry-analysis/sharps-container-market-report)
- Sharps Containers – MHA | Michigan Health & Hospital Association (https://mha.org/newsroom/tag/sharps-containers)
- Explore the Benefits of Wall Mounting Sharps Containers for Safety and Compliance
- mycomedical.com (https://mycomedical.com/post/the-vital-role-of-sharps-containers-in-public-health)
- The need for sharps boxes to be offered in the hospital setting for people who use substances: Removing sharps boxes puts all of us at risk – PMC (https://pmc.ncbi.nlm.nih.gov/articles/PMC10117891)
- Follow Step-by-Step Instructions for Installing Wall-Mounted Sharps Containers
- Sharps Container Wall Mount: Step By Step Guide-Secure Waste (https://securewaste.net/sharps-container-wall-mount-step-by-step-guide)
- Before and After Sharpsmart: 28 Hospital Case Study (https://danielshealth.com/knowledge-center/and-after-sharpsmart-28-hospital-case-study)
- Sharps Disposal Best Practices: Reducing Needle-Stick Injuries in Healthcare Settings (https://medprodisposal.com/sharps-disposal-practices-reduce-needle-stick-injuries)
- Understand Safety Considerations and Best Practices for Wall-Mounted Sharps Containers
- Effectiveness of a prevention and training program to reduce work accidents involving exposure to biological materials – PMC (https://pmc.ncbi.nlm.nih.gov/articles/PMC7195881)
- Importance of Regular Inspection and Maintenance in Medical Waste Management (https://medprodisposal.com/importance-of-regular-inspection-and-maintenance)
- danielshealth.com (https://danielshealth.com/knowledge-center/sharps-injury-reductions-journal-infection-control)
- Sharps Container Regulations: Your Guide (https://danielshealth.com/knowledge-center/sharps-container-regulations-your-guide)
- Awareness About Sharps Disposal Leads to Significant Improvement in Healthcare Safety: an Audit of Compliance in the National Health Service During the COVID-19 Pandemic – PMC (https://pmc.ncbi.nlm.nih.gov/articles/PMC7603408)