Introduction
Choosing the appropriate shredding service is not merely a convenience; it is a vital measure for protecting sensitive information, particularly in sectors like healthcare where adherence to regulations such as HIPAA is crucial. By grasping effective strategies for selecting shredding services, organizations can improve operational efficiency and reduce the risk of data breaches. Yet, with numerous providers asserting they offer secure solutions, how can one be certain of making the right decision? This article explores key strategies for selecting a shredding service that not only complies with regulatory standards but also enhances operational processes and mitigates liability.
Ensure Compliance with HIPAA and Other Regulations
When selecting a disposal option, it is crucial to ensure that the provider complies with HIPAA and other relevant regulations. A provider specializes in shredding services and offers solutions specifically designed for healthcare facilities, guaranteeing that sensitive patient information is managed and disposed of safely.
It is advisable to seek certifications that hold value, as this certification indicates adherence to rigorous security standards. In 2026, around 30% of shredding companies are expected to be NAID AAA certified, underscoring the significance of choosing a compliant provider. Furthermore, it is essential to confirm that the provider issues a certificate of destruction, which serves as verification that documents have been securely shredded and disposed of in line with legal requirements. Regular audits and compliance checks should also be part of the agreement to ensure continuous adherence to regulations.
Given that compliance is critical, partnering with a reputable service provider, like a NAID AAA certified destruction service such as Shred-It, can greatly mitigate risks associated with the improper disposal of sensitive information. The gray and white locking consoles used in healthcare offices for storing sensitive materials, along with the on-site disposal process, further bolster the security of information disposal. According to data protection expert Steve Alder, “Compliance is essential for ensuring that disposal companies meet the highest standards of security and compliance.”

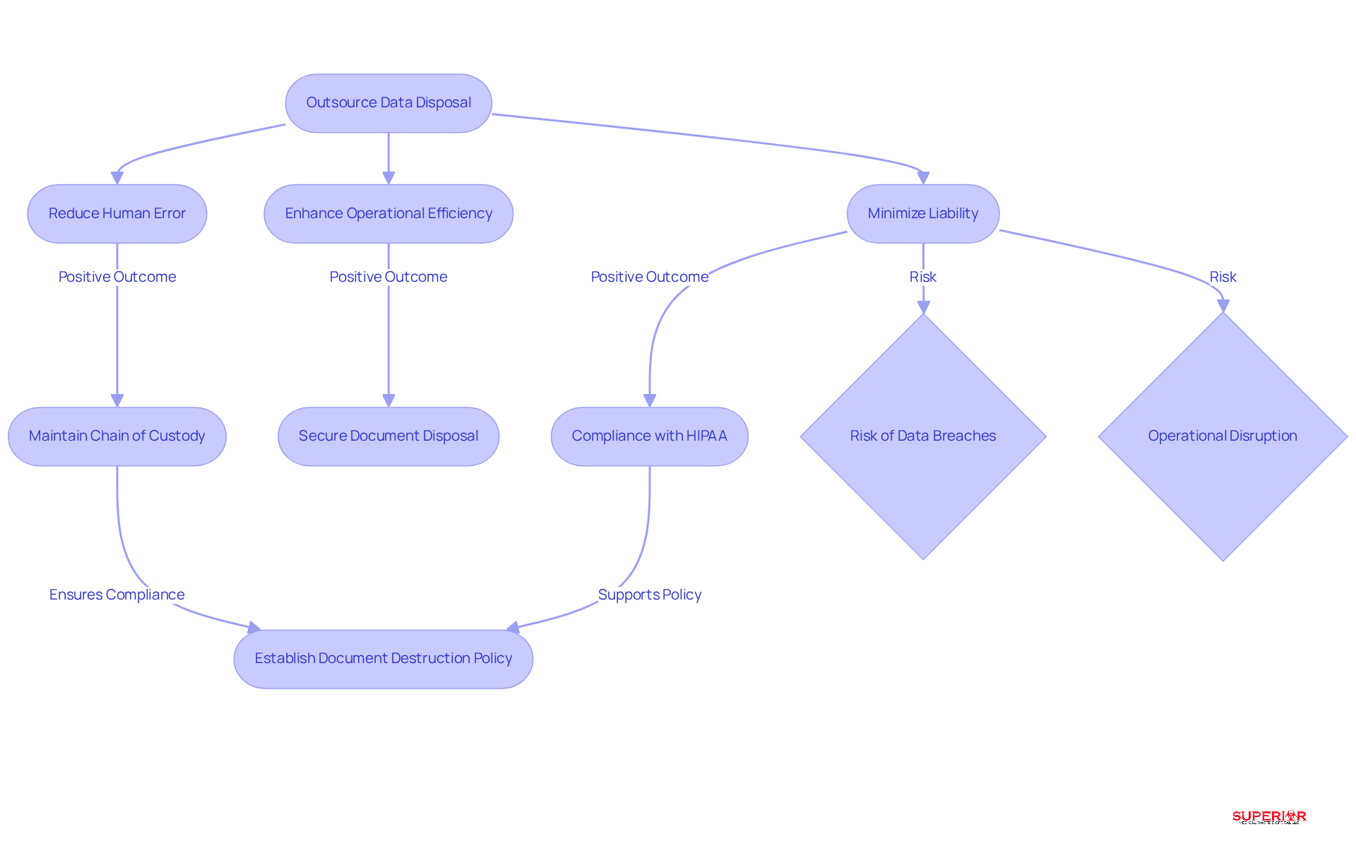
Streamline Operations and Reduce Liability with Shredding Services
Expert paper disposal solutions, also known as paper destruction or secured data elimination, can greatly enhance operational efficiency in healthcare facilities. By outsourcing shredding services, organizations can free up valuable employee time and resources that would otherwise be spent on internal cutting tasks. This transition not only boosts productivity but also reduces the risk of human error associated with improper disposal practices.
A reliable shredding service is crucial for minimizing liability. It ensures that sensitive information, such as patient medical records, Social Security numbers, and other personally identifiable health information, is disposed of securely and in compliance with legal standards, including HIPAA. Maintaining a strict chain of custody during the disposal process is essential to guarantee that documents are handled securely from collection to destruction, thereby further protecting against data breaches.
The financial implications of non-compliance with regulations can be severe, with fines ranging from $100 per infraction to $1.5 million annually for repeated violations. This underscores the importance of utilizing shredding services, such as secure document destruction, to mitigate these risks. Establishing a well-defined shredding schedule can further optimize operational workflows, allowing staff to focus on their primary responsibilities while ensuring adherence to regulatory requirements.
Statistics indicate that healthcare facilities employing shredding services can save significant time, leading to a more efficient approach to document management and a reduction in potential legal risks associated with data breaches. For instance, hospitals that have implemented shredding services report improved compliance, highlighting the tangible benefits of outsourcing document destruction, such as using secure providers.

Select a Reliable Shredding Service Provider
Choosing a reliable disposal service provider is crucial for ensuring the safe destruction of documents, particularly in the healthcare sector where compliance with HIPAA is essential. Start by confirming certifications such as NAID AAA, which indicates adherence to rigorous data protection standards recognized worldwide, including HIPAA. This certification not only reflects a commitment to security but also assures clients that the provider adheres to best practices, as acknowledged by numerous private and governmental organizations globally.
Inquire about the processes offered, including options for on-site or off-site destruction, as well as the provider’s protocols for maintaining a clear chain of custody. This is critical for tracking documents from collection to destruction, ensuring accountability at every stage. Additionally, assess whether the provider can tailor their services to meet your specific needs, such as the frequency of service and the types of materials requiring destruction. By prioritizing these considerations, you can protect sensitive data, including patient medical records and other protected health information, while ensuring compliance with regulations. Engaging professional services not only improves operational efficiency but also reduces potential legal risks associated with improper data handling.

Establish Regular Shredding Routines for Ongoing Compliance
To protect sensitive data and ensure adherence to regulations, healthcare organizations must establish regular shredding routines. A well-defined schedule, tailored to the sensitivity of materials and retention requirements, is essential. For example, healthcare establishments should consider implementing:
- Monthly disposal services
- Quarterly disposal services
These services help to promptly eliminate outdated patient records and confidential information. Adopting a regular shredding process significantly enhances security. Additionally, training staff on the importance of shredding and the associated procedures fosters a culture of compliance and vigilance within the organization. Compliance officers stress that regular shredding not only reduces the risk of data breaches but also reinforces the organization’s commitment to safeguarding patient confidentiality.

Conclusion
Choosing the right shredding service is crucial for maintaining compliance and protecting sensitive information, especially in sectors like healthcare where regulations are strict. Organizations can ensure their document disposal processes are secure and legally compliant by selecting providers that adhere to standards such as HIPAA and NAID AAA certification.
Key practices include:
- Confirming certifications
- Establishing a clear chain of custody
- Maintaining regular shredding routines
These steps are essential for minimizing liability and enhancing operational efficiency. By engaging a reliable shredding service provider, organizations can concentrate on their core responsibilities while effectively managing the risks associated with data breaches and regulatory violations.
Ultimately, committing to regular and compliant shredding practices is not just a legal obligation; it is vital for protecting patient confidentiality and organizational integrity. By prioritizing these best practices, businesses can cultivate a culture of security and compliance, ensuring that sensitive information is handled with the utmost care and diligence.
Frequently Asked Questions
Why is it important to ensure compliance with HIPAA when selecting a disposal option?
Ensuring compliance with HIPAA is crucial to manage and dispose of sensitive patient information safely, thereby protecting patient privacy and adhering to legal regulations.
What services does Superior Medical Waste Disposal offer?
Superior Medical Waste Disposal specializes in secure document destruction services, including shredding services specifically designed for healthcare facilities.
What does NAID AAA certification indicate?
NAID AAA certification indicates that a shredding service adheres to rigorous security standards, ensuring compliance with industry regulations for secure document destruction.
What is expected regarding the future of NAID AAA certification among shredding companies?
By 2026, it is expected that around 30% of shredding companies will hold NAID AAA certification, highlighting the importance of choosing compliant providers.
What is a Certificate of Destruction, and why is it important?
A Certificate of Destruction is a verification document issued by the shredding provider, confirming that documents have been securely shredded and disposed of in accordance with legal requirements.
What additional measures should be included in an agreement with a shredding service?
The agreement should include provisions for regular audits and compliance checks to ensure continuous adherence to regulations.
What percentage of healthcare organizations have reported data breaches?
56% of healthcare organizations have reported data breaches, emphasizing the need for secure disposal practices to mitigate risks.
How do gray and white locking consoles contribute to information security?
Gray and white locking consoles are used in healthcare offices to securely store sensitive materials, enhancing the security of information before on-site disposal.
Why is NAID AAA certification considered essential according to data protection experts?
NAID AAA certification is deemed essential for ensuring that disposal companies meet the highest standards of security and compliance, as noted by data protection expert Steve Alder.
List of Sources
- Ensure Compliance with HIPAA and Other Regulations
- HIPAA-Compliant Healthcare Shredding Services | Shred-it USA (https://shredit.com/en-us/who-we-serve/healthcare)
- Healthcare Data Breach Statistics (https://hipaajournal.com/healthcare-data-breach-statistics)
- Guide to HIPAA Compliance In Paper Shredding (https://i-shred.net/guide-to-hipaa-compliance-in-paper-shredding)
- One moment, please… (https://calcomsoftware.com/hipaa-compliance-in-2026-what-it-healthcare-leaders-need-to-know)
- outsidegc.com (https://outsidegc.com/blog/hipaa-changes-coming-in-2026)
- Streamline Operations and Reduce Liability with Shredding Services
- richardsandrichards.com (https://richardsandrichards.com/the-benefits-of-document-shredding-for-medical-practices)
- 5 Ways Professional Shredding Benefits Your Business – Richards & Richards (https://richardsandrichards.com/5-ways-professional-shredding-benefits-your-business)
- Healthcare Data Breach Statistics (https://hipaajournal.com/healthcare-data-breach-statistics)
- finance.yahoo.com (https://finance.yahoo.com/news/mobile-shredding-services-market-size-110000338.html)
- Do Hospitals Need Shredding Services? | Document Destruction of Virginia (https://documentdestructionva.com/do-hospitals-need-shredding-services)
- Select a Reliable Shredding Service Provider
- Choosing NAID AAA Certified Paper Shredding Services (https://isigmaonline.org/choosing-naid-aaa-certified-paper-shredding-services)
- Why Hiring a NAID AAA Certified Document Shredding Company (https://timeshred.com/why-hiring-a-naid-aaa-certified-document-shredding-company-is-crucial)
- Medical service providers choose Shred-it (https://shredit.co.uk/en-gb/resource-centre/case-studies/medical-service-providers-choose-shred-it)
- The NAID Certification Advantage – Tri-State Shredding (https://tristateshredding.com/the-naid-certification-advantage)
- Establish Regular Shredding Routines for Ongoing Compliance
- Healthcare Data Breach Statistics (https://hipaajournal.com/healthcare-data-breach-statistics)
- Answering Common Paper Shredding Questions With Jim Klemes (https://proshred.com/raleigh/paper-shredding-questions)
- richardsandrichards.com (https://richardsandrichards.com/the-benefits-of-document-shredding-for-medical-practices)
- HIPAA-Compliant Healthcare Shredding Services | Shred-it USA (https://shredit.com/en-us/who-we-serve/healthcare)