Introduction
Improper disposal of syringes presents significant risks to public health and the environment. Therefore, safe disposal practices are more crucial than ever. This article outlines four essential steps for the responsible handling of sharps:
- Identify local disposal sites.
- Utilize approved containers.
- Adhere to community guidelines.
- Navigate the complexities of syringe disposal while ensuring compliance and safety.
Identify Local Disposal Locations
Investigate nearby collection locations, such as pharmacies, hospitals, and clinics, for that accept needles for disposal. Numerous facilities in Michigan, Ohio, and Indiana participate in these programs, ensuring compliance with state and federal regulations.
Utilize online resources like SafeNeedleDisposal.org to find options for container disposal. This platform provides a comprehensive list of approved locations for syringe disposal, making it easier to find convenient options.
Contact local health departments for information on community programs. For example, the Northeast District Health Office can be reached at 6042 E. 21st St., 317.221.7300, while the Northwest District Health Office is located at Pecar Health Center, 6940 Michigan Rd., 317.221.7500. Health officials often share insights into successful initiatives and can direct you to available resources in your area.
Examine whether your locality offers a mail-back program. These programs allow individuals to send sealed packages directly to disposal facilities, ensuring safe and compliant waste management.
Always verify that the waste site complies with regulations to safeguard public health and the environment.
Since July 2009, over 4,100 complete waste bins have been collected, and more than 4,200 new bins have been distributed, highlighting the effectiveness of local disposal initiatives.

Use Approved Sharps Disposal Containers
To ensure safety near me, it is important to acquire approved containers from pharmacies or medical supply shops. It is essential that the receptacle is puncture-resistant. Clearly label the vessel as ‘Sharps’ to prevent accidental misuse. Adhere to the manufacturer’s guidelines regarding maximum capacity to avoid overfilling. Additionally, store the container out of reach of children and pets.
When disposing of medical instruments, it is crucial to consider the importance of secure disposal methods, such as those offered by Superior Medical Waste Disposal. Their services guarantee that any documents containing protected health information (PHI), including patient medical records and personal identifiers, are destroyed. This practice aligns with regulations within healthcare facilities.
Moreover, recycling the shredded materials contributes to environmental sustainability, ensuring responsible management of waste while protecting patient privacy.

Follow Community Disposal Guidelines
Review local regulations regarding syringe disposal, as these can differ significantly by state or municipality. Understanding these guidelines is essential for compliance and safety, particularly in areas like Traverse City, where healthcare facilities such as Munson and Byers Heather generate substantial medical waste annually. A local organization specializes in services tailored to the needs of healthcare providers in Traverse City.
Engage actively in community events, which are often organized to promote safe handling and raise awareness about the risks associated with improper sharps management. In January 2026, several events are scheduled across Michigan, Ohio, and Indiana, with participation rates indicating a positive trend in community involvement.
Follow specific instructions for sealing and labeling receptacles before disposal to ensure safety. These practices are crucial in preventing accidental injuries and exposure to bloodborne pathogens.
Be aware of designated days and times for syringe and medical waste collection in your area. Many communities have established consistent collection schedules for hazardous items, making it easier for residents to safely discard hazardous items.
For additional guidance and resources, consult local waste management authorities regarding disposal options. They can provide information on nearby waste sites and any upcoming community activities focused on needle management. Community health leaders emphasize the importance of these events in protecting public health and ensuring safe waste management practices.

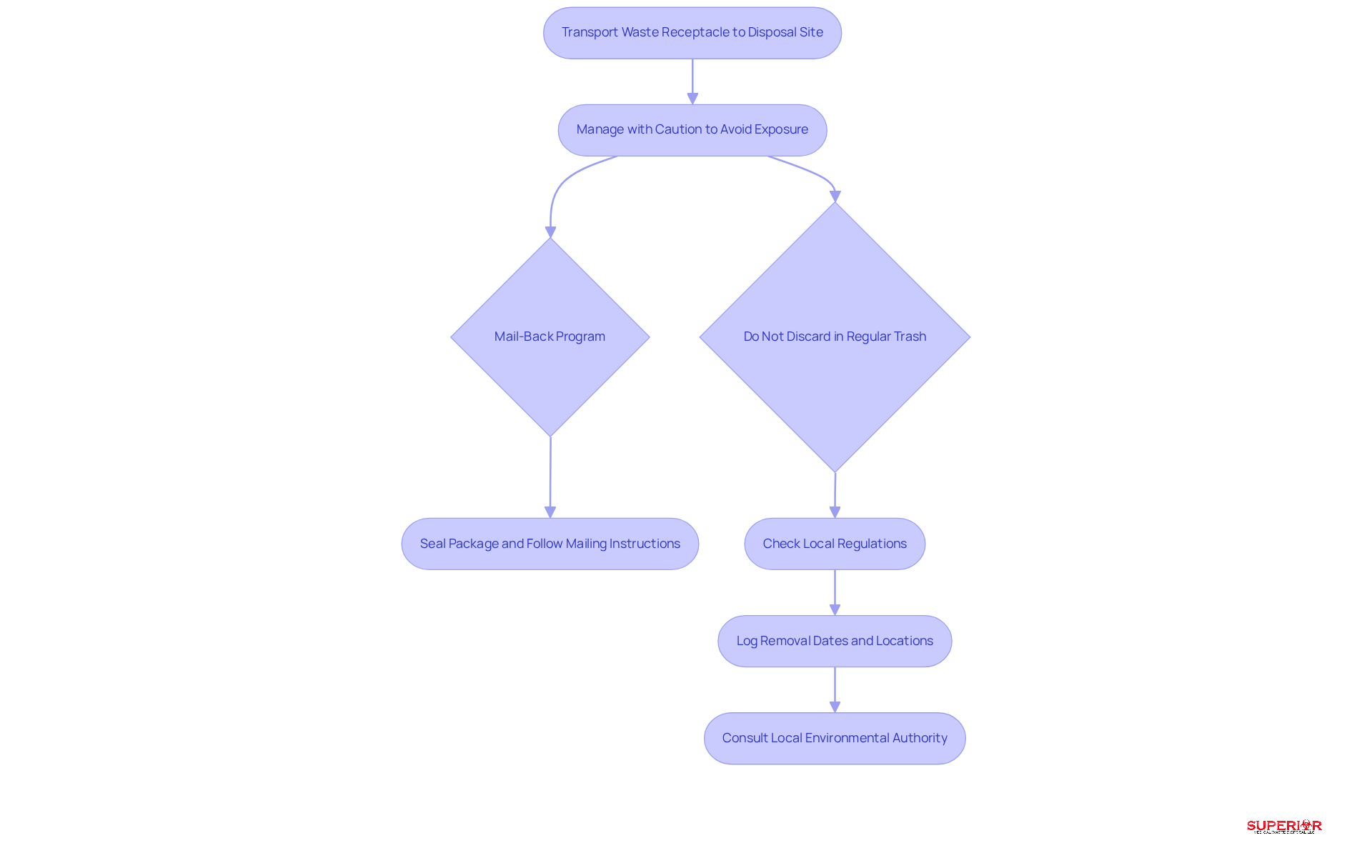
Dispose of Full Containers Responsibly
Transport the complete container to a disposal site, managing it with caution to avoid accidental exposure. If utilizing a mail-back program, securely seal the package and adhere to the provided mailing instructions for safe return. It is critical never to place sharps in household trash or recycling bins, as this poses significant dangers, including potential harm to disposal personnel and environmental pollution. Ensure that your method for disposal complies with local regulations, such as Michigan’s 90-day storage limit for sharps, to avoid substantial fines and promote community safety.
Maintain a log of removal dates and locations for personal tracking and regulatory compliance, which is essential for effective waste management. Remember, when containers reach three-quarters full to minimize the risks associated with improper waste disposal. Additionally, consult your local environmental authority regarding specific regulations and handling procedures for sharps, such as disposal methods, as these can vary by state.
At our facility, we ensure that all biohazard waste is treated through autoclaving and shredding, effectively reducing waste volume by 70% before disposal.

Conclusion
Proper syringe disposal is essential for safeguarding public health and protecting the environment. By adhering to established strategies, individuals can manage their medical waste effectively, ensuring that syringes and needles are disposed of responsibly. This practice not only mitigates potential hazards within the community but also complies with regulatory standards designed to protect both people and the environment.
Key considerations include:
- Identifying local disposal sites
- Using approved sharps containers
- Following community disposal guidelines
- Ensuring full containers are disposed of correctly
Each of these steps is crucial for establishing a safe and compliant waste management practice, underscoring the significance of community involvement and awareness in these efforts. Collaborating with local health departments and engaging in community collection events can greatly enhance the effectiveness of syringe disposal initiatives.
Ultimately, the responsibility for proper syringe disposal is shared among individuals and communities. By educating themselves about local disposal options and adhering to best practices, everyone can play a role in fostering a safer environment. Staying informed about evolving guidelines and available resources for syringe disposal is imperative for ensuring a healthier future for all.
Frequently Asked Questions
Where can I find local disposal locations for syringes?
You can investigate nearby collection locations such as pharmacies, hospitals, and community health centers that accept needles for safe handling. Many facilities in Michigan, Ohio, and Indiana participate in these programs.
How can I find syringe disposal locations online?
You can use the website SafeNeedleDisposal.org to find a comprehensive list of approved syringe disposal locations near you. This platform makes it easier to find convenient options for container disposal.
How can I get information about community waste management programs?
You can contact local health departments for information on community waste management programs. For example, the Northeast District Health Office can be reached at 6042 E. 21st St., 317.221.7300, and the Northwest District Health Office is located at Pecar Health Center, 6940 Michigan Rd., 317.221.7500.
Does my locality offer a mail-back program for sharps collection?
You should examine whether your locality offers a mail-back program for sharps collection, which allows individuals to send sealed packages directly to approved facilities for safe waste management.
How can I ensure that a waste site complies with regulatory standards?
Always verify that the waste site complies with regulatory standards to safeguard public health and the environment.
What is the impact of local disposal initiatives?
Since July 2009, over 4,100 complete waste bins have been collected, and more than 4,200 new bins have been distributed, highlighting the effectiveness of local disposal initiatives.
List of Sources
- Identify Local Disposal Locations
- State Search – Safe Needle Disposal – Where to Dispose of Syringes (https://safeneedledisposal.org/state-search)
- securewaste.net (https://securewaste.net/safe-disposal-where-to-dispose-of-sharps-containers)
- Sharps Disposal Program (https://marionhealth.org/sharps-disposal-program)
- Use Approved Sharps Disposal Containers
- Sharps Disposal Containers (https://fda.gov/medical-devices/safely-using-sharps-needles-and-syringes-home-work-and-travel/sharps-disposal-containers)
- safeneedledisposal.org (https://safeneedledisposal.org/sharps-management/fda-cleared-sharps-containers)
- Understanding Sharps Waste & Proper Needle Disposal (https://stericycle.com/en-us/resource-center/info-sheet/effective-sharps-waste-management-and-safe-needle-disposal-practices)
- Follow Community Disposal Guidelines
- securewaste.net (https://securewaste.net/safe-disposal-where-to-dispose-of-sharps-containers)
- Updated Medical Sharps Community Guide and Safe Disposal Awareness Campaign in Oklahoma – Product Stewardship Institute (https://productstewardship.us/press_releases/updated-medical-sharps-community-guide-and-safe-disposal-awareness-campaign-in-oklahoma)
- Sharps Containers – MHA | Michigan Health & Hospital Association (https://mha.org/newsroom/tag/sharps-containers)
- Dispose of Full Containers Responsibly
- Safe Disposal: Where To Dispose of Sharps Containers (https://danielshealth.com/knowledge-center/safe-disposal-where-dispose-sharps-containers)
- medicalwastepros.com (https://medicalwastepros.com/blog/how-are-sharps-containers-destroyed)
- mp1solution.com (https://mp1solution.com/sharps-waste-disposal-guidelines)
- Properly disposal of sharps (https://mayoclinichealthsystem.org/hometown-health/speaking-of-health/properly-disposal-of-sharps)
- Sharps Containers – MHA | Michigan Health & Hospital Association (https://mha.org/newsroom/tag/sharps-containers)