Introduction
Healthcare environments present significant risks, particularly regarding the disposal of medical sharps. Improper disposal can lead to serious health hazards, including the transmission of bloodborne pathogens. This article examines best practices for medical sharps disposal services, emphasizing effective strategies that enhance safety and ensure compliance with stringent regulations.
As facilities work to minimize needlestick injuries and adhere to legal standards, it is crucial to explore comprehensive measures that optimize sharps disposal, thereby protecting both healthcare workers and patients.
Utilize Designated Sharps Containers Immediately After Use
Healthcare facilities must ensure that are readily accessible at all points of use. Staff should be trained to dispose of used needles, syringes, and other sharp objects directly into these containers immediately after use. This practice significantly minimizes the risk of accidental , which can lead to serious infections from such as Hepatitis B, Hepatitis C, and HIV.
Containers must be , and clearly labeled with biohazard symbols to enhance visibility and compliance. Regular inspections are essential to prevent overfilling, as this can compromise safety and violate . Containers should be sealed and replaced once they are three-quarters full to maintain safety.
OSHA penalties for significant needle stick breaches begin at $16,131 per occurrence in 2024, highlighting the regulatory consequences of improper . Facilities that have implemented prompt have reported a remarkable 30% reduction in within the first year, underscoring the effectiveness of these services in enhancing workplace safety.
As a healthcare safety expert pointed out, ‘Prompt elimination of sharps is not merely a best practice; it is a vital element of infection prevention in medical environments.’ At Superior Medical Waste Disposal, we suggest utilizing to ensure all from your premises every 90 days or sooner. We also offer digital shipping documents that guarantee proper documentation of , reinforcing our commitment to compliance and safety.

Explore Diverse Disposal Methods for Used Sharps
Healthcare facilities must conduct a thorough assessment of methods for managing used needles, including like:
- Incineration
- Autoclaving
- Mail-back programs
; however, it raises environmental concerns due to emissions and potential health effects on surrounding communities. In contrast, , ensuring their safety for disposal while minimizing . or home users by allowing them to use to send used sharps to authorized disposal centers. Notably, a facility that transitioned to a mail-back initiative reported a 40% while remaining compliant with state regulations. Each method offers distinct advantages and regulatory considerations, necessitating a comprehensive evaluation of specific needs and compliance requirements to optimize .

Ensure Compliance with Local and Federal Regulations for Sharps Disposal
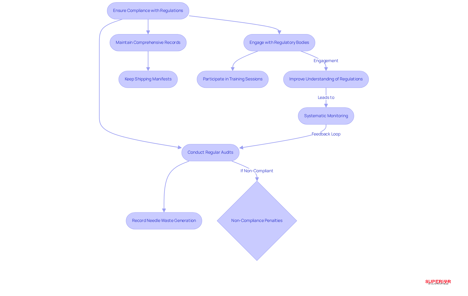
Healthcare institutions must remain vigilant regarding local and federal regulations governing needle waste, particularly those set forth by and the EPA. Regular audits and are essential to ensure that comply with these regulations. Facilities should maintain , treatment, and disposal, including shipping manifests, as mandated by state regulations. This documentation is crucial for during inspections.
Engaging with and participating in training sessions can significantly improve understanding and adherence to these requirements. Notably, a facility that implemented a compliance tracking system experienced a remarkable 50% reduction in over two years. This underscores the effectiveness of systematic monitoring in enhancing needle management practices.
Moreover, the potential penalties for non-compliance with and EPA guidelines can be substantial, further highlighting the importance of .

Implement Comprehensive Staff Training on Sharps Disposal Procedures
Healthcare establishments must prioritize the development and implementation of comprehensive training programs centered on and . These programs should emphasize:
- The immediate disposal of using
- The correct use of for secure transport
- Compliance with regulatory requirements
Additionally, should be placed at eye level and within easy reach in treatment areas to encourage proper .
are crucial for keeping staff updated on changes in regulations and services. Online training modules, such as those available through , can enhance accessibility and engagement among employees. These courses address , ensuring that staff are well-informed about the latest regulations. For example, a facility that instituted a quarterly training program observed a 25% increase in compliance with sharps management protocols, underscoring the significant impact of ongoing education on safety and regulatory adherence.
As highlighted by healthcare training specialists, “Effective disposal relies on specific behaviors and equipment,” which underscores the vital role of training in preventing needlestick injuries-an issue that affects approximately 385,000 healthcare workers in the U.S. each year.

Conclusion
Implementing effective practices for medical sharps disposal is essential for safeguarding the health of both healthcare workers and patients. By emphasizing the immediate and proper disposal of sharps, facilities can significantly mitigate the risk of needlestick injuries and the potential transmission of bloodborne pathogens. Utilizing designated, puncture-resistant containers, along with regular inspections and timely replacements, is fundamental to a robust sharps management strategy.
Insights from the article underscore the significance of various disposal methods, including:
- Incineration
- Autoclaving
- Mail-back programs
Each offering distinct advantages and compliance considerations. Moreover, adherence to local and federal regulations is critical for ensuring safety and avoiding substantial penalties. Regular training for staff on sharps disposal procedures not only reinforces compliance but also fosters a culture of safety within healthcare settings.
In light of these findings, healthcare facilities are urged to take proactive measures to enhance their sharps disposal practices. By investing in comprehensive training programs, employing effective disposal methods, and ensuring regulatory compliance, organizations can protect their staff and patients while promoting a safer healthcare environment. The commitment to effective medical sharps disposal transcends regulatory obligation; it is a vital component of infection prevention and workplace safety that ultimately benefits all stakeholders.
Frequently Asked Questions
Why is it important to use designated sharps containers immediately after use?
Using designated sharps containers immediately after use minimizes the risk of accidental needlestick injuries, which can lead to serious infections from bloodborne pathogens such as Hepatitis B, Hepatitis C, and HIV.
What features should designated sharps containers have?
Designated sharps containers must be puncture-resistant, leak-proof, and clearly labeled with biohazard symbols to enhance visibility and compliance.
How often should sharps containers be inspected?
Regular inspections are essential to prevent overfilling of sharps containers, as overfilling can compromise safety and violate regulatory standards.
When should sharps containers be sealed and replaced?
Sharps containers should be sealed and replaced once they are three-quarters full to maintain safety.
What are the potential penalties for improper needle stick management?
OSHA penalties for significant needle stick breaches begin at $16,131 per occurrence in 2024, highlighting the regulatory consequences of improper waste management.
What impact do prompt medical sharps disposal services have on workplace safety?
Facilities that have implemented prompt medical sharps disposal services have reported a 30% reduction in needlestick injuries within the first year, demonstrating their effectiveness in enhancing workplace safety.
What is the role of prompt elimination of sharps in infection prevention?
Prompt elimination of sharps is considered a vital element of infection prevention in medical environments, as emphasized by healthcare safety experts.
How does Superior Medical Waste Disposal assist with sharps disposal?
Superior Medical Waste Disposal suggests utilizing medical sharps disposal services to ensure all medical waste is removed from premises every 90 days or sooner, and they offer digital shipping documents for proper documentation of waste management.
List of Sources
- Utilize Designated Sharps Containers Immediately After Use
- Reducing Needle Stick Injuries in Healthcare Occupations: An Integrative Review of the Literature – PMC (https://pmc.ncbi.nlm.nih.gov/articles/PMC3169876)
- Needlestick Injuries are Preventable | NIOSH | CDC (https://archive.cdc.gov/www_cdc_gov/niosh/newsroom/feature/needlestick_disposal.html)
- Needle Stick Injury Prevention: OSHA Requirements & Best Practices (https://medprodisposal.com/osha-needle-stick-injury-prevention)
- Reducing Needlestick Injuries in a Pediatric Setting (https://danielshealth.com/knowledge-center/reducing-needlestick-injuries-pediatric-setting)
- Improving Knowledge of Needle-Stick Injury Prevention: A Two-Cycle Clinical Audit From Sudan (https://cureus.com/articles/422214-improving-knowledge-of-needle-stick-injury-prevention-a-two-cycle-clinical-audit-from-sudan)
- Explore Diverse Disposal Methods for Used Sharps
- Medical Waste recent news | Waste 360 (https://waste360.com/waste-collection-transfer/medical-waste)
- insideclimatenews.org (https://insideclimatenews.org/news/27052024/maryland-medical-waste-incineration-environmental-violations)
- Biomedical Waste Solutions For 2026 | MedSharps (https://medsharps.com/blog/biomedical-waste-solutions-for-2026)
- remedi Achieves Milestone in Medical Waste Recycling, Moving Healthcare Beyond Incineration and Landfill (https://morningstar.com/news/pr-newswire/20251030da08168/remedi-achieves-milestone-in-medical-waste-recycling-moving-healthcare-beyond-incineration-and-landfill)
- Ensure Compliance with Local and Federal Regulations for Sharps Disposal
- Medical Waste Disposal Regulations (2026): A State-by-State Compliance Checklist (https://medprodisposal.com/medical-waste-disposal-regulations-2026-state-by-state-checklist)
- Respond Effectively to Healthcare Audits and Investigations | University of Miami School of Law (https://news.miami.edu/law/stories/2026/01/respond-effectively-to-healthcare-audits-and-investigations.html)
- Sharps Disposal Laws Every Clinic in 2026 Must Comply With (https://medprodisposal.com/sharps-disposal-laws-clinics-2026)
- OSHA and Biohazard Waste Disposal: A Compliance Guide (https://healthcarecompliancepros.com/blog/osha-and-biohazard-waste-disposal-a-compliance-guide)
- Compliance In Medical Waste Disposal For Hospitals | Texas (https://medsharps.com/blog/the-role-of-compliance-in-medical-waste-disposal-for-hospitals)
- Implement Comprehensive Staff Training on Sharps Disposal Procedures
- Study Finds Workers Handling Medical Waste Need More Training (https://waste360.com/medical-waste/study-finds-workers-handling-medical-waste-need-more-training)
- Sharps Disposal Best Practices: Reducing Needle-Stick Injuries in Healthcare Settings (https://medprodisposal.com/sharps-disposal-practices-reduce-needle-stick-injuries)
- wastemanaged.co.uk (https://wastemanaged.co.uk/our-news/clinical-waste/training-your-staff-on-sharps-safety-and-disposal-procedures)
- Proper Sharps Disposal, Sharps Disposal Training (https://sanitraxllc.com/the-importance-of-training-to-ensure-proper-sharps-disposal)
- Healthcare Compliance The New Normal Explained | Free Guide (https://securewaste.net/healthcare-compliance-the-new-normal)