Introduction
The safe disposal of sharp medical instruments is a critical concern in healthcare, as needlestick injuries pose serious risks to both staff and patients. Reusable sharps containers represent a vital solution, providing enhanced safety through their puncture-resistant design and offering significant environmental benefits by reducing medical waste. However, transitioning from single-use to reusable containers raises important questions regarding compliance with safety regulations and their overall impact on healthcare practices.
These containers are essential in modern medical waste management, as they not only improve safety standards but also contribute to sustainability efforts within healthcare settings. Their adoption can transform safety protocols, ensuring that healthcare environments are better equipped to handle sharp waste responsibly and effectively.
Define Reusable Sharps Containers
A reusable sharps container is a robust, puncture-resistant receptacle specifically designed for the safe collection and disposal of sharp medical instruments, such as needles and scalpels. Unlike single-use vessels, the reusable sharps container is engineered for multiple uses, allowing it to be emptied, sterilized, and reused up to 500 times. This design significantly enhances safety by minimizing the risk of needlestick injuries, a critical concern in healthcare settings.
Moreover, the use of reusable sharps containers contributes to environmental sustainability by substantially reducing the amount of medical refuse generated. Constructed from high-density polyethylene (HDPE) or similar durable materials, the reusable sharps container can withstand rigorous cleaning and disinfection processes, ensuring compliance with health and safety regulations. The shift to using a reusable sharps container not only aids medical facilities in managing refuse more efficiently but also aligns with broader sustainability objectives. For instance, hospitals that implement these solutions can decrease plastic refuse by 4 to 6 tonnes per 100 occupied beds.
Additionally, the commitment to secure document disposal through HIPAA-compliant shredding services, which recycle over 2 million pounds of paper annually, further enhances the responsible management of medical waste. By integrating these practices, medical facilities can significantly reduce their environmental footprint while ensuring compliance with regulations.

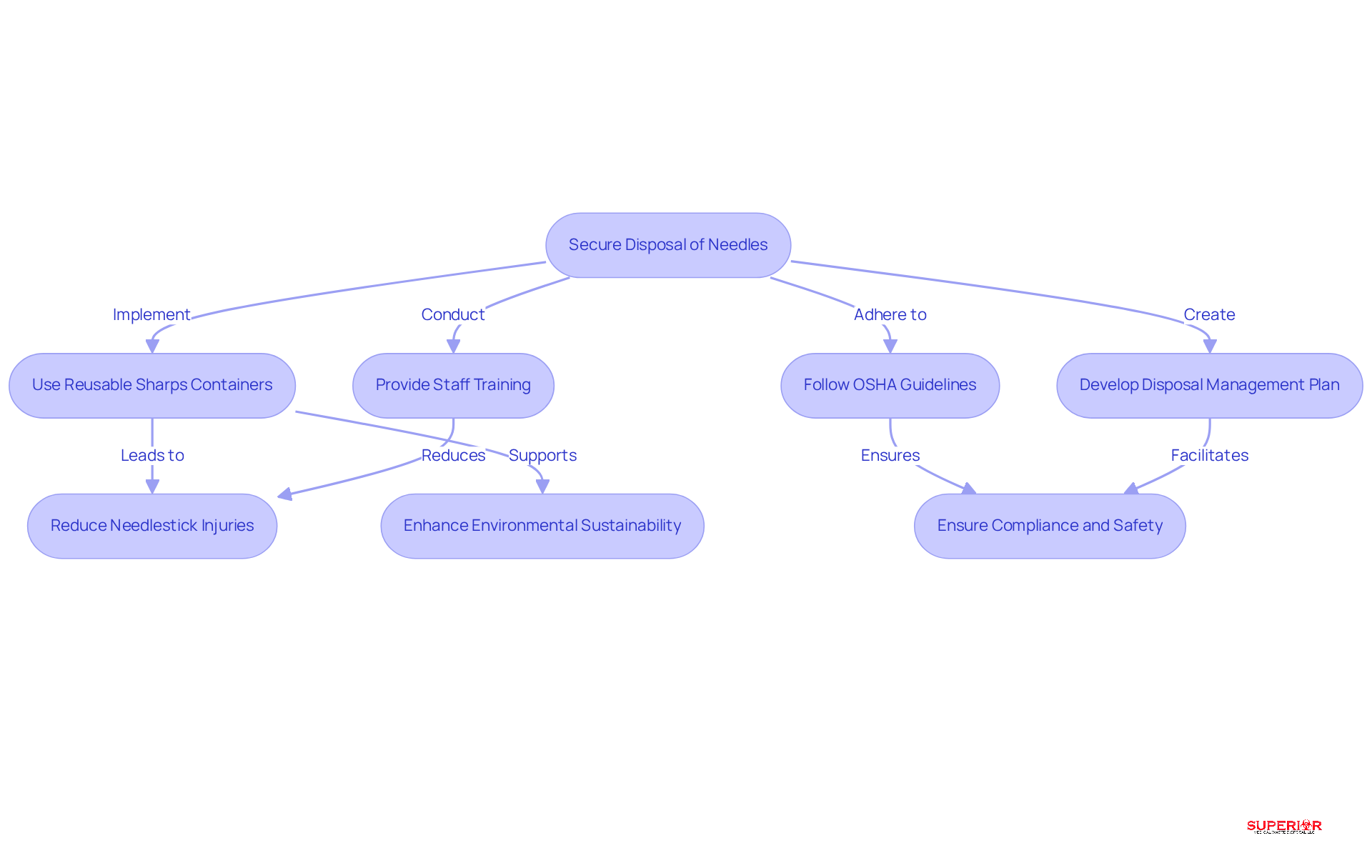
Context and Importance in Healthcare
In medical environments, secure disposal of needles is essential to prevent injuries and the transmission of infectious diseases. The process involves reusable sharps containers, which play a vital role by offering a safe and compliant method for discarding used needles and other sharp instruments. The Occupational Safety and Health Administration (OSHA) underscores the significance of proper sharps disposal to safeguard both medical personnel and patients.
By implementing a reusable sharps container, medical facilities can significantly reduce the occurrence of needlestick injuries, which are a prevalent risk in clinical settings. Research indicates that providing these receptacles in patient rooms and medication stations can lead to over an 80% reduction in stick injuries. Furthermore, these containers support environmental sustainability by minimizing plastic waste, aligning with the growing emphasis on eco-friendly practices within the healthcare sector.
Adhering to OSHA guidelines not only enhances safety but also reduces legal liabilities, highlighting the necessity of effective sharps disposal policies. Additionally, all staff handling bloodborne pathogens must undergo training, which should be documented in accordance with the facility’s medical disposal management plan and made available for inspection for a minimum of three years. If a facility lacks a medical or biohazard disposal management plan, Superior Medical Disposal can assist in developing one, ensuring compliance with all regulatory requirements.

Origin and Evolution of Reusable Sharps Containers
The concept of disposal units for medical instruments emerged from the increasing awareness of the risks associated with improper disposal of sharp medical tools. Initially, the market was dominated by single-use vessels, which raised significant environmental concerns due to the vast amounts of waste produced. The shift towards reusable medical bins began in the late 20th century, driven by advancements in materials science and a growing emphasis on sustainability. These containers, known as reusable sharps containers, are designed to be emptied and sterilized, allowing for multiple uses while adhering to stringent safety regulations.
Regulatory bodies such as the FDA and OSHA have recognized the safety and efficacy of reusable sharps containers, leading to their widespread adoption in medical facilities globally. In Indianapolis, Superior Medical Disposal offers comprehensive medical management services, including:
- Needle removal
- Biohazard disposal
- OSHA compliance training, which covers bloodborne pathogens training and certification
This ensures that medical facilities can maintain compliance with safety regulations while effectively managing their waste. Notably, research indicates that medical facilities can eliminate the need for 4,500 to 6,000 single-use needle holders annually for every 100 occupied beds, resulting in a reduction of 4 to 6 tonnes of plastic and cardboard waste. This evolution not only enhances safety for medical personnel but also aligns with environmental sustainability goals, making the reusable sharps container an essential component of modern medical waste management.

Key Characteristics of Reusable Sharps Containers
The features of reusable sharps containers significantly enhance their safety and usability in healthcare settings.
-
Puncture Resistance: The reusable sharps container is made from durable materials designed to withstand the sharp edges of needles and other instruments, effectively preventing accidental punctures.
-
Leak-Proof Design: Cleanliness and safety are paramount; thus, reusable vessels are engineered to be leak-proof, minimizing the risk of fluid leakage and contamination.
-
Easy to Clean: The materials utilized allow for thorough cleaning and sterilization, making these receptacles suitable for multiple uses without compromising safety.
-
Safety Features: Many reusable vessels are equipped with advanced safety mechanisms, such as locking lids and overfill protection, which help prevent accidental exposure to sharp objects.
-
Adherence to Regulations: These vessels meet stringent regulatory standards set by organizations like OSHA and the FDA, ensuring their safety for use in medical environments.
In addition to hazardous material disposal, Superior Medical Disposal provides document destruction services, ensuring comprehensive management solutions for medical facilities. Understanding these characteristics enables healthcare providers to make informed decisions regarding the use of reusable sharp objects in their waste management practices. The adoption of these containers not only enhances safety but also aligns with compliance requirements, ultimately contributing to a more sustainable healthcare system.

Conclusion
In conclusion, the significance of reusable sharps containers in healthcare is paramount. These innovative receptacles not only offer a safer method for disposing of sharp medical instruments but also foster environmental sustainability by greatly reducing plastic waste. Their capacity for multiple uses minimizes the risks associated with needlestick injuries and ensures compliance with essential health and safety regulations.
Key points throughout this discussion underscore the advantages of reusable sharps containers:
- Their robust, puncture-resistant design
- Leak-proof features
- Adherence to stringent safety standards
These qualities render them indispensable in medical settings. Transitioning from single-use to reusable options not only enhances safety for healthcare workers and patients but also aligns with broader sustainability goals, reflecting a commitment to responsible waste management.
Given these insights, it is crucial for healthcare facilities to integrate reusable sharps containers into their waste management strategies. This shift not only protects against potential injuries and infections but also contributes to a more sustainable healthcare system. By embracing these practices, facilities can achieve significant reductions in environmental impact while ensuring compliance with regulatory standards. The evolution of sharps disposal methods highlights the ongoing need for improvement in safety and sustainability within the healthcare sector.
Frequently Asked Questions
What is a reusable sharps container?
A reusable sharps container is a robust, puncture-resistant receptacle designed for the safe collection and disposal of sharp medical instruments, such as needles and scalpels.
How many times can a reusable sharps container be used?
A reusable sharps container can be emptied, sterilized, and reused up to 500 times.
What are the safety benefits of using reusable sharps containers?
Reusable sharps containers enhance safety by minimizing the risk of needlestick injuries, which is a critical concern in healthcare settings.
How do reusable sharps containers contribute to environmental sustainability?
They help reduce the amount of medical refuse generated, thereby contributing to environmental sustainability. For example, hospitals can decrease plastic refuse by 4 to 6 tonnes per 100 occupied beds by using these containers.
What materials are reusable sharps containers made from?
They are typically constructed from high-density polyethylene (HDPE) or similar durable materials that can withstand rigorous cleaning and disinfection processes.
How do reusable sharps containers ensure compliance with health and safety regulations?
Their design allows for effective cleaning and sterilization, ensuring that they meet health and safety regulations for medical waste management.
What additional practices can medical facilities implement to manage waste responsibly?
Medical facilities can implement HIPAA-compliant shredding services for secure document disposal, which helps recycle over 2 million pounds of paper annually, further enhancing responsible waste management.