Introduction
Understanding the complexities of medical record retention is essential for healthcare providers as they navigate compliance and legal obligations. Regulations such as HIPAA set minimum retention periods, making the decision to destroy sensitive patient information a critical one. This process extends beyond mere timelines; it requires evaluating various criteria, implementing secure disposal methods, and meticulously documenting each step to protect against potential legal issues.
How can healthcare organizations ensure they are compliant while also managing their records efficiently? This guide explores the essential steps and best practices for responsibly and effectively destroying medical records.
Understand Medical Record Retention Requirements
To effectively manage medical documentation, healthcare providers must grasp the established by federal and local regulations. Under , medical files are generally required to be from the date of creation or the last effective date. However, many regions impose longer , with some requiring documents to be kept for ten years or more. This is particularly relevant for documents related to minors, which must be retained until the patient reaches a specified age, along with additional years as mandated by local laws. For example, in states like Arkansas, for minors must be kept until they turn 23, ensuring that their healthcare needs are adequately addressed throughout their development.
Consulting is essential for ensuring compliance, as these laws can differ significantly. Additionally, organizations should consider the types of documents being retained, as various categories – such as adult versus minor files – may have . Familiarizing oneself with these regulations is the first step in determining when can you , which helps mitigate risks associated with im and ensures adherence to both and local laws.

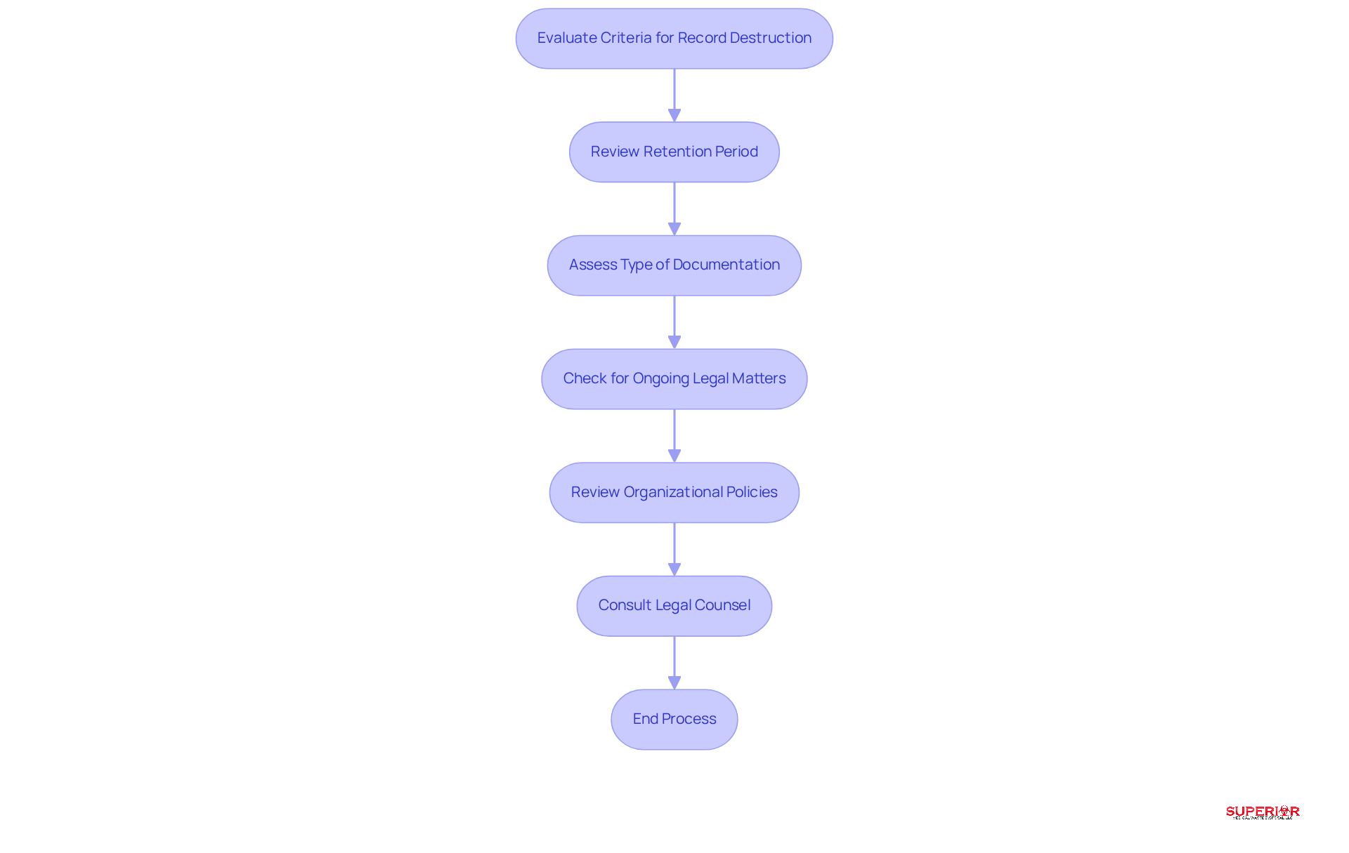
Evaluate Criteria for Record Destruction
Before proceeding with the disposal of , it is essential to evaluate several criteria to ensure compliance with and mitigate risks. Begin by reviewing the retention schedules established by federal and local laws. Consider the following factors:
- Retention Period: Verify that the documents have surpassed the required . For instance, adult outpatient files are typically , whereas documents for minors must be kept until they reach the age of majority, plus additional years. Employee medical files related to occupational exposure should be maintained for the duration of employment, plus 30 years. Furthermore, certain documents, such as tax information, should be shredded after 7 years, while customer contact information must be shredded within 30 days.
- Type of Documentation: Different categories of documents may have varying retention requirements. It is crucial to understand the specific regulations that apply to each type, particularly those containing protected health information (PHI), which must be .
- : Ensure that no documents involved in litigation, audits, or investigations are destroyed until the matter is resolved. This includes halting the disposal of any items subject to legal holds.
- : Review your organization’s internal guidelines regarding data retention and disposal to ensure alignment with legal requirements. This includes maintaining chain-of-custody controls and certificates of disposal for discarded documents, as well as implementing .
- : When in doubt, seek advice from legal counsel to clarify any uncertainties regarding the disposal of specific documents. Legal counsel can provide guidance on compliance with both federal and state regulations, especially in light of recent cases involving improper destruction of .
By thoroughly evaluating these criteria, healthcare providers can make informed decisions regarding when to destroy medical records and how to dispose of medical files, thereby minimizing legal risks and ensuring adherence to regulatory standards.

Implement Secure Disposal Methods
Once the decision about is made, employing is crucial to protect patient information. The following steps are recommended:
- Select Suitable Disposal Techniques: For physical documents, shredding is the most effective method. A cross-cut shredder that produces small, confetti-like particles ensures that the information cannot be reconstructed. Superior Medical Waste Disposal offers , ensuring that your office properly disposes of clients’ private documents. For electronic files, utilize data-wiping software that meets industry standards for , as this method is often more effective than basic shredding for certain types of data.
- : It is essential to hire a professional , such as Superior Medical Waste Disposal, that specializes in HIPAA-compliant disposal. Ensure that the service provides a , which serves as evidence that the documents were securely eliminated, especially regarding to mitigate risks associated with improper disposal.
- Establish a Chain of Custody: Maintaining a clear chain of custody for documents being destroyed is vital. This includes detailed records of who managed the files and the timeline of their transfer for disposal, which is essential for compliance and accountability.
- Train Staff: All staff members involved in the disposal process must receive training on the importance of and the specific procedures to follow. This training fosters a culture of compliance and enhances the overall security posture of the organization.
- Regularly Review : Periodically reviewing and updating your is necessary to ensure compliance with current regulations and best practices. This proactive approach helps healthcare providers effectively safeguard patient information during the disposal process, aligning with broader sustainability goals and responsible waste management practices.

Document the Destruction Process
Proper documentation of the elimination process is essential for compliance and accountability in healthcare settings. To ensure thorough documentation, healthcare providers should adhere to the following :
- Create a : It is vital to maintain a detailed log for each record destroyed. This log should include the date of destruction, the (such as shredding or incineration), a description of the records destroyed (including patient names and record numbers), and the name of the individual overseeing the destruction.
- Retain : When utilizing a third-party service for record disposal, it is important to keep copies of the provided. These documents serve as proof that the records were disposed of in accordance with regulatory standards.
- Review Documentation Regularly: Conducting periodic evaluations of disposal documentation is crucial to ensure completeness and accuracy. This practice not only aids in upholding regulations but also prepares the organization for potential audits. Statistics indicate that facilities with well-maintained documentation are better positioned to pass regulatory checks.
- Train Staff on Documentation Procedures: It is essential that all personnel involved in the disposal process understand the . Training should cover how to effectively complete the , reinforcing the organization’s commitment to compliance and the protection of patient privacy.
By implementing these , healthcare providers can demonstrate their dedication to while safeguarding sensitive patient information.

Conclusion
In conclusion, healthcare providers must recognize the critical importance of effectively managing the destruction of medical records to ensure compliance with regulations and protect patient privacy. Establishing a robust framework for this process is essential. This framework should encompass a thorough understanding of retention requirements, evaluation criteria, secure disposal methods, and meticulous documentation practices.
Key insights highlight the necessity of being well-versed in federal and state retention laws, assessing documents for ongoing legal matters, and employing secure disposal techniques. Furthermore, maintaining accurate records of the destruction process is vital for compliance and accountability. These measures not only protect sensitive patient data but also reinforce an organization’s commitment to ethical practices.
Ultimately, the responsibility for implementing these practices lies with healthcare providers. By prioritizing compliance, investing in secure disposal methods, and fostering a culture of accountability, organizations can effectively manage their medical documentation while upholding patient trust. Taking these proactive steps is essential for navigating the complexities of medical record management and ensuring the protection of sensitive health information.
Frequently Asked Questions
What are the general medical record retention requirements under HIPAA?
Under HIPAA, medical files are generally required to be retained for a minimum of six years from the date of creation or the last effective date.
Do local regulations affect medical record retention periods?
Yes, many regions impose longer retention periods than HIPAA, with some requiring documents to be kept for ten years or more.
What special considerations are there for medical records related to minors?
Medical records for minors must be retained until the patient reaches a specified age, along with additional years as mandated by local laws. For example, in Arkansas, records for minors must be kept until they turn 23.
Why is it important to consult state-specific regulations for medical record retention?
It is essential to consult state-specific regulations to ensure compliance, as these laws can differ significantly from federal requirements.
How do different types of documents affect retention requirements?
Various categories of documents, such as adult versus minor files, may have unique retention requirements that need to be understood and followed.
What is the significance of understanding medical record retention regulations?
Familiarizing oneself with these regulations is crucial for determining when medical records can be destroyed, mitigating risks associated with improper disposal, and ensuring adherence to both HIPAA and local laws.
List of Sources
- Understand Medical Record Retention Requirements
- HIPAA Record Retention Requirements – updated for 2026 (https://hipaaguide.net/hipaa-record-retention-requirements)
- HIPAA Retention Requirements – 2026 Update (https://hipaajournal.com/hipaa-retention-requirements)
- Medical Record Laws by State: Key Statute Types for Compliance (https://chartrequest.com/articles/medical-record-laws-by-state)
- Medical Record Retention Period By State (2026 Guide) (https://patientnotes.ai/resources/medical-record-retention)
- Evaluate Criteria for Record Destruction
- Understanding the HIPAA Medical Records Destruction Rules (https://hipaajournal.com/medical-records-destruction-rules)
- Healthcare Regulatory Retention Requirements: How Long to Keep Medical Records and Compliance Documents (https://accountablehq.com/post/healthcare-regulatory-retention-requirements-how-long-to-keep-medical-records-and-compliance-documents)
- HIPAA Record Retention Requirements – updated for 2026 (https://hipaaguide.net/hipaa-record-retention-requirements)
- HIPAA Retention Requirements – 2026 Update (https://hipaajournal.com/hipaa-retention-requirements)
- Implement Secure Disposal Methods
- HIPAA Shredding: Secure, Compliant Destruction of Medical Records and PHI (https://accountablehq.com/post/hipaa-shredding-secure-compliant-destruction-of-medical-records-and-phi)
- Data Destruction for Hospitals: Secure, HIPAA‑Compliant Services (https://accountablehq.com/post/data-destruction-for-hospitals-secure-hipaa-compliant-services)
- Significance of HIPAA-Compliant Medical Records Shredding (https://vitalrecordscontrol.com/resources/secure-destruction/significance-of-hipaa-compliant-medical-records-shredding)
- Secure Disposal of Medical Practice Records – PMC (https://pmc.ncbi.nlm.nih.gov/articles/PMC6139920)
- Document the Destruction Process
- Significance of HIPAA-Compliant Medical Records Shredding (https://vitalrecordscontrol.com/resources/secure-destruction/significance-of-hipaa-compliant-medical-records-shredding)
- HIPAA Compliance and Medical Waste: What Healthcare Providers Need to Know in 2026 (https://medprodisposal.com/hipaa-compliance-and-medical-waste-2026-guide)
- Understanding the HIPAA Medical Records Destruction Rules (https://hipaajournal.com/medical-records-destruction-rules)
- HIPAA Retention Requirements – 2026 Update (https://hipaajournal.com/hipaa-retention-requirements)
- Investigation of retention and destruction process of medical records in the hospitals and codifying appropriate guidelines – PMC (https://pmc.ncbi.nlm.nih.gov/articles/PMC3778649)