Introduction
Effective health waste management transcends mere regulatory compliance; it stands as a vital element of patient safety and environmental stewardship within healthcare facilities. With the increasing volume and complexity of medical waste, organizations encounter the urgent challenge of implementing strategies that not only ensure adherence to regulations but also foster sustainability. This article delves into ten essential strategies that healthcare providers can adopt to enhance their waste management practices, mitigate environmental impact, and cultivate a culture of safety and responsibility.
How can healthcare facilities adeptly navigate the complex landscape of waste management while balancing operational efficiency with environmental accountability?
Superior Medical Waste Disposal: Comprehensive Medical Waste Management Services
offers a comprehensive suite of services designed specifically for healthcare facilities. These services encompass:
Additionally, the company provides:
- Secure document destruction services
- Online OSHA training, ensuring compliance with regulatory standards.
Through partnerships with prominent organizations in both the healthcare and public sectors, the company bolsters its expertise and commitment to safety and sustainability. By prioritizing safety and sustainability, the company positions itself as a leader in health waste management across Michigan, Ohio, and Indiana.

Implement Waste Segregation: Classify and Separate Different Types of Medical Waste
Effective separation of refuse is crucial for optimizing and safety. By categorizing refuse into distinct groups – such as sharps, infectious waste, and pharmaceuticals – facilities can significantly improve waste management. A color-coded container system simplifies this process, ensuring that each type of refuse is disposed of according to its specific requirements. For instance, red bags are designated for hazardous waste, while yellow containers are reserved for trace chemotherapy drugs.
This systematic approach not only streamlines the disposal process but also reduces the risk of contamination and injury, ultimately supporting patient safety and enhancing operational efficiency. Furthermore, effective waste segregation allows healthcare organizations to achieve compliance, leading to potential cost savings and improved environmental outcomes. As healthcare establishments increasingly recognize the importance of sustainable practices, implementing robust waste segregation becomes a vital strategy for effective disposal.

Ensure Regulatory Compliance: Adhere to Local and Federal Waste Management Regulations
Healthcare centers must remain vigilant regarding local and federal regulations. This includes understanding the specific requirements for waste management, particularly for disposing of various types of refuse, such as sharps and biohazardous materials. All staff members who handle these materials require critical training, and records of this training must be maintained in accordance with the organization’s policies for a minimum of three years.
In cases where an establishment lacks a medical waste management plan, consultants can assist in developing one. Regularly reviewing and updating policies is essential to ensure compliance and protect the facility from potential fines or legal issues.

Conduct Staff Training: Educate Employees on Safe Waste Handling Procedures
Regular training sessions for staff on safe disposal handling procedures are essential for maintaining safety and compliance in healthcare settings. These training sessions should cover critical topics such as:
Moreover, it is crucial to include specific training on proper waste segregation techniques.
These are key services related to waste management provided by experts. By ensuring that all employees are well-informed about these practices, including safe handling methods, healthcare organizations can significantly reduce risks and enhance overall safety.

Utilize Specialized Containers: Implement Safe and Compliant Waste Storage Solutions
Healthcare establishments must prioritize safety by utilizing specialized containers designed specifically for the secure storage of medical refuse. These containers are required to be durable and clearly labeled to indicate their contents, in accordance with OSHA guidelines. Utilizing such containers is essential not only for compliance but also for preventing hazards, safeguarding health and preventing infections.
In 2025, compliance rates among facilities employing appropriate disposal containers showed significant improvement, reflecting a strong commitment to workplace safety. Investing in these containers enhances operational efficiency by mitigating risks associated with improper disposal, thereby protecting staff and promoting environmental accountability.
As the medical refuse industry continues to evolve, the importance of using specialized containers cannot be overstated. They play a crucial role in waste management by preventing contamination and ensuring safety.

Perform Regular Audits: Assess and Improve Waste Management Practices
Routine assessments of waste management practices are essential for healthcare establishments in Traverse City. These evaluations help ensure adherence to regulations, while also identifying areas that need improvement. Given the presence of prominent healthcare centers in the region, such as Munson, Byers Heather, and Thomas Judd, these audits should focus on critical aspects like waste segregation, container utilization, and compliance.
By systematically identifying and addressing shortcomings, organizations can enhance their disposal processes. This not only ensures safety but also promotes sustainability through effective waste management. Furthermore, many establishments have found that up to 25% of items in waste bins are actually materials that could be redirected through better sorting methods.
Partnering with a reliable disposal service, such as a local waste management company, can further improve practices. This proactive approach fosters a culture of responsibility and continuous improvement, ultimately leading to more effective disposal systems tailored to the specific needs of Traverse City healthcare establishments.

Adopt Sustainable Practices: Minimize Environmental Impact of Medical Waste
Healthcare facilities must adopt sustainable practices to significantly reduce their environmental impact. This includes minimizing reliance on single-use items and implementing robust recycling programs. For instance, using reusable containers can prevent thousands of single-use bins from being incinerated each year, leading to a notable decrease in waste.
Moreover, exploring alternative waste treatment methods, such as autoclaving and pyrolysis, can further bolster sustainability efforts. Autoclaving, for example, achieves an impressive 75% reduction in waste volume and generates 92% fewer emissions compared to conventional incineration techniques.
By prioritizing sustainability, healthcare organizations not only contribute to a healthier environment but also stand to realize cost savings. This aligns with the growing demand for eco-friendly practices within the sector. To ensure compliance with Ohio EPA regulations, organizations should consider partnering with waste management experts, which offers tailored solutions and guidance on best practices. Implementing these strategies not only meets regulatory requirements but also fosters a culture of sustainability within healthcare organizations.

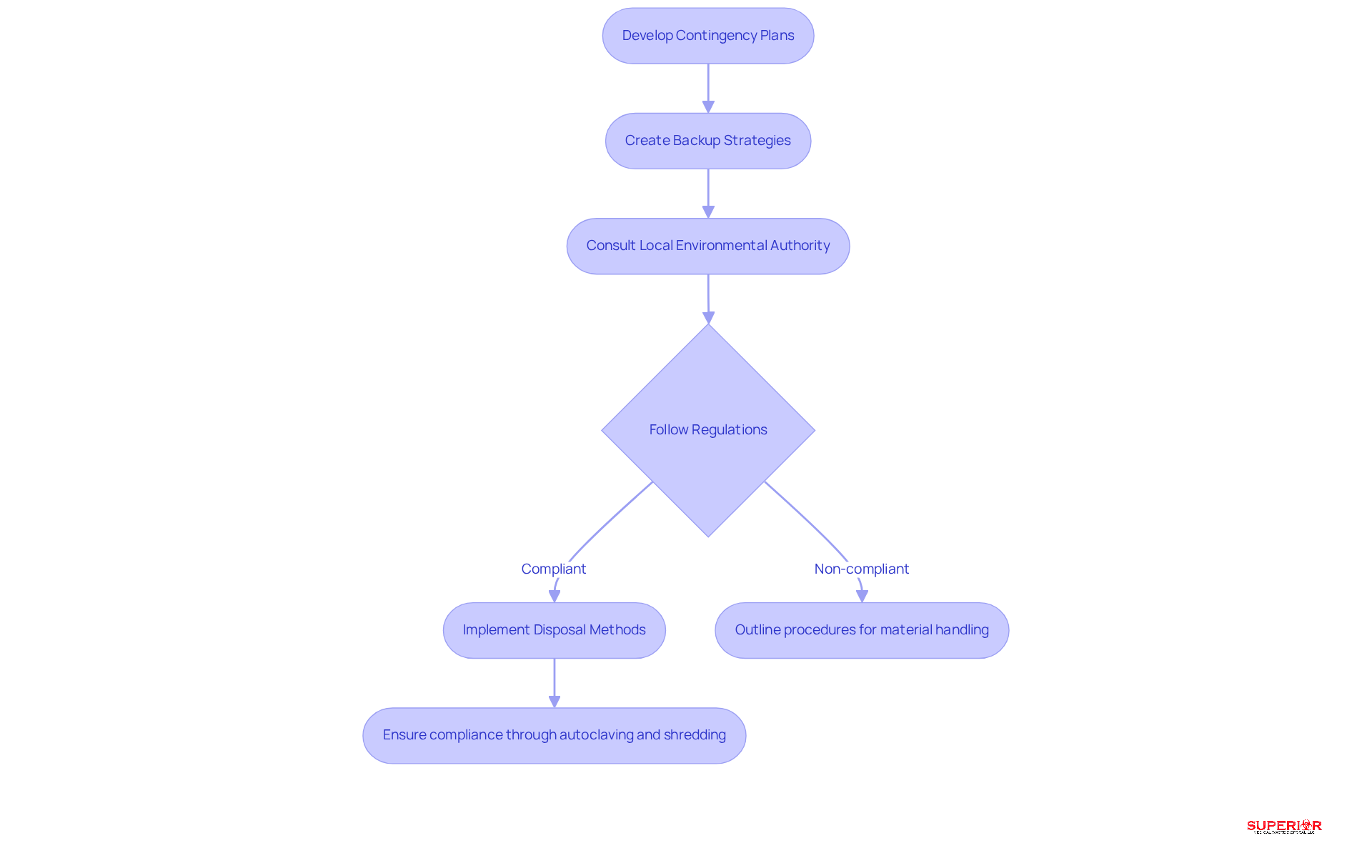
Prepare for Emergencies: Develop Contingency Plans for Waste Management
Creating contingency plans is crucial for organizations to ensure efficient responses during crises. These plans must clearly outline procedures for waste collection, storage, and disposal in the event of emergencies, such as natural disasters.
It is essential to consult your local environmental authority for guidance on regulations and laws regarding medical waste management. For instance, in Michigan, regulations stipulate that biohazards can only be stored for a maximum of 90 days before they must be collected by a licensed waste disposal company.
At our facility, we ensure compliance by autoclaving and shredding medical waste, which reduces their volume by 70% before disposal in a sanitary landfill. Regular drills and updates to these plans are vital for keeping staff prepared and informed.

Leverage Technology: Use Digital Solutions for Efficient Waste Tracking and Management
The integration of technology in healthcare significantly enhances the waste management process. Digital solutions, such as refuse tracking software and mobile applications, empower establishments to monitor waste activities, including material generation, segregation, and disposal in real-time.
This technology further optimizes this process by providing comprehensive services for pharmaceutical waste management, which includes tracking and reporting. This approach not only boosts operational efficiency but also ensures compliance by delivering accurate records. Consequently, healthcare organizations can uphold standards and implement regulations effectively.

Engage with the Community: Foster Partnerships for Effective Waste Management Solutions
Engaging with the community is crucial for promoting effective waste management solutions. Healthcare centers must collaborate with local organizations, schools, and community groups to raise awareness about safe and appropriate disposal practices. Such partnerships can enhance education and cultivate a culture of sustainability within the community.
The organization exemplifies its commitment to effective waste management through its specialized fleet, which consists of:
- 16- to 18-foot Ford box trucks
- 26-foot Freightliner truck
These vehicles are designed for the efficient collection and disposal of medical refuse. This specialized fleet ensures timely and secure refuse removal, aiding healthcare establishments in maintaining compliance with regulations.
Their emphasis on exceptional service ensures that healthcare facilities receive the necessary support to ensure effective waste management. Ultimately, this approach benefits the community as a whole.

Conclusion
Effective health waste management is not merely a regulatory requirement; it is essential for ensuring safety and sustainability within healthcare facilities. This article outlines strategies that provide a comprehensive framework for healthcare organizations to optimize waste disposal practices. By doing so, they ensure compliance while protecting public health and the environment.
Key strategies, including:
- Waste segregation
- Staff training
- The use of specialized containers
are vital for enhancing operational efficiency and mitigating risks associated with medical waste. Regular audits and the integration of technology further bolster these efforts, facilitating continuous improvement and adherence to local and federal regulations. Moreover, adopting sustainable practices reflects a commitment to environmental responsibility, which is increasingly significant in the current healthcare landscape.
Ultimately, proactive engagement with the community and collaboration with waste management service providers can enhance the effectiveness of these strategies. By fostering partnerships and raising awareness, healthcare facilities contribute to a culture of sustainability and safety that benefits both their operations and the wider community. Embracing these essential strategies for effective health waste management not only safeguards health but also paves the way for a more sustainable future in healthcare.
Frequently Asked Questions
What services does Superior Medical Waste Disposal offer?
Superior Medical Waste Disposal provides a comprehensive suite of services including regulated medical waste disposal, sharps collection and disposal, pharmaceutical waste removal, hazardous waste disposal, secure document destruction services, and online OSHA training.
Why is waste segregation important in healthcare facilities?
Waste segregation is crucial for optimizing health waste management and disposal efficiency. By categorizing refuse into distinct groups, facilities can improve safety, compliance, and reduce the risk of contamination and injury.
How can healthcare facilities implement waste segregation effectively?
Healthcare facilities can implement waste segregation by using a color-coded container system to simplify the disposal process. For example, red bags are designated for non-sharp medical refuse, while yellow containers are for trace chemotherapy drugs.
What are the benefits of proper waste segregation?
Proper waste segregation streamlines the disposal process, reduces contamination risks, enhances operational efficiency, allows monitoring of disposal volumes, and can lead to cost savings and improved environmental outcomes.
What regulations must healthcare centers comply with regarding waste management?
Healthcare centers must comply with local and federal regulations governing health waste management, including specific requirements for disposing of sharps and biohazardous materials, and maintaining records of bloodborne pathogens training for staff.
How can Superior Medical Waste Disposal assist facilities lacking a waste management strategy?
Superior Medical Waste Disposal can help develop a medical or biohazard refuse strategy for establishments that lack one, ensuring compliance with regulations and enhancing waste management practices.
Why is it important for healthcare facilities to regularly review their waste management policies?
Regularly reviewing and updating health waste management policies is essential to ensure compliance with regulations and to protect the facility from potential fines or legal issues.
List of Sources
- Superior Medical Waste Disposal: Comprehensive Medical Waste Management Services
- marketdataforecast.com (https://marketdataforecast.com/market-reports/north-america-medical-waste-management-market)
- grandviewresearch.com (https://grandviewresearch.com/industry-analysis/medical-waste-management-market)
- Medical Waste Disposal Services in the US Industry Analysis, 2025 (https://ibisworld.com/united-states/industry/medical-waste-disposal-services/4182)
- US Medical Waste Management Market Analysis, Share, Size | 2030 (https://marknteladvisors.com/research-library/us-medical-waste-management-market.html)
- Implement Waste Segregation: Classify and Separate Different Types of Medical Waste
- Benefits of Proper Medical Waste Segregation (https://stericycle.com/en-us/resource-center/blog/benefits-of-proper-medical-waste-segregation)
- The Healthcare Waste Challenge: Why Traditional Methods Are Failing America’s Healthcare System – Amlon (https://amlongroup.com/news/the-healthcare-waste-challenge-why-traditional-methods-are-failing-americas-healthcare-system)
- practicegreenhealth.org (https://practicegreenhealth.org/about/news/493-hospitals-share-their-data-heres-what-we-learned)
- How countries in the Americas are strengthening their capacity for safe medical waste management (https://paho.org/en/news/27-10-2025-how-countries-americas-are-strengthening-their-capacity-safe-medical-waste)
- Major Changes in California Medical Waste Laws & Disposal Practices: What You Need to Know in 2025 (https://met-bio.com/post/california-medical-waste-changes-2025)
- Ensure Regulatory Compliance: Adhere to Local and Federal Waste Management Regulations
- The Future of Waste Management in Hospitals: Trends to Watch (https://danielshealth.com/knowledge-center/future-of-waste-management)
- Health-care waste (https://who.int/news-room/fact-sheets/detail/health-care-waste)
- foodpackagingforum.org (https://foodpackagingforum.org/news/2025-regulatory-and-waste-management-updates-from-us-states)
- Key Healthcare Regulatory Updates From 2024 and What to Expect in 2025 (https://stericycle.com/en-us/resource-center/blog/key-healthcare-regulatory-updates-from-2024-and-what-to-expect-in-2025)
- Federal Medical Waste Regulations | All Points Medical Waste (https://allpointsmedicalwaste.com/the-impact-of-federal-regulations-on-medical-waste-management-practices)
- Conduct Staff Training: Educate Employees on Safe Waste Handling Procedures
- Effectiveness of a training program about bio-medical waste management on the knowledge and practices of health-care professionals at a tertiary care teaching institute of North India – PMC (https://pmc.ncbi.nlm.nih.gov/articles/PMC7325787)
- Medical Waste Disposal in 2025: The Ultimate Guide to Staying Compliant, Safe & Cost-Efficient (https://met-bio.com/post/medical-waste-disposal-2025-guide)
- athermal.co.za (https://athermal.co.za/2025/12/03/8-key-ways-staff-training-supports-safer-medical-waste-handling)
- Essentials of Regulated Waste Disposal Training (https://stericycle.com/en-us/resource-center/blog/training-staff-about-regulated-medical-waste)
- medsharps.com (https://medsharps.com/blog/understanding-regulated-medical-waste-management-key-2025-requirements)
- Utilize Specialized Containers: Implement Safe and Compliant Waste Storage Solutions
- Reflecting on 2025: A Year of Progress in Healthcare Waste Management – Waste Medic (https://wastemedic.com/2025/11/30/reflecting-on-2025-a-year-of-progress-in-healthcare-waste-management)
- Medical Waste Disposal in 2025: The Ultimate Guide to Staying Compliant, Safe & Cost-Efficient (https://met-bio.com/post/medical-waste-disposal-2025-guide)
- The Importance of Using Approved Medical Waste Containers – Technology Org (https://technology.org/2025/04/24/the-importance-of-using-approved-medical-waste-containers)
- The Vital Role of Sharps Containers in Public Health (https://mycomedical.com/post/the-vital-role-of-sharps-containers-in-public-health)
- stericycle.com (https://stericycle.com/en-us/resource-center/blog/-sharps-disposal-guide–choosing-the-right-containers-for-safety)
- Perform Regular Audits: Assess and Improve Waste Management Practices
- Stanford volunteers dig through trash to improve waste management (https://news.stanford.edu/stories/2025/05/dumpster-diving-campus-waste-management)
- Reflecting on 2025: A Year of Progress in Healthcare Waste Management – Waste Medic (https://wastemedic.com/2025/11/30/reflecting-on-2025-a-year-of-progress-in-healthcare-waste-management)
- Why End-of-Year Waste Audits Are Critical for Compliance and Cost Efficiency – Waste Medic (https://wastemedic.com/2025/11/09/why-end-of-year-waste-audits-are-critical-for-compliance-and-cost-efficiency)
- Is Your Medical Waste Program Audit-Ready? Why Now Is the Time to Prepare – Waste Medic (https://wastemedic.com/2025/08/21/is-your-medical-waste-program-audit-ready-why-now-is-the-time-to-prepare)
- Adopt Sustainable Practices: Minimize Environmental Impact of Medical Waste
- The Healthcare Waste Challenge: Why Traditional Methods Are Failing America’s Healthcare System – Amlon (https://amlongroup.com/news/the-healthcare-waste-challenge-why-traditional-methods-are-failing-americas-healthcare-system)
- How CVS Group Halved The Waste It Sends to Landfill (https://sustainabilitymag.com/news/how-cvs-group-halved-the-waste-it-sends-to-landfill)
- Decarbonization pathways in medical waste management through circular economy strategies to advance UN-SDGs – Scientific Reports (https://nature.com/articles/s41598-025-26635-4)
- 3 health care sustainability trends to follow in 2025 | Health Care Without Harm – US & Canada (https://us.noharm.org/news/3-health-care-sustainability-trends-follow-2025)
- medcitynews.com (https://medcitynews.com/2025/04/advancing-patient-planet-health-through-proper-healthcare-waste-management)
- Prepare for Emergencies: Develop Contingency Plans for Waste Management
- Disaster preparedness in 2025: Recommendations for healthcare chief executive officers – Becker’s Hospital Review | Healthcare News & Analysis (https://beckershospitalreview.com/hospital-management-administration/disaster-preparedness-in-2025-recommendations-for-healthcare-chief-executive-officers)
- Medical Waste and Disaster Readiness: What Facilities Overlook in Their Emergency Plans – Waste Medic (https://wastemedic.com/2025/09/09/medical-waste-and-disaster-readiness-what-facilities-overlook-in-their-emergency-plans)
- Health-care waste (https://who.int/news-room/fact-sheets/detail/health-care-waste)
- Checking your browser – reCAPTCHA (https://pmc.ncbi.nlm.nih.gov/articles/PMC9858835)
- Ready or Not 2025: Protecting the Public’s Health from Diseases, Disasters, and Bioterrorism – TFAH (https://tfah.org/report-details/ready-or-not-2025-protecting-the-publics-health-from-diseases-disasters-and-bioterrorism)
- Leverage Technology: Use Digital Solutions for Efficient Waste Tracking and Management
- Medical Waste Management Challenges & Solutions: What to Know Before WasteExpo 2025 – Routeware (https://routeware.com/blog/medical-waste-management-challenges-solutions-what-to-know-before-wasteexpo-2025)
- The Role of Technology in Modern Medical Waste Management (https://securewaste.net/the-role-of-technology-in-modern-medical-waste-management)
- globenewswire.com (https://globenewswire.com/news-release/2025/07/22/3119624/0/en/Medical-Waste-Management-Market-Worth-USD-39-8-Billion-in-2025-as-WHO-EPA-and-New-Tech-Define-Waste-Solutions.html)
- Why Waste Volume Tracking Is Essential for Hospital Operational Planning – NetNewsLedger (https://netnewsledger.com/2025/12/04/why-waste-volume-tracking-is-essential-for-hospital-operational-planning)
- 8 Trends Shaping the Future of Sustainable Waste Management (https://reworldwaste.com/news-and-resources/blog/8-trends-shaping-the-future-of-sustainable-waste-management)