Introduction
In a city renowned for its vibrant nightlife and extensive healthcare facilities, the safe disposal of sharps stands as a critical yet frequently overlooked component of public health. Given the risks associated with needlestick injuries and environmental hazards, it is essential for both medical professionals and the community to understand best practices for sharps disposal in Las Vegas.
What strategies can be implemented to ensure safety and compliance? How can local regulations inform effective disposal methods? This article delves into ten essential tips that not only safeguard healthcare workers but also cultivate a culture of safety within the broader community.
Utilize Designated Sharps Containers
Using specified waste bins is essential for the disposal of needles and other sharp items in sharps disposal Las Vegas. These containers must be clearly labeled to ensure proper identification. Accessibility plays a vital role; positioning these receptacles in areas where needles are frequently used encourages prompt disposal, significantly reducing the risk of injury.
Research indicates that approximately 90% of healthcare facilities have adopted designated sharps containers, reflecting a commitment to safety and compliance with regulations. Furthermore, these containers are equipped with locking mechanisms that secure their contents once full, enhancing safety during disposal.
Health professionals emphasize that using these specially designed containers for sharps not only protects staff and patients but also aligns with best practices. This approach provides for the secure handling of needle waste, highlighting the importance of maintaining a safe medical environment.
To further ensure safety, medical facility managers should regularly assess the placement and accessibility of waste receptacles and ensure that staff are trained in appropriate disposal techniques.

Follow Local Disposal Regulations
Understanding the local regulations for sharps disposal in Las Vegas is essential for safe practices. It is important to follow [[guidelines established by local health departments](https://www.superiorwastedisposal.com/10-essential-medical-waste-examples-for-healthcare-facilities/)](https://www.superiorwastedisposal.com/10-essential-medical-waste-examples-for-healthcare-facilities/), which detail the [[proper disposal methods](https://www.superiorwastedisposal.com/10-essential-strategies-for-effective-biomedical-disposal-in-healthcare/)](https://www.superiorwastedisposal.com/10-essential-strategies-for-effective-biomedical-disposal-in-healthcare/). Compliance with these regulations is vital for preventing [[health risks that can arise](https://www.superiorwastedisposal.com/10-essential-biowaste-management-strategies-for-healthcare-facilities/)](https://www.superiorwastedisposal.com/10-essential-biowaste-management-strategies-for-healthcare-facilities/) from non-compliance. By following these guidelines, healthcare facilities can effectively ensure safety for both staff and patients.

Engage Superior Medical Waste Disposal for Professional Services
Collaborating with a professional service for your waste disposal is a prudent choice. Their expertise in medical waste management, particularly in Traverse City, ensures that your needles, pharmaceutical waste, biohazard materials, and other sharps are handled in compliance with all regulations. This significantly reduces the risk of injury and environmental contamination.
Notably, medical facilities such as Munson and Byers Heather generate hazardous waste. This service offers to meet the specific requirements of your facility, ensuring [effective and safe disposal](https://www.superiorwastedisposal.com/10-essential-tips-for-effective-biohazard-disposal-in-healthcare/).
Train Staff on Proper Disposal Techniques
Conducting routine training sessions for all personnel on proper disposal techniques is essential for ensuring safety and compliance in medical environments. Such training must emphasize the importance of using designated sharps containers in Las Vegas, recognizing when these containers are full, and understanding local disposal regulations. Recent data indicates that only about 61% of medical facilities provide adequate training on waste management practices, underscoring the need for improvement.
Key topics for these training sessions should encompass:
Effective training often includes hands-on demonstrations and interactive modules, which have been shown to enhance retention and compliance among staff. Regular refreshers are vital, as they reinforce best practices and ensure that all employees stay informed about the latest regulations and techniques.
By prioritizing staff training, healthcare institutions can significantly reduce the risks associated with sharps disposal and foster a culture of safety and accountability.

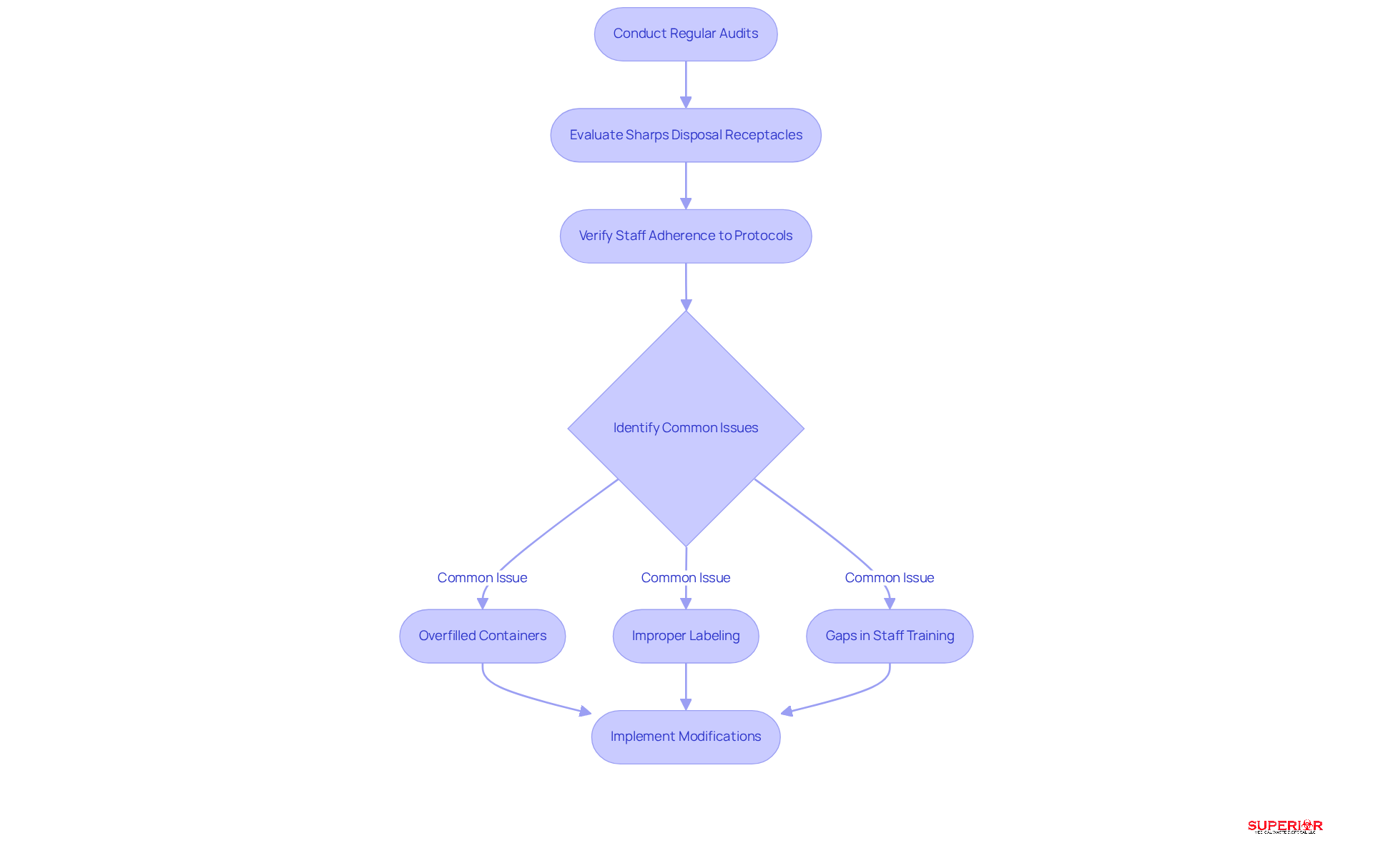
Conduct Regular Audits of Disposal Practices
Establishing a regular timetable for reviewing disposal practices is essential for ensuring safety. These audits should begin with an evaluation of [[Las Vegas sharps receptacles](https://superiorwastedisposal.com)](https://superiorwastedisposal.com), ensuring they are intact and properly labeled. It is also vital to verify that staff adhere to established disposal protocols. Common findings from these audits often highlight issues such as:
- Overfilled containers
- Improper labeling
Promptly addressing these concerns can significantly enhance safety measures. Experts emphasize that regular audits not only help identify problems but also foster a culture of compliance and accountability within medical facilities. By utilizing audit results to implement necessary modifications, organizations can improve their disposal practices, including in Las Vegas, ultimately protecting medical personnel, patients, and the environment from the hazards associated with improper waste management.

Label Sharps Containers Clearly
All disposal units must be clearly marked with a label and relevant information about their contents. This labeling should be easily visible and legible to effectively communicate potential hazards to both staff and visitors. Statistics indicate that improper labeling significantly contributes to accidents, with approximately 385,000 incidents occurring each year among hospital-based medical workers in the U.S.
To mitigate these risks, effective labeling involve:
- Using bold colors and clear fonts
- Ensuring that the text is large enough to be seen from a distance
Facilities that implement standardized labels with clear instructions on disposal not only enhance safety but also promote compliance with regulations. By prioritizing clear and informative labels, healthcare facilities can substantially reduce risks and improve overall workplace safety.
For assistance, including needle handling, contact [[[Superior Medical Waste Management](https://superiorwastedisposal.com)](https://superiorwastedisposal.com)](https://superiorwastedisposal.com) today.

Use Puncture-Resistant Containers
Always use puncture-resistant containers for the disposal of hazardous items. These containers must be made from materials capable of withstanding the sharp edges of needles and other instruments. It’s essential to ensure that they are properly sealed and disposed of in accordance with local regulations, such as those established by the Ohio EPA. In Ohio, all medical waste, including sharps, should be sent to a licensed facility. This facility partners with a commercial autoclaving facility to ensure the safe and compliant management of medical waste.
Additionally, maintain a monthly log detailing the amount of waste generated. Ensure that storage areas are clearly marked with a sign stating ‘Warning: Biohazard‘ or display the international biohazard symbol. Following these guidelines not only protects healthcare workers but also ensures compliance with state regulations. For optimal practices, regularly review your waste management plan and provide training for staff on proper disposal methods.

Dispose of Sharps Immediately After Use
Motivating personnel to discard needles immediately after use is crucial for reducing injuries and ensuring secure containment. Research shows that approximately 385,000 needlestick injuries occur annually, underscoring the significance of this practice. To facilitate prompt disposal, it is essential to provide easily accessible waste units in all areas where needles are utilized, such as examination rooms and nursing stations. When containers are readily available, the likelihood of proper disposal increases, significantly lowering the risk of injuries.
Furthermore, educational programs, including training sessions on the importance of safe disposal, can reinforce this practice and help cultivate a culture of safety within medical environments. [[Superior Medical Waste Disposal](https://superiorwastedisposal.com)](https://superiorwastedisposal.com) offers comprehensive training programs, featuring courses on HIPAA, BBP, and RMW, which equip your staff with vital knowledge about safety protocols and regulations, ensuring they remain prepared and compliant.
According to MYCO Medical, “Improper handling can lead to needlestick injuries (NSI), which carry the risk of transmitting serious infections like HIV, hepatitis B (HBV), and hepatitis C (HCV).” By prioritizing prompt disposal and ensuring that containers are puncture-resistant, healthcare facilities can protect their staff and patients from the dangers associated with improper disposal.

Promote Community Awareness on Sharps Disposal
Engaging in community outreach initiatives is essential for informing the public about sharps disposal in Las Vegas. This can include:
- Distributing informational materials
- Hosting workshops
- Collaborating with local health organizations to raise awareness about the importance of safe disposal
At our organization, we prioritize the safe collection and management of sharps, strictly adhering to all state and federal regulations. Our specialized needle collection and removal service ensures compliance. Additionally, our service equips your staff with vital knowledge regarding the latest safety protocols.
By partnering with us, you can enhance your community engagement and ensure that the public is well-informed about sharps disposal in Las Vegas.

Report Disposal Incidents Promptly
Establishing a clear procedure for reporting incidents related to sharps disposal is essential for ensuring safety and compliance in healthcare settings. This protocol should include documentation of the incident, detailing the time, location, and nature of the issue, along with timely notification of the appropriate personnel. Swift reporting not only aids in the quick resolution of issues but also ensures compliance with regulations, which is vital for preventing future incidents.
Moreover, all employees who handle sharps must receive training on proper disposal techniques, with this training documented in accordance with your facility’s policies. This documentation should be accessible for inspection for at least three years, underscoring your commitment to safety and compliance.
Additionally, it is crucial to consult local authorities for guidance on regulations and handling procedures specific to your state. This ensures that your practices are in alignment with legal requirements.

Conclusion
Implementing safe sharps disposal practices in Las Vegas is essential for safeguarding healthcare workers, patients, and the environment. By using designated sharps containers, following local disposal regulations, and engaging professional services, medical facilities can significantly reduce the risks associated with improper waste management. Additionally, training staff on proper disposal techniques and conducting regular audits are crucial steps in cultivating a culture of safety and compliance.
Key insights from the article underscore the importance of:
- Clear labeling on sharps containers
- The necessity of using puncture-resistant receptacles
- The urgency of immediate disposal after use
Community awareness initiatives also play a vital role in educating the public about safe disposal practices, further enhancing overall safety in the region.
Ultimately, prioritizing safe sharps disposal not only ensures regulatory compliance but also demonstrates a commitment to public health and safety. Collaborating with professional waste disposal services and promoting educational programs can empower healthcare facilities and communities to adopt best practices, ensuring that Las Vegas remains a safe environment for all.
Frequently Asked Questions
Why is it important to use designated sharps containers for disposal?
Designated sharps containers are essential for the safe disposal of needles and other sharp items. They are puncture-resistant, leak-proof, and clearly labeled with a biohazard symbol, which helps in proper identification and reduces the risk of injury.
What features should designated sharps containers have?
Designated sharps containers should be puncture-resistant, leak-proof, and clearly labeled with a biohazard symbol. They should also have locking mechanisms to secure their contents once full.
How prevalent is the use of designated disposal units in healthcare facilities?
Research indicates that approximately 90% of healthcare facilities have adopted designated disposal units, demonstrating a commitment to safety and compliance with regulations.
What role does accessibility play in sharps disposal?
Accessibility is crucial; positioning sharps containers in areas where needles are frequently used encourages prompt disposal, significantly reducing the risk of injury.
How can medical facility managers enhance safety in sharps disposal?
Medical facility managers should regularly assess the placement and accessibility of waste receptacles and ensure that staff are trained in appropriate waste management practices.
What are the local regulations for sharps disposal in Las Vegas?
Local regulations for sharps disposal in Las Vegas include specific guidelines established by local health departments detailing the proper methods and locations for disposing of containerized medical waste. Compliance with these regulations is vital for safety and to avoid penalties.
Why should medical facilities engage Superior Medical Waste Disposal?
Collaborating with Superior Medical Waste Disposal ensures that needles, pharmaceutical waste, biohazard materials, and other regulated waste are handled in compliance with all regulations, significantly reducing the risk of injury and environmental contamination.
What kind of services does Superior Medical Waste Disposal offer?
Superior Medical Waste Disposal offers tailored solutions for medical waste management, including handling needles and other regulated waste, to meet the specific requirements of healthcare facilities.
List of Sources
- Utilize Designated Sharps Containers
- Simple Steps to Sharps Safety | BWS (https://bwaste.com/resources/the-knowledge-center/articles-insights-and-updates/simple-steps-sharps-safety)
- Don’t Throw Loose Needles In The Medical Waste Box (https://securewaste.net/dont-throw-loose-needles-in-the-medical-waste-box)
- Can I Put My Sharps Container In The Biohazard Box? Yes! (https://securewaste.net/can-i-put-my-sharps-container-in-the-biohazard-waste-box)
- Follow Local Disposal Regulations
- Read (https://nationalacademies.org/read/11728/chapter/3)
- Engage Superior Medical Waste Disposal for Professional Services
- Medical Waste Disposal Services in the US Industry Analysis, 2025 (https://ibisworld.com/united-states/industry/medical-waste-disposal-services/4182)
- hsa.ie (https://hsa.ie/eng/your_industry/health_and_social_care_sector/healthcare_case_studies)
- Case Studies (https://hsa.ie/eng/topics/human_factors/case_studies)
- Checking your browser – reCAPTCHA (https://pmc.ncbi.nlm.nih.gov/articles/PMC9858835)
- Plastics in the health sector | Health Care Without Harm – Global (https://global.noharm.org/focus/plastics/case_studies)
- Train Staff on Proper Disposal Techniques
- WHO is transforming medical waste management in Sudan with EU support (https://emro.who.int/sdn/sudan-news/who-is-transforming-medical-waste-management-in-sudan-with-eu-support.html)
- How Curtis Bay helps customers meet their medical waste disposal needs (https://wastetodaymagazine.com/news/curtis-bay-medical-waste-disposal)
- Standard Precautions (https://cdc.gov/dental-infection-control/hcp/summary/standard-precautions.html)
- Health-care waste (https://who.int/news-room/fact-sheets/detail/health-care-waste)
- The Importance of Training in Proper Medical Waste Disposal (https://stericycle.ca/en-ca/resource-centre/blog/comprehensive-medical-waste-disposal-training-a-path-to-safer-healthcare-environments)
- Conduct Regular Audits of Disposal Practices
- As hospital systems begin to grapple with medical waste, environmentalists call for tighter regulations (https://northcarolinahealthnews.org/2023/10/27/as-hospital-systems-begin-to-grapple-with-medical-waste-environmentalists-call-for-tighter-regulations)
- clinicallab.com (https://clinicallab.com/a-lab-s-guide-to-safe-and-compliant-medical-waste-disposal-28314)
- Medical Waste Management: A Brief Guide | SafetyCulture (https://safetyculture.com/topics/waste-management-system/medical-waste-management)
- How to Lower Your Medical Waste Disposal Costs (https://clymenvironmental.com/medical-waste-disposal-lowering-costs-safely)
- How ‘One Penn Medicine’ makes care better | Penn Medicine (https://pennmedicine.org/news/how-one-penn-medicine-makes-care-better)
- Label Sharps Containers Clearly
- Best Practices for Environmental Infection Prevention and Control (https://cdc.gov/dental-infection-control/hcp/dental-ipc-faqs/cleaning-disinfecting-environmental-surface.html)
- How to Dispose of Sharps Containers: A Step-by-Step Guide (https://danielshealth.com/knowledge-center/how-dispose-sharps-containers-step-step-guide)
- Sharps Disposal Containers (https://fda.gov/medical-devices/safely-using-sharps-needles-and-syringes-home-work-and-travel/sharps-disposal-containers)
- Bloodborne Infectious Disease Risk Factors (https://cdc.gov/niosh/healthcare/risk-factors/bloodborne-infectious-diseases.html)
- Dispose of Sharps Immediately After Use
- The Vital Role of Sharps Containers in Public Health (https://mycomedical.com/post/the-vital-role-of-sharps-containers-in-public-health)
- Sharps Disposal Best Practices: Reducing Needle-Stick Injuries in Healthcare Settings (https://medprodisposal.com/sharps-disposal-practices-reduce-needle-stick-injuries)
- How to Properly Dispose of Needles to Prevent Needlestick Injuries (https://cleanwastesystems.com/blog/how-to-properly-dispose-of-needles)
- Report Disposal Incidents Promptly
- Sharps Containers – MHA | Michigan Health & Hospital Association (https://mha.org/newsroom/tag/sharps-containers)
- Top 100 Inspirational Workplace Safety Quotes (https://damotech.com/blog/inspirational-quotes-warehouse-safety)
- 40+ Inspiring Safety Quotes for Work to Strengthen Your Safety Culture and Motivate Your Team (https://flowdit.com/workplace-safety-quotes)
- New sharps and splash reporting procedure starts Jan. 10 (https://pennstatehealthnews.org/topics/new-sharps-and-splash-reporting-procedure-starts-jan-10)
- Top 20 Safety Quotes To Improve Your Safety Culture (https://blog.safetyculture.com/industry-trends/top-20-safety-quotes-improve-safety-culture)