Introduction
In the healthcare sector, where the stakes are high and risks are ever-present, managing safety data sheets (SDS) is a critical aspect of compliance and safety protocols. These documents provide essential information about hazardous materials and serve as a vital resource for medical facilities aiming to meet regulatory standards while protecting their staff and patients.
With the evolving landscape of regulations and the increasing complexity of hazardous materials, healthcare organizations must ensure they are fully compliant and effectively utilizing these crucial resources. By exploring the key elements of safety data sheets, organizations can enhance their safety practices and adhere to regulatory requirements in healthcare environments.
Superior Medical Waste Disposal: Comprehensive Safety Data Sheet Management for Healthcare Compliance
prioritizes the management of medical waste as a fundamental aspect of its operations. By ensuring that all safety data sheets are accompanied by current information that include relevant details, the company aids medical facilities in navigating the complex regulatory landscape, including the requirements set forth by the Ohio EPA for hazardous materials. This involves maintaining a comprehensive and easily accessible library of safety data sheets, which empowers staff to engage in safe handling and disposal practices.
The company’s operations integrate safety data sheet management, which not only enhances compliance but also highlights its commitment to environmental sustainability and adherence to regulations. As the Safety Data Sheet management market is projected to grow at a CAGR of approximately 11.5% from 2025 to 2033, the proactive strategy adopted by the company positions it as a leader in ensuring compliance and safety in waste management.

Chemical Identification: Key Information in Safety Data Sheets for Hazardous Materials
Safety Data Sheets include essential information in the chemical identification section, which covers the substance name, synonyms, and manufacturer details. Safety Data Sheets include vital information for healthcare professionals to accurately identify the substances they manage and understand the associated risks. Precise substance identification ensures that employees include the correct information and aids in compliance with OSHA‘s Hazard Communication Standard.
For example, when a facility introduces a new disinfectant, the SDS must clearly identify the product. This clarity is crucial for ensuring that safety protocols are followed, thereby protecting workers and the environment.

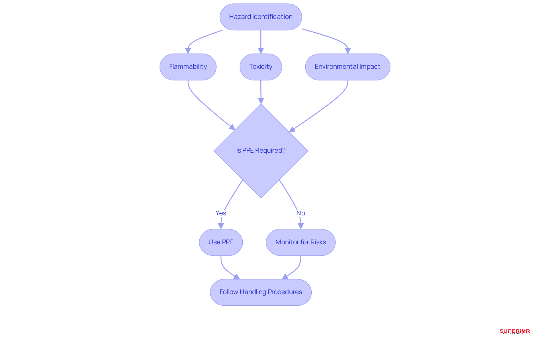
Hazard Identification: Understanding Risks in Safety Data Sheets
include a section that is essential for outlining the potential health and physical risks associated with substances used in healthcare. This section includes classifications such as flammability, toxicity, and environmental impact, which are vital for implementing effective safety measures. For example, if an SDS indicates that a chemical is corrosive, it requires the use of personal protective equipment (PPE) and adherence to specific handling procedures to reduce the risk of injuries. This proactive approach to safety not only protects employees but also ensures compliance with regulations.
The updated standard, finalized in May 2024, mandates that employers provide information on these hazards, highlighting the importance of awareness in preventing workplace incidents. Recent data emphasizes the urgency of this issue, with the AFL-CIO reporting that workplace hazards result in approximately 140,000 worker fatalities each year, including 5,283 from traumatic injuries in 2023 alone. By prioritizing safety protocols, medical centers can significantly enhance their compliance efforts and protect their workforce.
To further improve safety, medical administrators should regularly review and update their procedures, ensuring that safety data sheets include the latest hazard information and that all staff are trained accordingly.

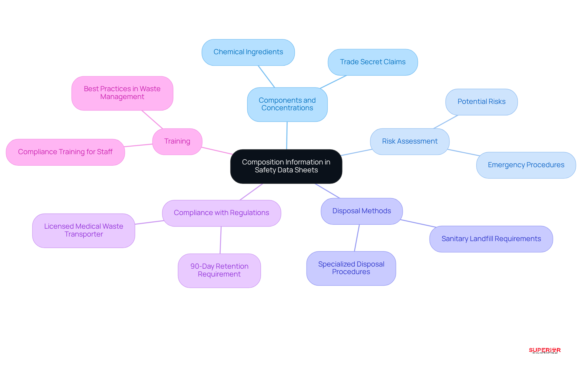
Composition Information: Essential Details in Safety Data Sheets for Safe Disposal
Safety data sheets include a composition section that is crucial for medical facilities, detailing all components in a substance along with their concentrations. Information associated with each component is vital for determining safe handling procedures. For instance, chemicals that contain hazardous materials require specialized disposal procedures to comply with environmental regulations. By understanding the composition of materials, healthcare workers can make informed decisions that enhance safety and ensure adherence to regulatory standards.
Compliance with local regulations regarding medical waste disposal is essential for healthcare establishments. This includes the requirement to retain biohazards for no longer than 90 days before removal by a licensed medical waste transporter. Superior Medical Waste Disposal guarantees that waste is treated properly, which reduces waste volume by 70% prior to disposal in a sanitary landfill. Additionally, guidance on pharmaceutical waste handling is critical to uphold legal standards and promote safe practices. For best practices in waste management, refer to the user manual provided by your local environmental authority.

First-Aid Measures: Critical Response Information in Safety Data Sheets
Safety data sheets include a crucial section on first-aid measures. It offers detailed instructions tailored to various exposure routes, such as inhalation, skin contact, and ingestion. For healthcare providers, having this information readily available is vital for ensuring swift and effective responses. For example, in cases of exposure to a hazardous substance, the SDS typically recommends immediate flushing of the affected area with large amounts of water and seeking medical attention. This proactive approach not only reduces the severity of injuries but also enhances overall safety.
Recent updates to safety protocols highlight the necessity of regular training and drills to familiarize staff with these procedures, ensuring they can act quickly in emergencies. Data shows that workplace chemical exposure continues to be a leading cause of occupational injuries, with costs surpassing $58 billion in direct expenses in 2023 alone. This emphasizes the importance of adhering to safety regulations, as noncompliance can lead to severe penalties and reputational harm. Emergency response professionals advocate for a culture of preparedness, noting that well-informed personnel can significantly mitigate the risks associated with hazardous materials. By integrating these protocols into daily operations, medical institutions can improve safety and compliance with regulations. Furthermore, the recent IATA 67th Edition Addendum, effective December 1, 2025, provides updated guidelines that healthcare facilities should consider in their compliance efforts.

Firefighting Measures: Emergency Protocols in Safety Data Sheets
include a document that provides essential guidance on involving fire safety measures. include recommended extinguishing agents, specific dangers associated with the substance when ignited, and any special instructions for firefighters.
For healthcare facilities, comprehending these measures is vital for safeguarding both staff and patients during fire emergencies. For instance, if a substance is flammable, the SDS may recommend using foam or dry powder extinguishers, while advising against water, which could exacerbate the fire.
This information is crucial for formulating [emergency response plans](https://usfa.fema.gov/statistics/reports/where-fires-occur/snapshot-medical-facility.html), ensuring that personnel are prepared to act decisively and safely in the event of a fire.

Handling and Storage Guidelines: Safety Protocols in Safety Data Sheets
include a section on handling and storage guidelines, which is crucial for the safe use and storage of hazardous substances. This section outlines specific requirements, including specific temperature requirements, potential incompatibilities with other substances, and necessary precautions to minimize exposure. For healthcare facilities, strict adherence to these guidelines is vital for preventing accidents and ensuring safety. For example, if an SDS specifies that a substance must be stored in a cool, ventilated area away from incompatible materials, following these instructions can significantly reduce the risk of reactions and accidents.
Key practices in medical environments include:
- Maintaining a comprehensive inventory of hazardous materials
- Ensuring all containers are clearly labeled
- Regularly training staff on proper handling techniques
Facilities that have implemented robust SDS management systems have reported improved safety outcomes, demonstrating the effectiveness of these protocols.
Recent updates to safety regulations emphasize the importance of proper storage. The OSHA Hazard Communication Standard mandates that all hazardous materials be properly labeled. Current data indicates that compliance with safety protocols in medical environments is crucial, as improper management can lead to serious incidents. By fostering a culture of safety and ensuring that all staff are informed about SDS protocols, medical institutions can enhance their operational safety and protect both workers and patients.

Exposure Controls and Personal Protection: Safety Measures in Safety Data Sheets
[Safety Data Sheets](https://facilities.cuimc.columbia.edu/news/importance-safety-data-sheets) include an essential section on exposure controls to outline measures for minimizing exposure to hazardous substances. They include [recommended personal protective equipment](https://www.superiorwastedisposal.com/10-reasons-healthcare-facilities-need-a-confidential-paper-shredder/), such as:
- Gloves
- Goggles
- Respirators
alongside engineering controls like:
- Fume hoods
- Ventilation systems
For healthcare professionals, comprehending these requirements is vital for safeguarding staff against potential health risks. For example, if an SDS indicates that a substance acts as a respiratory irritant, it may advise the use of a respirator and adequate ventilation to ensure a safe working environment.

Stability and Reactivity: Risk Assessment in Safety Data Sheets
include a section that is crucial for understanding a substance’s stability under different conditions and its potential for reactivity. This section outlines specific conditions to avoid, such as heat or moisture, and addresses the risk of chemical reactions.
For storage, include vital information that is essential for ensuring safety. For example, if an SDS indicates that a substance is unstable at elevated temperatures, it is imperative for facilities to store it in a cool environment to prevent accidents. This proactive approach not only safeguards personnel but also prevents incidents that could compromise safety.

Regulatory Information: Compliance Essentials in Safety Data Sheets
include a section that is crucial for medical establishments, as it outlines the specific regulations pertinent to the substance, including safety and environmental regulations. This information is essential for compliance and mitigating potential legal risks. For example, if an SDS indicates that a substance is regulated by the EPCRA, medical facilities must recognize these reporting responsibilities to ensure compliance. Understanding the regulations allows medical organizations to effectively manage their chemical inventory, safeguarding the well-being of both staff and patients.
Recent regulations, effective July 19, 2024, aim to enhance the quality of information that safety data sheets include, further bolstering compliance efforts. Additionally, awareness of regulatory requirements among healthcare workers is vital; studies reveal that many employees are not familiar with these regulations, highlighting the necessity for comprehensive training and accessible SDS documentation. Compliance officers stress that staying informed about regulatory details is not merely a legal obligation but a fundamental aspect of ensuring safety and operational integrity.

Conclusion
The significance of safety data sheets (SDS) in healthcare compliance is paramount. These documents are vital for the safe and effective management of hazardous materials, ensuring that healthcare facilities meet regulatory standards while safeguarding both staff and patients. By incorporating comprehensive SDS management into their operations, organizations can adeptly navigate the complexities of healthcare compliance and bolster their safety protocols.
Key elements of safety data sheets include:
- Chemical identification
- Hazard identification
- Composition information
- First-aid measures
- Firefighting protocols
- Handling and storage guidelines
- Exposure controls
- Stability and reactivity information
- Regulatory compliance
Each section is crucial in promoting safe practices and mitigating risks associated with hazardous substances in medical environments. Understanding and implementing these components not only fulfills legal obligations but also cultivates a culture of safety and preparedness.
Reflecting on the importance of safety data sheets reveals that proactive management and regular training are essential for healthcare facilities. By prioritizing SDS compliance and ensuring that staff are well-informed, organizations can significantly lower the risk of accidents and enhance overall workplace safety. As healthcare regulations continue to evolve, adopting best practices in safety data sheet management will be critical for protecting the well-being of all individuals within medical settings.
Frequently Asked Questions
What is the main focus of Superior Medical Waste Disposal regarding safety data sheets?
Superior Medical Waste Disposal prioritizes the management of safety data sheets as a key aspect of its compliance strategy, ensuring that all hazardous materials are accompanied by current safety data sheets that aid medical facilities in meeting regulatory requirements.
How does Superior Medical Waste Disposal assist medical facilities with compliance?
The company maintains a comprehensive and easily accessible library of safety data sheets, which empowers staff to engage in safe handling and disposal practices, thereby helping facilities navigate the complex regulatory landscape, including Ohio EPA requirements.
What is the significance of safety data sheets in healthcare organizations?
Safety data sheets provide essential information for accurately identifying substances, understanding associated risks, and ensuring compliance with OSHA’s Hazard Communication Standard, which is crucial for safe handling and disposal.
What information is included in the substance identification section of safety data sheets?
The substance identification section includes the substance name, synonyms, and manufacturer details, which are vital for healthcare organizations to manage substances effectively.
What is the purpose of the hazard identification section in safety data sheets?
The hazard identification section outlines the potential health and physical risks associated with substances, including classifications such as flammability, toxicity, and environmental impact, which are essential for implementing effective safety protocols.
What recent regulatory update affects hazard communication in the workplace?
The updated Hazard Communication Standard, finalized in May 2024, mandates that employers provide comprehensive training on hazards outlined in safety data sheets, emphasizing the importance of awareness in preventing workplace incidents.
Why is hazard identification important for medical centers?
Prioritizing hazard identification enhances safety protocols, protects employees, and ensures compliance with regulatory standards, thereby reducing the risk of workplace incidents and injuries.
What actions should medical administrators take regarding safety data sheets?
Medical administrators should regularly review and update their procedures to ensure that safety data sheets include the latest hazard information and that all staff are trained accordingly.
List of Sources
- Superior Medical Waste Disposal: Comprehensive Safety Data Sheet Management for Healthcare Compliance
- OSHA Final Rule to Revise Chemical Labelling and Safety Data Sheets (https://environmentalsafetyupdate.com/2024/06/osha-final-rule-to-revise-chemical-labelling-and-safety-data-sheets)
- Safety Data Sheet (SDS) Management Market Size, Growth, Share, & Forecast Report – 2033 (https://datahorizzonresearch.com/safety-data-sheet-sds-management-market-49487)
- The Importance Of Safety Data Sheets-(SDS) Compliance Now! (https://securewaste.net/safety-data-sheets-osha-compliance-in-healthcare)
- News | TotalSDS® (https://totalsds.com/category/news)
- Chemical Identification: Key Information in Safety Data Sheets for Hazardous Materials
- EPA Finalizes Health and Safety Data Reporting Rule for 16 Chemicals Being Considered for Risk Evaluation under TSCA | US EPA (https://epa.gov/chemicals-under-tsca/epa-finalizes-health-and-safety-data-reporting-rule-16-chemicals-being)
- Inaccurate hazard warnings on many Safety Data Sheets put workers at risk, advocacy group says (https://safetyandhealthmagazine.com/articles/23396-inaccurate-hazard-warnings-on-many-safety-data-sheets-put-workers-at-risk-advocacy-group-says)
- New Analysis Finds 30% of Chemical Safety Data Sheets Tested Include Inaccurate Hazard Warnings, Put Workers at Risk (https://globenewswire.com/news-release/2022/12/15/2574468/0/en/New-Analysis-Finds-30-of-Chemical-Safety-Data-Sheets-Tested-Include-Inaccurate-Hazard-Warnings-Put-Workers-at-Risk.html)
- Chemical Hazards and Toxic Substances – Overview | Occupational Safety and Health Administration (https://osha.gov/chemical-hazards)
- Hazard Identification: Understanding Risks in Safety Data Sheets
- Commonly Used Statistics | Occupational Safety and Health Administration (https://osha.gov/data/commonstats)
- aflcio.org (https://aflcio.org/reports/dotj-2025)
- OSHA Issues Final Rule to Update Hazard Communication Standard (https://compliancy-group.com/hazard-communication-standard-update)
- First HazCom compliance date just around the corner (https://jjkeller.com/news/article/First-HazCom-compliance-date-just-around-the-corner_id-f5b9e642-387f-4b35-9c08-2ccd1c6bb7d6?srsltid=AfmBOordqDV8Y6yGI2chtvp3NIgrCBfYtf4wzvmxuf4orwJuQkITf7qB)
- Exposure to Harmful Substances or Environments – Injury Facts (https://injuryfacts.nsc.org/work/safety-topics/exposure-to-harmful-substances-or-environments)
- Composition Information: Essential Details in Safety Data Sheets for Safe Disposal
- Safety Data Sheets – Environmental Health and Safety (https://umaryland.edu/ehs/research-safety/chemical-safety/safety-data-sheets)
- medprodisposal.com (https://medprodisposal.com/managing-5-9-million-tons-annually-for-a-sustainable-future-the-growing-challenge-of-medical-waste-disposal)
- EPA Proposes Modifications to PFAS Reporting Rule (https://klgates.com/EPA-Proposes-Modifications-to-PFAS-Reporting-Rule-12-2-2025)
- EPA proposes exemptions for ‘forever chemical’ reporting requirements (https://thehill.com/policy/energy-environment/5599330-epa-pfas-forever-chemicals)
- Hazardous Waste Statistics to Know in 2026 | HWH Environmental (https://hwhenvironmental.com/facts-and-statistics-about-waste)
- First-Aid Measures: Critical Response Information in Safety Data Sheets
- The Role of Safety Data Sheets in Compliance Readiness (https://evotix.com/resources/blog/the-role-of-safety-data-sheets-in-compliance-readiness)
- The Crucial Role of Safety Data Sheets in the Workplace | ICC (https://thecompliancecenter.com/the-crucial-role-of-safety-data-sheets-in-the-workplace)
- The Importance of Safety Data Sheets (https://facilities.cuimc.columbia.edu/news/importance-safety-data-sheets)
- Chemical Safety at the Workplace: Understanding Hazards and Prevention (https://safetpros.com/chemical-safety-at-the-workplace)
- First Aid Procedures for Chemical Hazards | NIOSH | CDC (https://cdc.gov/niosh/npg/firstaid.html)
- Firefighting Measures: Emergency Protocols in Safety Data Sheets
- Data snapshot: Medical Facility Fires (https://usfa.fema.gov/statistics/reports/where-fires-occur/snapshot-medical-facility.html)
- cdc.gov (https://cdc.gov/mmwr/preview/mmwrhtml/ss6402a3.htm)
- Alerts were sent hours after fire started in Port of LA; official calls timing ‘unacceptable’ (https://abc7.com/post/alerts-were-sent-hours-fire-started-port-la-county-supervisor-calls-timing-unacceptable/18215344)
- osha.gov (https://osha.gov/laws-regs/regulations/standardnumber/1910/1910.1200AppD)
- Incident Reports (https://joiff.com/news)
- Handling and Storage Guidelines: Safety Protocols in Safety Data Sheets
- The Importance of Safety Data Sheets (https://facilities.cuimc.columbia.edu/news/importance-safety-data-sheets)
- Navigating the OSHA Hazard Communication Standard in LTC Communities (https://ahcancal.org/News-and-Communications/Blog/Pages/Navigating-the-OSHA-Hazard-Communication-Standard-in-LTC-Communities.aspx)
- osha.gov (https://osha.gov/news/newsreleases/national/05202024)
- Top Five Industries Resulting in Injuries from Acute Chemical Incidents – Hazardous Substance Emergency Events Surveillance, Nine States, 1999-2008 (https://cdc.gov/mmwr/preview/mmwrhtml/ss6402a7.htm)
- Chemical safety (https://who.int/europe/news-room/fact-sheets/item/chemical–safety)
- Exposure Controls and Personal Protection: Safety Measures in Safety Data Sheets
- The Importance of Safety Data Sheets (https://facilities.cuimc.columbia.edu/news/importance-safety-data-sheets)
- Paring PPE to just N95s in pandemic kept hospital staff safe, slashed waste and costs, study finds (https://cidrap.umn.edu/covid-19/paring-ppe-just-n95s-pandemic-kept-hospital-staff-safe-slashed-waste-and-costs-study-finds)
- Department of Health updates COVID PPE recommendations (https://wsha.org/weekly-newsletter/weekly-report-fri-june-20-2025-thu-june-26-2025/department-of-health-updates-covid-ppe-recommendations)
- CDC updates PPE guidance for healthcare workers (https://auntminnie.com/clinical-news/ct/article/15625626/cdc-updates-ppe-guidance-for-healthcare-workers)
- COVID-19 – Control and Prevention – Healthcare Workers and Employers | Occupational Safety and Health Administration (https://osha.gov/coronavirus/control-prevention/healthcare-workers)
- Stability and Reactivity: Risk Assessment in Safety Data Sheets
- osha.gov (https://osha.gov/news/newsreleases/national/05202024)
- U.S. Chemical Safety Board Issues Final Report on Toxic Hydrogen Fluoride Incidents – General News – News | CSB (https://csb.gov/us-chemical-safety-board-issues-final-report-on-toxic-hydrogen-fluoride-incidents)
- Safety Data Sheets Stats & Facts (https://bhhcsafetycenter.com/safety-data-sheets-stats-facts?print=pdf)
- WHMIS – Safety Data Sheet (SDS) (https://ccohs.ca/oshanswers/chemicals/whmis_ghs/sds.html)
- Regulatory Information: Compliance Essentials in Safety Data Sheets
- Act now – Update SDS to maintain US compliance (https://ricardo.com/en/news-and-insights/industry-insights/act-now-update-sds-to-maintain-us-compliance)
- osha.gov (https://osha.gov/news/newsreleases/national/05202024)
- Regulations for Safety Data Sheets | EcoOnline (https://ecoonline.com/en-us/blog/regulations)
- Navigating regulatory challenges in hospital revenue cycle: the impact on RCM teams and the path forward (https://hfma.org/revenue-cycle/navigating-regulatory-challenges-in-hospital-revenue-cycle-the-impact-on-rcm-teams-and-the-path-forward)