Introduction
The management of medical waste is a critical concern for healthcare facilities. Improper disposal can lead to severe health risks and environmental consequences. Various types of medical refuse – including sharps, biohazardous materials, and pharmaceuticals – each present unique challenges that require diligent oversight and compliance with stringent regulations. As the landscape of healthcare evolves, facilities must ensure they effectively manage these risks while adhering to best practices. This article explores ten key examples of medical waste that every healthcare provider must address, emphasizing the importance of proper disposal methods and innovative solutions for a safer, more sustainable future.
Superior Medical Waste Disposal: Comprehensive Medical Waste Management Services
Superior Medical Disposal is a prominent provider of medical refuse management services across Michigan, Ohio, and Indiana. The company specializes in the safe and compliant disposal of various types of medical refuse, including examples of medical waste such as:
- Sharps
- [Biohazardous materials](https://www.superiorwastedisposal.com/10-ways-controlled-substances-should-be-wasted-safely/)
- Pharmaceuticals
- Hazardous materials
With nearly 15 years of experience, Superior tailors its services to meet the specific needs of medical facilities, ensuring adherence to OSHA and HIPAA regulations.
As we look ahead to 2026, the landscape of medical refuse handling is evolving, with a growing emphasis on sustainability and compliance. Superior Medical Waste Disposal not only offers secure document destruction but also provides online OSHA training, underscoring its commitment to safety, environmental stewardship, and sustainable practices. By developing customized refuse handling strategies, the company effectively aids medical organizations in mitigating risks associated with improper refuse management, thereby enhancing operational efficiency and compliance.
In light of increasing regulatory scrutiny, the percentage of facilities compliant with OSHA regulations for medical refuse disposal remains a crucial metric. Superior’s comprehensive approach positions it as a dependable partner in navigating these challenges, enabling clients to focus on delivering quality care while maintaining high standards of refuse management.

Sharps Waste: Critical Management for Healthcare Facilities
Sharps waste, which encompasses used needles, syringes, and other sharp instruments, poses significant risks of injury and infection. Effective oversight requires the use of FDA-approved, puncture-resistant containers specifically designed for safe disposal. Healthcare facilities must prioritize comprehensive training programs for staff on safe handling and waste management practices to reduce the risk of needlestick injuries.
Superior Medical Waste Disposal provides expert OSHA compliance training services, ensuring that your staff is well-informed about the latest safety protocols and regulatory updates. Additionally, our pharmaceutical refuse handling services complement our sharps management, offering a holistic approach to medical waste disposal. Regular collection and disposal by licensed medical refuse disposal services are essential to minimize hazards and ensure compliance with both state and federal regulations.
Ongoing education and targeted training refreshers are vital for fostering a culture of safety within the organization. Statistics reveal that the overall number of sharps injuries in Massachusetts has remained steady, ranging from 2,500 to 3,000 injuries per year from 2002 to 2020, underscoring the persistent risks associated with improper sharps management. Moreover, non-compliance with OSHA standards can lead to fines of $15,625 per violation, highlighting the financial implications of inadequate training and compliance.

Biohazardous Materials: Safe Disposal Practices for Healthcare Providers
Biohazardous materials encompass any refuse that may harbor infectious agents, such as blood-soaked items, cultures, and pathological substances. Proper handling of these materials is essential to prevent exposure and contamination. They should be placed in clearly labeled, leak-proof biohazard bags or containers. Healthcare providers must adopt stringent protocols for the segregation, storage, and disposal of biohazardous materials, in accordance with OSHA and CDC guidelines.
Regular training sessions and audits are crucial for maintaining compliance, as studies show that only a small percentage of healthcare providers consistently adhere to these guidelines. Furthermore, the treatment of biohazard materials typically involves autoclaving, a process that uses steam heat to eliminate potential biological threats. By prioritizing effective refuse handling practices, including autoclaving and proper documentation, facilities can significantly mitigate the risks associated with biohazardous materials and enhance overall safety.
To ensure best practices, it is advisable to conduct regular reviews of disposal management protocols and to ensure that all staff are trained on the latest regulations.

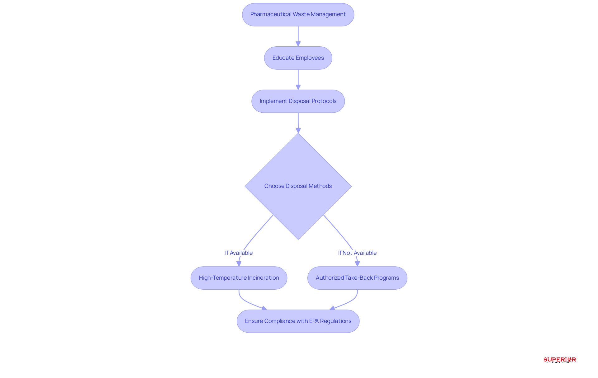
Pharmaceutical Waste: Importance of Proper Disposal in Healthcare
Pharmaceutical byproducts encompass expired, unused, or contaminated medications that necessitate careful handling to avert environmental contamination and health risks, such as drug abuse and accidental poisoning. It is imperative for healthcare facilities to implement robust protocols for managing these pharmaceutical remnants. This may involve methods like high-temperature incineration or participation in authorized take-back programs.
The improper handling of pharmaceuticals presents significant threats to aquatic ecosystems. Research indicates that common medications can adversely affect fish and other wildlife, resulting in reproductive and behavioral changes. Therefore, educating employees on appropriate disposal techniques is crucial to ensure compliance with EPA regulations and to mitigate the risks associated with pharmaceutical byproducts.
By prioritizing effective refuse handling techniques, medical facilities can protect public health and contribute to environmental sustainability.

Hazardous Waste: Managing Risks in Healthcare Environments
Hazardous materials in healthcare include a variety of substances, such as chemicals, pharmaceuticals, and potentially toxic or reactive elements. Effective management requires a systematic approach that begins with identifying these hazardous materials and separating them from regular disposal streams. This process is crucial for compliance with local, state, and federal regulations, which mandate specific handling methods for hazardous materials.
Superior Medical Disposal offers expert management and removal services for pharmaceutical refuse, ensuring that medical facilities comply with OSHA regulations. Maintaining detailed records of hazardous material management is essential for demonstrating adherence during inspections. Comprehensive training programs for staff on safe handling practices, including those available through our online OSHA training portal, are vital for minimizing risks associated with hazardous materials. These initiatives not only enhance safety but also ensure that personnel are knowledgeable about the latest regulatory requirements, thereby improving overall compliance rates in hazardous material management within the healthcare sector.
As of 2026, new regulations will be introduced that further highlight the importance of proper hazardous material management. Facilities are encouraged to stay informed about these changes to maintain compliance and protect both public health and the environment.

Environmental Impact: The Consequences of Improper Medical Waste Disposal
The improper disposal of medical materials presents significant environmental risks, particularly regarding soil and water contamination. Hazardous materials can leach into groundwater, resulting in detrimental effects on ecosystems and human health. For example, [examples of medical waste](https://www.superiorwastedisposal.com/3-best-practices-for-safe-syringe-container-management/), including pathogens and heavy metals, can severely pollute surface and groundwater, exacerbating public health issues.
In Traverse City, major medical facilities such as Munson, Byers Heather, and Thomas Judd generate thousands of pounds of medical refuse annually, underscoring the urgent need for effective disposal strategies. Additionally, the incineration of medical waste contributes to air quality degradation, releasing harmful pollutants that can adversely affect respiratory health.
To tackle these challenges, medical facilities must implement environmentally responsible waste handling practices. This includes utilizing services like those offered by Superior Medical Disposal, which focus on proper waste segregation, eco-friendly disposal techniques, and comprehensive training on bloodborne pathogens. The World Health Organization estimates that 15% of waste produced by medical activities, including examples of medical waste, is dangerous or biohazardous, highlighting the critical need for effective disposal strategies.
By prioritizing sustainable practices, healthcare facilities can significantly reduce their environmental footprint and enhance public health safety. Prompt actions should involve a thorough examination of disposal strategies and strict adherence to regulations.

Health Risks: Dangers of Neglecting Medical Waste Management
Neglecting proper medical refuse management presents significant health risks, notably the spread of infectious diseases and needle-stick injuries. Healthcare workers and patients are particularly susceptible to infections stemming from improperly disposed sharps and biohazardous materials. For example, a single improperly discarded item, like a used needle, can expose individuals to blood-borne pathogens such as HIV and hepatitis. This exposure may necessitate long-term medical monitoring and can induce psychological stress for affected staff.
Moreover, the public faces potential health risks due to environmental pollution from hazardous materials. Improper disposal can result in soil and water contamination, adversely affecting wildlife and ecosystems. To mitigate these risks, it is crucial to implement stringent disposal management protocols and provide regular training for staff. Such measures not only enhance safety but also ensure compliance with regulatory standards, ultimately safeguarding both healthcare workers and the communities they serve.

Challenges in Medical Waste Management: Reasons for Failure
Healthcare facilities encounter significant challenges in managing medical refuse, primarily due to insufficient staff training, resource limitations, and ineffective segregation practices. The diversity of refuse types and the variability of state regulations further complicate compliance efforts. For example, hospitals generate over 14,000 tons of refuse daily, averaging approximately 33.8 pounds per patient, highlighting the urgent need for effective management strategies.
Insufficient training can lead to serious compliance failures, as healthcare professionals may not be fully aware of the specific handling protocols required for different types of refuse. This knowledge gap can result in improper disposal practices, increasing the risk of environmental contamination and regulatory penalties. To address these risks, facilities should prioritize comprehensive training programs, such as those provided by Superior Medical Waste Disposal’s online OSHA training portal, which covers essential topics including:
- HIPAA
- BBP
- RMW
- The importance of using appropriate PPE
To enhance employee training effectively, regular evaluations should be conducted to assess adherence and identify areas for improvement. Additionally, creating clear and accessible policies regarding disposal is crucial. By investing in these initiatives, healthcare facilities can improve their operational efficiency, ensure compliance with regulatory standards, and ultimately safeguard public health and safety.

Innovative Solutions: The Future of Medical Waste Management
The future of medical refuse management is anchored in innovative solutions, including advanced treatment technologies, automation, and enhanced tracking systems. Emerging technologies such as plasma gasification and chemical disinfection present effective alternatives to traditional incineration methods. Furthermore, the implementation of RFID and barcode systems significantly improves tracking and compliance within healthcare facilities.
Healthcare facilities are encouraged to explore these innovations to boost efficiency and minimize environmental impact. Superior Medical Refuse Management stands at the forefront of these advancements, providing expert pharmaceutical refuse management services alongside OSHA compliance training. This ensures that medical facilities adhere to Ohio EPA regulations.
By partnering with a commercial autoclaving facility, we offer effective treatment methods for regulated medical materials, guaranteeing that all items are managed in accordance with state guidelines.

WHO Response: Global Standards for Medical Waste Management
The World Health Organization (WHO) has established comprehensive guidelines for the safe handling of medical refuse. These guidelines emphasize the critical need for proper separation, treatment, and disposal, aiming to protect public health and the environment by significantly mitigating the risks associated with medical refuse. For medical facilities, aligning waste management practices with WHO standards is vital, as it ensures compliance with international regulations and enhances safety for both staff and patients.
As medical services expand, the volume of clinical refuse generated is increasing, making adherence to these standards more crucial than ever. The WHO’s emphasis on environmentally sustainable practices further underscores the importance of integrating these guidelines into daily operations, ultimately fostering a safer and more responsible medical environment.
Superior Medical Waste Disposal provides expert services to assist healthcare facilities in effectively managing their waste. These services include:
- Pharmaceutical waste disposal
- OSHA compliance training for staff
- The safe handling of COVID-19 waste, which encompasses vaccines, testing materials, and potentially contaminated personal protective equipment (PPE)
These tailored solutions are essential in addressing the ongoing challenges posed by COVID-19, ensuring that healthcare facilities remain compliant while safeguarding public health.

Conclusion
In conclusion, the management of medical waste stands as a pivotal element of healthcare operations that demands attention. It involves various types of refuse, including sharps, biohazardous materials, pharmaceuticals, and hazardous substances, all of which necessitate careful handling to ensure safety and compliance with regulations. As the healthcare landscape continues to evolve, implementing effective waste management practices is crucial for safeguarding public health and the environment.
This article has underscored the significance of proper medical waste disposal, highlighting the risks tied to inadequate management, such as the transmission of infectious diseases and environmental contamination. Key strategies include:
- Comprehensive staff training
- Effective segregation of waste types
- Strict adherence to guidelines established by organizations like OSHA and WHO
Furthermore, innovative solutions and advanced technologies are paving the way for more sustainable and efficient waste management practices.
Healthcare facilities must prioritize robust waste management systems, not only to meet regulatory requirements but also to protect the health of their staff, patients, and the environment. By investing in effective training, utilizing reliable disposal services, and remaining informed about emerging technologies, healthcare providers can significantly reduce risks and enhance operational efficiency. Embracing these practices transcends mere regulatory compliance; it represents a moral obligation to ensure a healthier future for all.
Frequently Asked Questions
What services does Superior Medical Disposal provide?
Superior Medical Disposal offers comprehensive medical waste management services, specializing in the safe and compliant disposal of various types of medical refuse, including sharps, biohazardous materials, pharmaceuticals, and hazardous materials.
How long has Superior Medical Disposal been in operation?
Superior Medical Disposal has nearly 15 years of experience in the medical waste management industry.
What regulations does Superior Medical Disposal adhere to?
The company ensures adherence to OSHA and HIPAA regulations in its waste management practices.
What is the importance of sharps waste management in healthcare facilities?
Sharps waste, which includes used needles and syringes, poses significant risks of injury and infection. Effective management is crucial to prevent needlestick injuries and ensure safety.
How does Superior Medical Disposal support sharps waste management?
Superior Medical Disposal provides expert OSHA compliance training services for staff, ensuring they are informed about safety protocols and regulatory updates, and offers regular collection and disposal services.
What are biohazardous materials, and why is their disposal important?
Biohazardous materials include refuse that may harbor infectious agents, such as blood-soaked items and cultures. Proper disposal is essential to prevent exposure and contamination.
What protocols should healthcare providers follow for biohazardous materials disposal?
Healthcare providers should place biohazardous materials in clearly labeled, leak-proof containers and adopt stringent protocols for segregation, storage, and disposal according to OSHA and CDC guidelines.
What methods are used for treating biohazardous materials?
The treatment of biohazardous materials typically involves autoclaving, a process that uses steam heat to eliminate potential biological threats.
Why is ongoing training important for staff handling medical waste?
Ongoing education and targeted training refreshers are vital for maintaining a culture of safety and ensuring compliance with regulations, as statistics show that many healthcare providers do not consistently adhere to guidelines.
What are the financial implications of non-compliance with OSHA standards?
Non-compliance with OSHA standards can lead to fines of $15,625 per violation, highlighting the importance of adequate training and compliance in medical waste management.
List of Sources
- Superior Medical Waste Disposal: Comprehensive Medical Waste Management Services
- remedi Announces 2026 Landfill Diversion Target as Demand for Medical Waste Recycling Accelerates (https://prnewswire.com/news-releases/remedi-announces-2026-landfill-diversion-target-as-demand-for-medical-waste-recycling-accelerates-302670816.html)
- Superior Medical Waste Disposal Expands Service Area to Reach More Facilities in Michigan, Ohio, and Indiana (https://finance.yahoo.com/news/superior-medical-waste-disposal-expands-130000052.html)
- U.S. Medical Waste Management Market Size Report, 2033 (https://grandviewresearch.com/industry-analysis/us-medical-waste-management-market-report)
- Remedi announces 2026 landfill diversion target for medical waste (https://wastetodaymagazine.com/news/remedi-announces-2026-landfill-diversion-target-for-medical-waste)
- Medical Waste Management Market Report 2023-2028, By Service, Type of Waste, and Geo (https://marketsandmarkets.com/Market-Reports/medical-waste-management-market-1256.html)
- Sharps Waste: Critical Management for Healthcare Facilities
- Medical Waste Disposal Regulations (2026): A State-by-State Compliance Checklist (https://medprodisposal.com/medical-waste-disposal-regulations-2026-state-by-state-checklist)
- How to Dispose of Sharps Containers and Medical Waste in an Eco-Friendly Way (https://pureway.com/blog/how-to-dispose-of-sharps-containers-and-medical-waste-in-an-eco-friendly-way)
- Sharps Injury Prevention in Healthcare: A Commitment to Workplace Safety | Retractable Technologies (https://retractable.com/addressing-the-ongoing-challenge-of-sharps-injuries-a-commitment-to-workplace-safety)
- Biomedical Waste Solutions for 2026 | MedSharps (https://medsharps.com/biomedical-waste-solutions-for-2026)
- Biohazardous Materials: Safe Disposal Practices for Healthcare Providers
- Medical Waste recent news | Waste 360 (https://waste360.com/waste-collection-transfer/medical-waste)
- Washington Medical Waste Regulations: 2026 Compliance Guide (https://octopussaas.com/post/medical-waste-regulations-in-washington)
- Medical Laboratory Waste Disposal Regulations 2026: Complete State-by-State Compliance Checklist (https://medprodisposal.com/medical-laboratory-waste-disposal-regulations-2026)
- What Healthcare Must Know About PHI Disposal & Medical Waste in 2026 (https://appliedinnovation.com/health-services/what-healthcare-must-know-about-phi-disposal-medical-waste-in-2026)
- Rethinking Regulated Medical Waste: The Shift Toward Circularity and Innovative Treatment Technologies (https://finance.yahoo.com/news/rethinking-regulated-medical-waste-shift-143000615.html)
- Pharmaceutical Waste: Importance of Proper Disposal in Healthcare
- Pharmaceutical Pollution Is Widespread Across the World’s Waterways – Inside Climate News (https://insideclimatenews.org/news/13052025/todays-climate-pharmaceutical-pollution-waterways)
- The Impact of Pharmaceuticals Released to the Environment | US EPA (https://epa.gov/household-medication-disposal/impact-pharmaceuticals-released-environment)
- Inadequate last-mile pharmaceutical waste management is a neglected threat to environmental and public health: a call to action – PMC (https://pmc.ncbi.nlm.nih.gov/articles/PMC12258297)
- What We’re Watching at APhA 2026: Trends Shaping the Future of Pharmacy (https://pureway.com/blog/what-were-watching-at-apha-2026-trends-shaping-the-future-of-pharmacy)
- The problem of pharmaceutical pollution – EEB – The European Environmental Bureau (https://eeb.org/en/the-problem-of-pharmaceutical-pollution)
- Hazardous Waste: Managing Risks in Healthcare Environments
- California hid hazardous waste records from the public. Here’s why it matters (https://calmatters.org/environment/2026/03/hazardous-waste-manifest-dtsc-records)
- Hospital Waste Disposal in 2026: Complete Compliance Guide for Healthcare Facilities (https://medprodisposal.com/hospital-waste-disposal-2026-compliance-guide)
- EPA Proposes to Eliminate Paper Hazardous Waste Manifests | JD Supra (https://jdsupra.com/legalnews/epa-proposes-to-eliminate-paper-5330982)
- Healthcare Waste Regulations: What Changed in 2025—and What to Watch in 2026 (https://stericycle.com/en-us/resource-center/blog/medical-healthcare-waste-regulation-changes-in-2025-stericycle)
- Medical Waste Management: A Critical Pillar in Modern Health Care Sustainability | Infection Control Today (https://infectioncontroltoday.com/view/medical-waste-management-critical-pillar-modern-health-care-sustainability)
- Environmental Impact: The Consequences of Improper Medical Waste Disposal
- Medical waste is a big environmental problem — and getting bigger with COVID-19 – Health Professionals for a Healthy Climate (https://hpforhc.org/news/medical-waste-is-a-big-environmental-problem-and-getting-bigger-with-covid-19)
- The Future of Waste Management in Hospitals: Trends to Watch (https://danielshealth.com/knowledge-center/future-of-waste-management)
- Medical waste disposal practices and their health consequences in resource-limited settings: a systematic review and meta-analysis – BMC Public Health (https://link.springer.com/article/10.1186/s12889-026-26722-9)
- Environmental challenges from the increasing medical waste since SARS outbreak – PMC (https://pmc.ncbi.nlm.nih.gov/articles/PMC7684014)
- The Environmental Impact of Medical Waste Disposal | Earth.Org (https://earth.org/medical-waste-disposal)
- Health Risks: Dangers of Neglecting Medical Waste Management
- ‘Something has to be done’: Bill targets infectious, illegal waste dumping (https://fox9.com/news/legislative-bill-targets-infectious-illegal-waste-dumping)
- What are the risks of improper medical waste disposal in workplaces? | Initial AU (https://initial.com/au/blog/waste-management/what-are-the-risks-of-improper-medical-waste-disposal-in-workplaces-)
- Regions Hospital fined $100,000 for infectious waste violations (https://pca.state.mn.us/news-and-stories/regions-hospital-fined-100000-for-infectious-waste-violations)
- HealthPartners hit with $100K fine over infectious waste disposal (https://startribune.com/healthpartners-hit-with-100k-fine-over-infectious-waste-disposal/601343166)
- Challenges in Medical Waste Management: Reasons for Failure
- Healthcare Waste Regulations: What Changed in 2025—and What to Watch in 2026 (https://stericycle.com/en-us/resource-center/blog/medical-healthcare-waste-regulation-changes-in-2025-stericycle)
- Hospital Waste Disposal in 2026: Complete Compliance Guide for Healthcare Facilities (https://medprodisposal.com/hospital-waste-disposal-2026-compliance-guide)
- Modern Medical Waste Management: Best Practices & Challenges (https://evreka.co/blog/modern-medical-waste-management-best-practices-challenges-digitalization)
- The Healthcare Waste Challenge: Why Traditional Methods Are Failing America’s Healthcare System – Amlon (https://amlongroup.com/news/the-healthcare-waste-challenge-why-traditional-methods-are-failing-americas-healthcare-system)
- 2026 predictions: Managing the medical waste challenge in home care (https://mcknightshomecare.com/2026-predictions-managing-the-medical-waste-challenge-in-home-care)
- Innovative Solutions: The Future of Medical Waste Management
- Innovations in Medical Waste Treatment Technology: What Clinics Should Know (https://medprodisposal.com/innovations-medical-waste-treatment-technology-clinics)
- News / First Health Care System in US to Treat Medical Waste with GENERATIONS / Envetec (https://envetec.com/news/2024/01/northwell-envetec-collaborate)
- Top Content on LinkedIn (https://linkedin.com/pulse/medical-waste-disposal-market-technology-advancements-b58gf)
- Medical Waste Management Market Report 2023-2028, By Service, Type of Waste, and Geo (https://marketsandmarkets.com/Market-Reports/medical-waste-management-market-1256.html)
- WHO Response: Global Standards for Medical Waste Management
- The Healthcare Waste Challenge: Why Traditional Methods Are Failing America’s Healthcare System – Amlon (https://amlongroup.com/news/the-healthcare-waste-challenge-why-traditional-methods-are-failing-americas-healthcare-system)
- How countries in the Americas are strengthening their capacity for safe medical waste management (https://paho.org/en/news/27-10-2025-how-countries-americas-are-strengthening-their-capacity-safe-medical-waste)
- Health-care waste (https://who.int/news-room/fact-sheets/detail/health-care-waste)
- Medical Waste Management: A Critical Pillar in Modern Health Care Sustainability | Infection Control Today (https://infectioncontroltoday.com/view/medical-waste-management-critical-pillar-modern-health-care-sustainability)