Introduction
The disposal of expired or unused medications presents significant challenges for healthcare facilities, intertwining public health concerns with stringent regulatory requirements. For healthcare administrators, understanding the role of DEA reverse distributors is essential in navigating this complex landscape effectively. These entities facilitate the safe and compliant disposal of pharmaceuticals. Thus, a pertinent question arises: how can healthcare facilities optimize their partnerships with reverse distributors to enhance operational efficiency while ensuring adherence to legal standards?
Define DEA Reverse Distributors and Their Role in Healthcare
are organizations registered with the Drug Enforcement Administration (DEA) that handle the return and disposal of expired or unused medications, including controlled substances. Their primary role is to facilitate the safe and compliant disposal of medications that are no longer needed, thereby reducing risks to public health and the environment. Acting as intermediaries between medical facilities and pharmaceutical manufacturers, while ensuring adherence to .
At , we utilize our extensive network of partnerships with leading organizations in the medical field to enhance our expertise in . These strategic partnerships enable us to provide compliant and tailored to the needs of medical facilities, particularly in regions like Traverse City, where significant medical providers generate considerable medical waste.
The role of return distributors is vital in ensuring compliance with both federal and state laws. Their services not only help medical facilities avoid potential penalties but also . Successful implementation of the DEA reverse distributor in hospitals demonstrates that these organizations can streamline the disposal process, enhance operational efficiency, and ensure that medical providers meet their regulatory obligations. Compliance specialists emphasize that partnering with reliable waste management providers, such as , is essential for medical facilities aiming to uphold safety standards and protect public health. As industry leaders note, “Choosing a reputable returns provider can reduce waste and improve compliance,” underscoring the strategic significance of these partnerships within the healthcare sector.

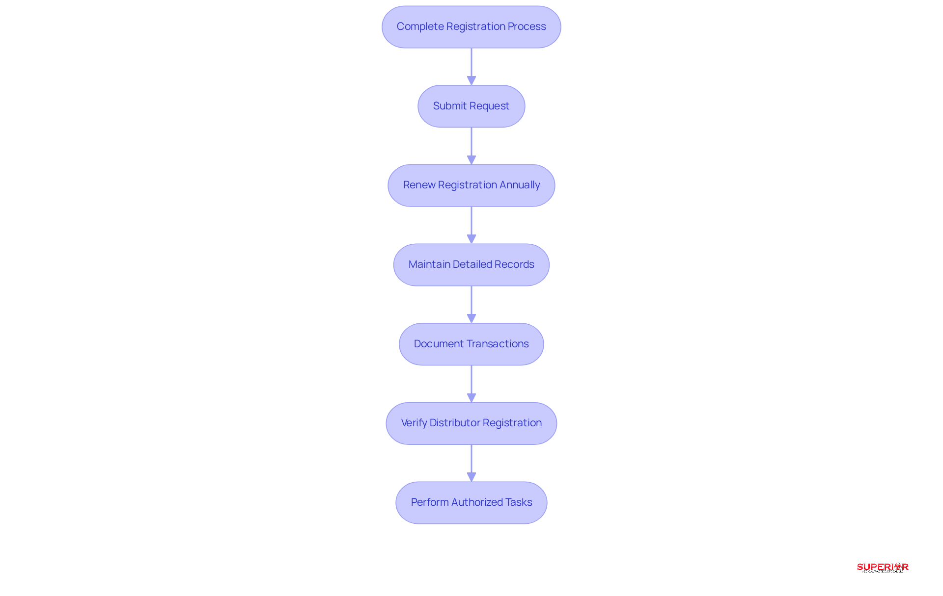
Outline Registration Requirements and Authorized Activities
To function as a , an entity must complete the . This involves submitting a request that outlines the nature of its business and the specific categories of it intends to handle. Importantly, this registration is not a one-time requirement; it must be with regulatory standards.
Reverse suppliers are mandated to maintain involving . This includes documenting quantities received, transported, and destroyed. Authorized tasks for return agents encompass the collection, transportation, and , damaged, or otherwise deemed unusable.
It is crucial for to verify that their chosen holds a valid DEA registration and adheres to all relevant state and federal regulations. This diligence significantly reduces potential legal risks associated with the improper management of [controlled substances](https://federalregister.gov/documents/2003/07/11/03-17578/definition-and-registration-of-reverse-distributors).

Implement Effective Reverse Distribution Processes
To establish efficient , healthcare facilities should start by conducting a thorough inventory of all medications. This process involves identifying those that are outdated or no longer required. It is essential to recognize that medication waste is classified as universal waste, necessitating separate management from , with regulations varying by state. For example, in Michigan, facilities have a maximum of 90 days to store before disposal.
A partnership with a is crucial, ensuring compliance with all regulatory requirements. Facilities should create a clear protocol for the collection and transportation of these medications, which includes proper labeling and documentation to maintain compliance. Regular training for staff on the importance of and the procedures to follow is vital. offers to help staff stay informed about best practices.
Furthermore, facilities should arrange for consistent collections with their waste handler to ensure prompt disposal and minimize the accumulation of waste.

Address Challenges and Best Practices in Reverse Distribution
Healthcare facilities frequently encounter challenges in distribution, particularly regarding , logistical hurdles, and the maintenance of accurate records. To effectively navigate these complexities, it is essential to establish clear communication with distributors and provide comprehensive training for all staff on . A robust tracking system for medications is vital for maintaining accurate records and facilitating audits.
Best practices include:
- Conducting regular reviews of the
- Staying updated on
- Fostering a culture of compliance within the organization
By proactively addressing these challenges, healthcare facilities can enhance their and ensure the . This approach ultimately safeguards public health and protects the environment.

Conclusion
Understanding the critical role of DEA reverse distributors in healthcare is essential for ensuring the safe and compliant disposal of pharmaceuticals. These organizations facilitate the return and disposal of expired or unused medications, playing a pivotal part in helping medical facilities adhere to regulatory standards. By partnering with reliable reverse distributors, healthcare administrators can enhance operational efficiency and promote a sustainable approach to medication waste management.
Key insights discussed throughout the article include:
- The importance of proper registration
- The necessity for detailed record-keeping
- The establishment of effective reverse distribution processes
The challenges faced by healthcare facilities, such as regulatory compliance and logistical hurdles, were highlighted, along with best practices for overcoming these obstacles. By implementing clear protocols and fostering a culture of compliance, medical facilities can significantly improve their waste management strategies.
Ultimately, the significance of DEA reverse distributors extends beyond mere compliance; it is about safeguarding public health and protecting the environment. Healthcare administrators are encouraged to prioritize partnerships with reputable reverse distributors, stay informed about regulatory changes, and invest in staff training. By doing so, they can ensure a streamlined and responsible approach to pharmaceutical disposal, ultimately benefiting both their organization and the community at large.
Frequently Asked Questions
What are DEA reverse distributors?
DEA reverse distributors are organizations registered with the Drug Enforcement Administration (DEA) that handle the return and disposal of expired or unused medications, including controlled substances.
What is the primary role of DEA reverse distributors in healthcare?
Their primary role is to facilitate the safe and compliant disposal of medications that are no longer needed, which helps reduce risks to public health and the environment.
How do DEA reverse distributors operate within the healthcare system?
They act as intermediaries between medical facilities and pharmaceutical manufacturers, managing the logistics of returning medications while ensuring adherence to regulatory standards.
Why are partnerships important for organizations like Superior Medical Waste Disposal?
Partnerships with leading organizations in the medical field enhance expertise in medical waste management, allowing for compliant and environmentally sustainable solutions tailored to the needs of medical facilities.
What benefits do DEA reverse distributors provide to medical facilities?
They help medical facilities avoid potential penalties for non-compliance with federal and state laws, promote sustainable pharmaceutical waste management, and streamline the disposal process.
How do reverse distributors enhance operational efficiency in hospitals?
Successful implementation of DEA reverse distributors can streamline the disposal process, ensuring that medical providers meet their regulatory obligations efficiently.
What is the significance of choosing a reputable returns provider?
Choosing a reputable returns provider can reduce waste and improve compliance, highlighting the strategic importance of these partnerships within the healthcare sector.
List of Sources
- Define DEA Reverse Distributors and Their Role in Healthcare
- Controlled Substance Disposal Company Pays to Resolve Allegations of Civil Liability (https://justice.gov/usao-edpa/pr/controlled-substance-disposal-company-pays-resolve-allegations-civil-liability)
- RXinsider | Pharmaceutical Returns, Reverse Distribution (https://rxinsider.com/virtual-trade-show/distribution/pharmaceutical-returns-reverse-distribution)
- Outdate Rx awarded Pharmacy Reverse Distribution agreement with Premier, Inc. (https://cincinnati.com/press-release/story/25390/outdate-rx-awarded-pharmacy-reverse-distribution-agreement-with-premier-inc)
- Outdate Rx awarded Pharmacy Reverse Distribution agreement with Premier, Inc. (https://enterprisenews.com/press-release/story/68781/outdate-rx-awarded-pharmacy-reverse-distribution-agreement-with-premier-inc)
- Outline Registration Requirements and Authorized Activities
- Controlled Substance Disposal Company Pays to Resolve Allegations of Civil Liability (https://justice.gov/usao-edpa/pr/controlled-substance-disposal-company-pays-resolve-allegations-civil-liability)
- 21 CFR § 1317.15 – Reverse distributor registration requirements and authorized activities. (https://law.cornell.edu/cfr/text/21/1317.15)
- Definition and Registration of Reverse Distributors (https://federalregister.gov/documents/2003/07/11/03-17578/definition-and-registration-of-reverse-distributors)
- Upcoming Controlled Substance Reverse Distribution Event (https://ehs.ucla.edu/news/upcoming-controlled-substance-reverse-distribution)
- 21 CFR 1317.15 — Reverse distributor registration requirements and authorized activities. (https://ecfr.gov/current/title-21/chapter-II/part-1317/subpart-A/section-1317.15)
- Implement Effective Reverse Distribution Processes
- Outdate Rx awarded Pharmacy Reverse Distribution agreement with Premier, Inc. (https://floridatoday.com/press-release/story/67745/outdate-rx-awarded-pharmacy-reverse-distribution-agreement-with-premier-inc)
- Outdate Rx awarded Pharmacy Reverse Distribution agreement with Premier, Inc. (https://natlawreview.com/press-releases/outdate-rx-awarded-pharmacy-reverse-distribution-agreement-premier-inc)
- Report takes close look at reverse distribution (https://chaindrugreview.com/report-takes-close-look-at-reverse-distribution)
- HDA Publications – Role of Reverse Distribution | Healthcare Distribution Alliance (https://hda.org/publications/the-role-of-reverse-distribution)
- Inmar Intelligence Announces Agreement with Drug Enforcement Administration | Inmar Inc. (https://inmar.com/blog/press/inmar-intelligence-announces-agreement-drug-enforcement-administration)
- Address Challenges and Best Practices in Reverse Distribution
- Management of Hazardous Waste Pharmaceuticals | US EPA (https://epa.gov/hwgenerators/management-hazardous-waste-pharmaceuticals)
- 2026 Medical Waste Compliance Guide: 2025 Reg Changes & Beyond (https://sdmedwaste.com/post/healthcare-waste-regulations-compliance-guide)
- Health-care waste (https://who.int/news-room/fact-sheets/detail/health-care-waste)
- Pharmaceuticals wastage and pharmaceuticals waste management in public health facilities of Dessie town, North East Ethiopia – PMC (https://pmc.ncbi.nlm.nih.gov/articles/PMC8553122)